山一大徐涛院士工作站:DSCAML1+EVs亚群作为心肌梗死新型生物标志物和治疗靶点
心肌梗死(Myocardial Infarction, MI)是一种严重威胁人类健康的心血管疾病,具有高发病率和高死亡率的特点。心肌梗死早期精准识别,不仅对疾病的诊疗决策至关重要,也直接决定患者的临床预后。开发新型心肌梗死早期生物标志物对于提高诊断效率和改善患者预后具有重要意义。
近期,山东第一医科大学大学徐涛院士工作站团队在Journal of Nanobiotechnology杂志上发表题为“DSCAML1+ Extracellular Vesicles Revealed by Single-Vesicle Proteomics as a Novel Biomarker and Therapeutic Target in Myocardial Infarction”的研究论文,博士研究生刘楠为文章第一作者,仝令君副教授、黄蓉教授和苏国海教授为共同通讯作者。
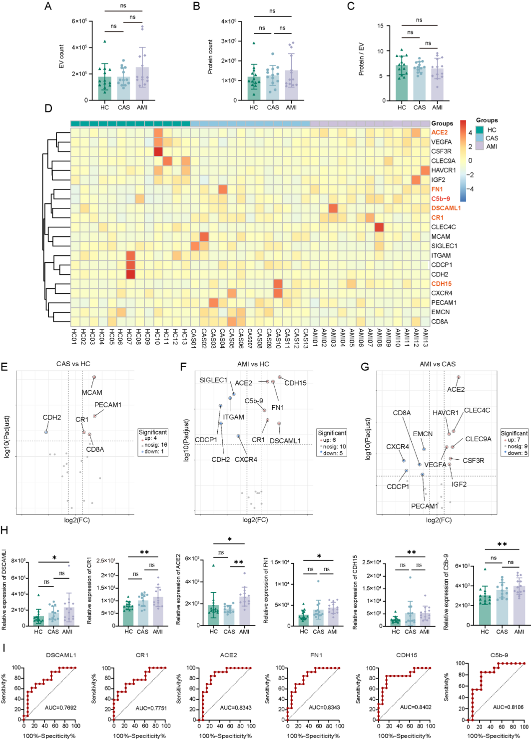
该研究通过对急性心肌梗死(AMI)患者血浆中的单个细胞外囊泡(EVs)进行表面蛋白质组测序,系统分析了EVs表面蛋白的变化图谱。研究发现,与健康对照相比,AMI患者EVs中DSCAML1、CR1、ACE2等蛋白升高。进一步将EVs分为17个亚群,其中以DSCAML1、ALCAM和CR1为特征的三个亚群在AMI中显著富集。功能实验显示,AMI来源的EVs在体外可促进心肌细胞增殖和内皮细胞功能。随后,作者通过工程化方法制备了DSCAML1+高表达的EVs亚群,该亚群在体外和体内发挥增强心肌修复与血管生成的作用。
研究结论指出,DSCAML1阳性EVs亚群既可作为AMI的诊断生物标志物,也具有改善心肌梗死后预后的治疗潜力,为推动基于EVs的精准心脏病学发展提供了基础。
研究通过对EVs亚群进行聚类分析共鉴定出17个不同的EV亚群,每个亚群有自己独特的蛋白分子特征。在所有鉴定出的亚群中,Cluster1在总EVs中占比最大,达到36.12%,并且其EVs来源比例从HC组的16.75%逐步增加到CAS组的19.08%,再增至AMI组的64.18%。Cluster1的特征是每个EV普遍存在DSCAML1,而Cluster8和Cluster9则分别以每个EV均普遍表达ALCAM和CR1为特征。综上所述,Cluster1、8和9被鉴定为与AMI相关的亚群,其特点是在HC、CAS和AMI各组中的分布差异明显,且在AMI样本中占比最高。
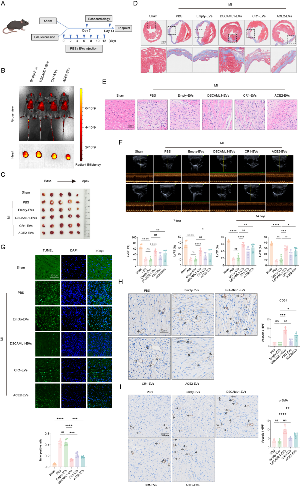
为研究DSCAML1-EVs、CR1-EVs和ACE2-EVs亚群对梗死后心脏修复的体内效应,作者通过结扎左前降支冠状动脉建立了小鼠心肌梗死(MI)模型。静脉注射后EVs后可到达心脏,并观察到EVs积聚在MI区域,被内皮细胞和心肌细胞摄取。组织学分析发现DSCAML1-EVs注射可显著减少心肌纤维化和梗死面积。此外,DSCAML1-EVs干预还可减轻了梗死后心肌中的炎症细胞浸润、减轻心肌细胞凋亡、促进梗死周围区域的血管新生。超声心动图进一步显示,DSCAML1-EVs组的心脏收缩和舒张功能均显著改善。这些研究结果表明,DSCAML1-EVs能够通过抑制细胞凋亡、减轻炎症和促进血管生成来改善MI后的心脏修复,从而有助于心功能的恢复。
参考文献:
DSCAML1+extracellular vesicles revealed by single-vesicle proteomics as a novel biomarker and therapeutic target in myocardial infarction. J Nanobiotechnology, 2026. doi: 10.1186/s12951-026-04307-3.



