济南市人民政府关于印发济南市碳达峰工作方案的通知
现将《济南市碳达峰工作方案》印发给你们,请认真组织实施。
济南市人民政府
2023年6月28日
(联系电话:市发展改革委碳达峰碳中和工作专班,51708514)
(此件公开发布)
济南市碳达峰工作方案
为深入贯彻党中央、国务院关于碳达峰碳中和重大战略决策部署,落实省委、省政府工作要求,统筹有序做好碳达峰工作,根据《2030年前碳达峰行动方案》(国发〔2021〕23号)和《山东省碳达峰实施方案》(鲁政字〔2022〕242号),制定本工作方案。
一、总体要求
(一)指导思想。以习近平新时代中国特色社会主义思想为指导,全面贯彻党的二十大精神,立足新发展阶段,完整、准确、全面贯彻新发展理念,主动服务和融入新发展格局,全面落实习近平总书记对山东、对济南工作的重要指示要求,把碳达峰碳中和纳入经济社会发展全局,正确处理发展和减排、整体和局部、长远目标和短期目标、政府和市场的关系,深化落实黄河流域生态保护和高质量发展战略,实施碳达峰“十大工程”,协同推进降碳、减污、扩绿、增长,加快实现生产和生活方式的绿色变革,培育壮大新兴产业,在深化新旧动能转换推动绿色低碳高质量发展上作示范,确保全市2030年前实现碳达峰。
(二)工作原则。
——总体部署、分类施策。按照全市一盘棋要求,强化对碳达峰工作的总体部署和统筹,各区县(功能区)、各领域、各行业因地制宜、分类施策,制定既符合自身实际又满足总体要求的目标任务。
——整体推进、重点突破。强化碳达峰碳中和相关政策措施的系统性、协同性,以能源结构和产业结构绿色低碳转型为重点,推进重点领域、重点行业和区县(功能区)有序达峰。
——政府引导、市场发力。更好发挥政府作用,加强政策引领,充分发挥市场机制作用,深化各领域改革,加快推进科技创新、模式创新、管理创新,为实现碳达峰碳中和注入强大动力。
——稳妥有序、安全降碳。坚持先立后破,切实保障能源安全、产业链供应链安全、粮食安全和群众正常生产生活,稳妥有序推进碳达峰工作,着力化解各类风险隐患,确保安全降碳。
二、主要目标
“十四五”期间,能源结构绿色转型和产业结构优化升级取得明显进展,重点行业能源利用效率大幅提升,合理控制煤炭消费,新能源占比逐渐提高的新型电力系统加快构建,绿色低碳循环发展的经济体系初步形成。到2025年,非化石能源消费比重提高至7%,单位地区生产总值能源消耗比2020年降低14.8%,完成省下达单位地区生产总值二氧化碳排放目标任务,为全市碳达峰奠定坚实基础。
“十五五”期间,绿色低碳、安全高效、多元互补的现代能源体系初步建立,产业绿色低碳循环发展模式基本形成,重点耗能行业能源利用效率达到国内先进水平,非化石能源消费比重进一步提高,经济社会全面绿色低碳转型取得明显成效。到2030年,非化石能源消费占比达到12%以上,单位地区生产总值二氧化碳排放比2005年下降68%以上,确保如期实现2030年前碳达峰目标。
三、实施碳达峰“十大工程”
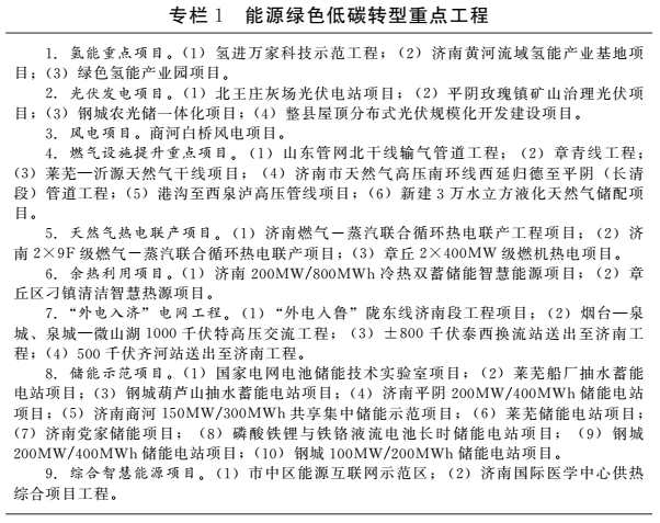
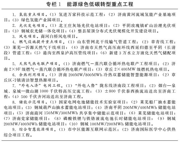
(一)能源绿色低碳转型工程。制定能源领域碳达峰工作方案,调整优化能源结构,实施清洁能源提升行动,加快建设新型电力系统,构建清洁低碳安全高效的现代能源体系。
1.着力推动煤炭清洁高效利用。合理控制煤炭消费,严格控制新增煤电项目,新建项目供电煤耗必须达到同类型机组标杆水平。对30万千瓦及以上煤电机组实施对标行动,积极推进节煤降耗改造、供热改造、灵活性改造“三改联动”,持续降低供电煤耗和供热煤耗。充分挖掘余热利用潜力,推动莱热入泰、泰热入济、聊热入济长距离供热,加快小型燃煤热源点整合提升,打造全市供热一张网。大幅压减散煤消费,因地制宜推进“煤改气”“煤改电”。到2025年,在确保电力、热力稳定接续供应的前提下,实现30万千瓦以下抽凝机组和达到退役条件的背压机组基本替代退出。到2030年,燃煤机组供电煤耗比2020年降低2%左右。(责任单位:市发展改革委、市自然资源和规划局、市住房城乡建设局、市生态环境局)
2.大力发展太阳能。加快推进整县分布式光伏规模化开发试点建设,争创国家整县屋顶分布式光伏开发示范县。按照宜建尽建、就近消纳的原则,将分布式光伏与建筑、交通基础设施、产业园区建设一体化布局,推进工业厂房、公共建筑、公共机构、居民住宅等分布式光伏建设。积极开展“光伏+”项目示范,推进农光储一体化示范项目建设。推进太阳能与其他能源互补应用,鼓励发展太阳能耦合多种热源在建筑供暖、生活热水中的应用。到2030年,光伏发电装机规模达到500万千瓦。(责任单位:市发展改革委、市自然资源和规划局、市住房城乡建设局、市交通运输局、市工业和信息化局、市农业农村局)
3.积极培育发展氢能。围绕建设“中国氢谷”,重点在济南新旧动能转换起步区、济南高新区、莱芜区、钢城区、章丘区打造“一核引领、四区联动”的产业格局,创建黄河流域氢能综合应用示范区。发挥工业副产氢资源优势,开展氢纯化技术研发,促进氢资源高值化利用。运用质子交换膜电解水制氢技术,开展可再生能源制氢和低谷电力制氢试点示范,探索“风光发电+氢储能”一体化应用新模式。在交通、工业等领域大力推广氢能应用,打造制、储、输、加、用氢能全产业链体系。(责任单位:市发展改革委、市工业和信息化局、市自然资源和规划局、市科技局、市交通运输局、市住房城乡建设局)
4.因地制宜发展其他新能源。稳步提升生物质能利用规模,推动生物质热电联产项目建设,鼓励现有煤电机组开展耦合生物质改造,探索开展耦合污泥改造。规范有序推进地热能利用,建设浅层地热能集群化利用示范区,探索中深层地热能集中利用。有序发展风电。(责任单位:市发展改革委、市住房城乡建设局、市自然资源和规划局、市工业和信息化局、市水务局)
5.有序引导天然气消费。提升气源保障能力,稳步推进中俄东线济南段、山东环网济南段等天然气管道工程建设。增强天然气输配能力,有序推进高压、次高压环网管道建设,实现各区县(功能区)天然气管网互联互通,打造全市供气一张网。合理扩大天然气应用规模,拓展天然气在热电、化工、建材等行业的替代应用。到2030年,力争天然气消费量在能源消费总量中的比重提高到10%以上。(责任单位:市发展改革委、市住房城乡建设局、市工业和信息化局、市自然资源和规划局、市生态环境局)
6.加快建立新型电力系统。鼓励我市企业积极参与“外电入鲁”通道可再生能源基地建设,大力推进“外电入济”电网工程建设。持续加强坚强智能电网建设,积极推动“源网荷储一体化”发展,大幅提高新能源电力消纳能力。引导电力用户积极参与电力需求响应。建立独立储能共享和储能优先参与调峰调度机制,加快新型储能示范项目推广,推动抽水蓄能、储能电站项目建设,新增可再生能源项目按要求配建或租赁储能设施,积极推进储能示范城市建设。到2030年,新型储能设施规模达到150万千瓦,需求侧响应能力达到75万千瓦。(责任单位:市发展改革委、市自然资源和规划局、市生态环境局、国网济南供电公司、国网莱芜供电公司)
(二)工业领域碳达峰工程。深入实施工业强市战略,以绿色低碳转型为引领,加快构建现代工业体系,制定工业领域碳达峰工作方案,推动工业领域高质量发展,有序实现碳达峰。
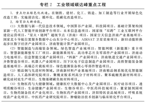
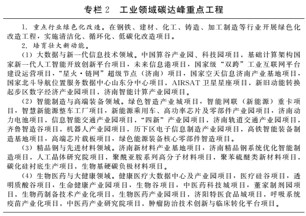
1.加快工业领域绿色低碳发展。调整优化产业结构。着力做大增量,发展壮大战略性新兴产业,做大做强新一代信息技术、智能制造与高端装备、生物医药、先进材料四大主导产业,培育发展空天信息、基因与细胞技术等未来产业。持续优化存量,加快淘汰落后产能,推动传统产业节能降碳改造,开展重大降碳工程示范。坚持走新型工业化道路,推动工业领域数字化、智能化、绿色化融合发展,加大低碳工艺革新、设备升级等推广应用。大力推动工业领域能源消费低碳转型,加强电力需求侧管理,提升工业电气化水平。将绿色低碳理念贯穿于全生命周期,实施绿色制造工程,加快建设绿色工厂、绿色园区(产业集群、产业集聚区),推进生态环保产业发展。(责任单位:市工业和信息化局、市发展改革委、市生态环境局)
2.推动钢铁行业碳达峰。严格控制钢铁产能,加快钢铁产品结构优化升级,着力打造精品钢产业集群。深挖节能降碳潜力,优化炼铁炉料结构,深入开展余热余能回收利用等技术应用。推进废钢资源高质高效利用。(责任单位:市工业和信息化局、市发展改革委、市科技局、市生态环境局)
3.推动石化化工行业碳达峰。大力推进落后产能退出,严控新增炼油和传统煤化工产能,加快向高端化、低碳化方向发展。鼓励企业开展节能升级改造,加大节能技改与余热利用力度。加快用能方式改变,推动蒸汽驱动透平向电力驱动转变。以刁镇化工产业园、商河医药化工产业园等为重点,开展全流程清洁化、循环化、低碳化改造,强化能量梯级利用、物料循环利用,推动化工行业集群化、绿色化、精细化发展。(责任单位:市工业和信息化局、市发展改革委、市生态环境局)
4.推动建材行业碳达峰。严格执行产能置换政策,加快推动落后低效产能整合退出,严禁违规新增水泥熟料、粉磨产能。优化产业结构,引导建材行业向轻型化、集约化、制品化转型。推广高效节能窑炉等节能技术设备和富氧燃烧等低碳技术,提升建材行业能效水平。发展壮大装配式建筑部品部件、新型墙体材料等绿色建材产业,推进绿色建材产品认证和应用推广。(责任单位:市工业和信息化局、市发展改革委、市住房城乡建设局、市市场监管局)
5.坚决遏制高耗能、高排放、低水平项目盲目发展。对高耗能、高排放行业严控增量、优化存量,严格实行清单管理、分类处置、动态监控,严格落实产能、煤耗、能耗、碳排放、污染物排放等减量替代要求,严格履行窗口指导、提级审批。存量项目加大落后产能退出,深度挖掘节能减排潜力,实施主要产品能效对标,加快提档升级步伐。强化高耗能、高排放项目事中事后常态化监管,提高信息化监管水平。畅通举报渠道,强化社会监督。(责任单位:市发展改革委、市工业和信息化局、市生态环境局)
(三)节能降碳增效工程。坚持节能优先战略,落实能耗“双控”工作要求,把节能贯穿于经济社会发展的全过程和各领域,推动能源消费革命,加快建设能源节约型社会。
1.系统提升节能管理能力。严格落实固定资产投资项目节能审查制度,在钢铁、化工等重点行业开展碳排放环评试点,推动减污降碳协同增效。强化能源、工业、建筑、交通等重点领域节能管理,加大节能高效技术、产品开发推广力度,加快开展节能低碳技术改造。加强企业能效对标,推动实施节能技改,鼓励企业争创“能效领跑者”。提升节能管理信息化水平,落实重点用能单位能耗在线监测。提升能源计量支撑能力,开展重点用能单位能源计量审查。加强节能监察能力建设,健全节能监察体系,建立跨部门联动的节能监察机制,增强节能监察约束力。(责任单位:市发展改革委、市工业和信息化局、市生态环境局、市市场监管局、市科技局、市交通运输局、市住房城乡建设局)
2.实施节能降碳重点工程。聚焦城市节能降碳,开展建筑、交通、照明、供热等基础设施节能升级改造,推进先进绿色建筑技术示范应用,推动城市综合能效提升。聚焦园区节能降碳,建立完善环境保护档案,以高耗能高排放项目聚集区为重点,推动能源系统优化和梯级利用,积极创建节能低碳园区。(责任单位:市发展改革委、市生态环境局、市投资促进局、市工业和信息化局、市住房城乡建设局、市城管局、市科技局)
3.推进重点用能设备节能增效。建立以能效为导向的激励约束机制,围绕钢铁、水泥、炼油等重点行业,以电机、风机、泵、压缩机、变压器、换热器、工业锅炉等设备为重点,综合运用监察、价格、补贴等手段,推广先进高效用能设备,加快淘汰落后低效设备。加强重点用能项目节能审查,全面落实能效标准和节能要求。(责任单位:市发展改革委、市工业和信息化局、市市场监管局)
4.强化新型基础设施节能降碳。统筹谋划、合理布局数据中心等新型基础设施,加强5G(第五代移动通信)网络建设,避免低水平重复建设。优化新型基础设施用能结构,采用分布式储能、“光伏+储能”等模式,提升非化石能源消费比重。推动既有数据中心绿色升级改造,积极推广使用高效制冷、先进通风、余热利用、智能化用能控制等技术,提高设施能效水平。(责任单位:市发展改革委、市工业和信息化局、市科技局、市大数据局)
(四)城乡建设绿色低碳发展工程。全面落实绿色低碳发展要求,提升城乡建设绿色低碳发展水平,加快建立以绿色低碳为导向的城乡建设管理机制。
1.推动城乡建设绿色低碳转型。优化城乡空间布局,提高土地集约节约利用水平。将低碳理念贯穿于工程策划、设计、生产、运输、施工、交付等城乡建设全过程,推进BIM(建筑信息模型)等技术应用,积极推行绿色建造。稳步推动新型建筑工业化全产业链发展,加快发展装配式建筑,推广绿色建材,促进建材循环利用。增强城市气候韧性,深化海绵城市建设。落实建筑拆除管理办法,杜绝大拆大建。建设绿色城镇和绿色社区。(责任单位:市住房城乡建设局、市自然资源和规划局、市发展改革委、市工业和信息化局)
2.加快提升建筑和市政基础设施能效水平。全面落实新建建筑节能、市政基础设施等标准,稳步提升节能降碳水平。城镇新建建筑全面执行绿色建筑标准,加快绿色低碳技术研发和应用,积极发展二星级及以上绿色建筑、超低能耗建筑和近零能耗建筑。大力推进既有居住建筑和公共建筑节能改造,持续推动老旧供热管网等市政基础设施节能降碳改造。以数字化、信息化、智慧化赋能城市建设管理,加快“城市大脑”提升行动,争取全国新型城市基础设施建设试点。加强公共建筑节能管理,提升公共建筑能耗监测水平,逐步开展建筑能耗定额管理。到2025年,新增绿色建筑6000万平方米。(责任单位:市住房城乡建设局、市机关事务服务中心、市大数据局)
3.大力优化建筑用能结构。大力推进清洁能源在建筑领域的应用,有序推进分布式光伏、光热与建筑一体化应用,推进生物质能、地热能、空气能等清洁能源和工业余热供暖规模化应用。提升建筑用能电气化水平,建设集光伏、储能、充电桩一体化的柔性用电建筑,有序推进分布式能源和微电网在建筑领域的应用。到2025年,城镇建筑可再生能源替代率达到8%,新建公共机构、新建厂房屋顶光伏覆盖率达到50%。(责任单位:市住房城乡建设局、市发展改革委、市工业和信息化局、市生态环境局、市机关事务服务中心)
4.推进农村建设和用能绿色低碳化。加快推进绿色农房建设,推广节能设计标准,开展绿色农房示范。推动农村既有建筑节能改造,因地制宜推进农村地区清洁取暖。推广节能环保灶具、电动农用车辆、节能环保农机。加强乡村能源基础设施建设,实施农村电网巩固提升工程,推广电气化大棚、电气化养殖等应用。(责任单位:市农业农村局、市住房城乡建设局、市发展改革委、市生态环境局)
(五)交通运输绿色低碳工程。科学制定交通领域碳达峰工作方案,以创建国际性综合交通枢纽城市为目标,加快构建绿色低碳高效的现代综合交通运输体系,确保交通运输领域碳排放增长保持在合理区间。
1.加快推动绿色交通基础设施建设。在交通基础设施规划、建设、运营、维护各环节落实绿色低碳要求,降低全生命周期能耗和碳排放。优化空间布局,统筹利用综合运输通道资源,鼓励公路与铁路、高速公路与普通公路共用通道,推动铁路专用线向物流园区、产业集聚区等重要货源地延伸。加快交通基础设施升级改造,推进加注(气)站、加氢站与充换电站建设,实现重要交通枢纽、公共场站、物流园区等全覆盖。推动零碳服务区建设。到2025年,全市建成充换电站700座,充换电基础设施保有量超过8万个。(责任单位:市交通运输局、市发展改革委、市住房城乡建设局)
2.构建绿色高效交通运输结构。加快完善多式联运体系,持续推进大宗货物运输“公转铁、公转水”,构建以电气化铁路、节能环保船舶为主的中长途货运系统,以低排放车、新能源车为主的短途货运系统。构建集多种方式于一体的综合客运枢纽,打造快捷舒适的城市公共交通服务体系,积极引导公众优先选择绿色低碳交通方式。加快城乡物流配送绿色发展,构建“外集内配、绿色联运、集约高效”的城市配送服务新模式。到2025年,城市绿色出行比例达到70%以上。(责任单位:市交通运输局、市发展改革委、市口岸物流办、市商务局)
3.大力推动运输工具装备低碳转型。积极扩大电力、氢能等新能源在交通领域应用。加大城市公交、出租车、私家车等领域的新能源汽车推广应用力度,推动城市公共服务燃油车辆电动化替代,推进氢燃料电池公交车试点。加快淘汰国二及以下排放标准汽油车和国一及以下非道路移动机械。鼓励港口新增作业车辆、机械优先使用新能源或清洁能源。依托济南市综合交通运行监测中心和智慧交通大数据中心,深化完善高效智能交通运输体系,降低空载率和不合理客货运周转量。到2030年,城市建成区每年新增和更新的城市公共汽车(除应急救援车辆外)、出租车新能源车辆比例为100%。营运车辆碳排放强度比2020年降低10%左右。陆路交通运输石油消费力争2030年前达到峰值。(责任单位:市交通运输局、市发展改革委、市生态环境局、市工业和信息化局、市口岸物流办)
(六)循环经济助力降碳工程。加强资源综合利用,大力发展循环经济,全面提高资源利用效率,充分发挥减少资源消耗和降碳的协同作用。
1.推动园区绿色循环发展。以提升资源产出率和循环利用率为目标,深入开展园区循环化改造,推动园区企业循环式生产、产业循环式组合,深化副产物交换利用、能量梯级利用、水资源循环利用,推进余压余热、废水废气废液资源化利用。积极推广集中供气供热,推动园区基础设施共建共享、污染物集中安全处置,加强园区物质流管理。开展绿色工厂、绿色园区(产业集群、产业集聚区)创建认定。支持济南新旧动能转换起步区新建绿色低碳园区。到2030年,省级以上园区全部实施循环化改造。(责任单位:市发展改革委、市工业和信息化局、市生态环境局、市住房城乡建设局、市水务局)
2.强化大宗固体废物综合利用。推进“无废城市”建设,加快提升固废资源综合利用能力,建立固废资源循环利用产业体系。进一步提高建筑垃圾、工业固废和农业废弃物资源化利用水平。推动建筑垃圾资源化利用,推广废弃路面材料原地再生利用。推进水泥窑协同处置生活垃圾和污泥技术应用,推动粉煤灰、工业废渣、尾矿渣等工业固废大掺量、规模化、高值化利用。大力发展生物能源、生物化工,提高农作物秸秆资源化综合利用水平,促进禽畜粪便等废弃物全量利用。到2030年,大宗固废年利用量达到2000万吨。(责任单位:市发展改革委、市工业和信息化局、市生态环境局、市住房城乡建设局、市农业农村局、市城管局)
3.推进生活垃圾资源化减量化。进一步推进城乡生活垃圾分类投放、分类收集、分类运输、分类处置体系建设,持续提升全市生活垃圾分类成效。深入推进塑料污染治理,促进生产、流通、消费、回收等多个环节减量化、资源化取得实质性进展。有序推进生活垃圾焚烧处理设施建设改造,持续巩固城乡生活垃圾焚烧处理率,推进垃圾发电项目建设,进一步提高城市生活垃圾处理水平。到2030年,城镇生活垃圾分类实现全覆盖。(责任单位:市城管局、市发展改革委、市工业和信息化局、市生态环境局、市商务局、市市场监管局)
4.健全完善资源回收利用体系。完善废旧物资回收网络,探索推行“互联网+”回收模式,实现再生资源应收尽收。鼓励新技术、新工艺、新设备的推广应用,加强综合利用技术开发运用,提升废旧物资循环利用水平。推进退役动力电池、光伏组件和风电机组叶片等新兴产业废弃物循环利用。推进废钢铁、报废汽车、废旧轮胎等规模化处置、高值化利用。电器电子产品生产企业推行“逆向回收”模式,推进智能化与精细化拆解,提高循环利用率。(责任单位:市发展改革委、市工业和信息化局、市生态环境局、市商务局)
(七)绿色低碳科技创新工程。发挥科技创新支撑引领作用,大力实施创新驱动发展战略,强化科技创新能力,加快绿色低碳科技革命。
1.完善绿色低碳技术创新机制。深化科技创新体制机制改革,优化科技计划项目管理方式,深入实施“揭榜挂帅”机制,在科技计划中重点支持碳达峰碳中和关键技术研究与示范。强化企业创新主体地位,推动企业、科研院所、高校等开展系统性研究,加强协同创新。争取山东省绿色技术银行支持,加大重点绿色技术创新成果转化应用,推进生态环境科技成果转移转化基地建设。高水平建设科创金融改革试验区,促进科技与金融深度融合发展。充分发挥济南知识产权保护中心作用,运用快速预审通道,加强低碳领域知识产权保护。落实绿色低碳产品检测、认证制度。建立完善绿色技术创新科研人员激励机制,激发领军人才创新创造活力。(责任单位:市科技局、市发展改革委、市教育局、市市场监管局、市地方金融监管局、市生态环境局)
2.加强技术创新能力建设和人才培养。打造绿色低碳科技创新载体,发挥产研院创新圈、超算中心创新圈、济南科创城创新圈、山东大学创新圈“四圈联动”科技支撑作用,推动创新平台建设。加强基础科学研究,支持科研单位在气候变化成因、生态系统碳汇、碳减排等方面加强基础理论、基础方法、基础材料研究。强化碳达峰碳中和人才引育,支持科研院所、企业招引高层次人才,支持院校培养节能、储能、氢能、碳减排、碳市场等专业骨干人才。(责任单位:市科技局、市发展改革委、市教育局、市生态环境局、市人力资源社会保障局)
3.加快低碳技术研发与推广。加大绿色低碳科技研发力度,集中力量开展绿色低碳领域“卡脖子”和共性关键技术攻关,加强降碳减污协同增效关键技术、CCUS(碳捕集利用与封存)等技术研究。开展技术示范应用,推广先进成熟绿色低碳技术。鼓励开展复杂大电网安全稳定运行和控制、高效光伏、大容量电化学储能、大功率液化天然气发动机、低成本可再生能源制氢技术研究。加快推进“氢进万家”科技示范应用项目建设,开展氢燃料电池车示范推广应用。(责任单位:市科技局、市发展改革委、市工业和信息化局、市生态环境局)
(八)碳汇能力巩固提升工程。坚持系统理念,推进山水林田湖一体化保护和修复,提升生态系统的质量与稳定性,充分发挥森林、农田、湿地等固碳作用,提升生态系统碳汇增量。
1.巩固生态系统固碳作用。强化国土空间规划引领管控,构建有利于碳达峰碳中和的国土空间开发保护格局。严守生态保护红线,严控生态空间占用,实施整体保护、系统修复、综合治理,构建以泰山生态屏障区和黄河生态风貌带为主要生态控制区,以沿河绿化带为生态廊道,以自然保护区、森林公园、湿地公园、重要湖库、水源地为支撑的“南山北水多廊多点”生态格局。严格执行土地使用标准,推广节地技术和节地模式。(责任单位:市自然资源和规划局、市园林和林业绿化局、市生态环境局、市农业农村局、市水务局)
2.提升生态系统碳汇能力。持续推进荒山绿化、低效林改造及森林抚育工程,保护山体林地资源和原生地貌,打造生态防护林,实施森林质量精准提升工程,增强森林防灾御灾能力,构建健康稳定优质高效的森林生态系统,提升生态功能和碳汇能力。强化湿地保护修复,完善湿地公园分级管理,筑牢湿地生态保护屏障,增强固碳能力。践行“绿色园林”理念,提升城市绿化品质,构建城市“绿肺”。大力推广公路边坡植被防护,在铁路、公路沿线大力开展绿化美化行动。到2030年,全市园林和林业绿化各项指标呈现稳步增长,森林覆盖率达到23%左右,城市建成区绿地率达到37%左右。(责任单位:市园林和林业绿化局、市自然资源和规划局、市交通运输局、市水务局)
3.强化生态系统碳汇基础支撑。建立健全林业碳汇计量监测体系、价值评价体系和经营开发体系,完善森林碳库现状及动态数据库,开展林业碳汇评估。建立健全生态保护补偿机制,支持碳汇项目积极融入全国碳排放权交易体系。(责任单位:市园林和林业绿化局、市自然资源和规划局、市生态环境局、市财政局、市发展改革委)
4.推进农业农村减排固碳。加强耕地保护,开展耕地质量提升行动,提高土壤有机碳储量。大力发展绿色低碳循环农业,推进农光互补、“光伏+设施农业”等低碳农业模式。加大增汇型农业技术的研发应用力度,优化农业种植结构,采用间作、轮作、套种等栽培措施,增加农业碳汇量。合理控制化肥、农药、地膜使用量,实施化肥农药减量替代计划,加强绿色农业投入品开发与推广,深入推进秸秆、畜禽粪便综合利用。(责任单位:市农业农村局、市发展改革委)
(九)全民绿色低碳工程。增强全民节约意识、环保意识、生态意识,倡导简约适度、绿色低碳、文明健康的生活方式,把绿色理念转化为全民的自觉行动,营造绿色低碳社会风尚。
1.加强生态文明宣传教育。加强公众生态文明科普教育,培养全民节约意识、环保意识和生态意识,普及碳达峰碳中和基础知识,积极开展低碳、零碳实践基地教育活动。采取电视、网络、报刊、广播、广告等多种方式,宣传节能低碳理念。倡导工会、共青团、妇联等群团组织动员社会公众参与节能减排行动。持续开展全国节能宣传周、全国低碳日、世界环境日、世界地球日等绿色低碳主题活动。搭建多层次、全方位的信息传播渠道,增强社会公众绿色低碳意识,推动生态文明理念更加深入人心。(责任单位:市委宣传部、市教育局、市发展改革委、市生态环境局、市自然资源和规划局、市总工会、团市委、市妇联)
2.倡导绿色低碳生活方式。遏制奢侈浪费和不合理消费,破除奢靡铺张的歪风陋习,制止餐饮浪费行为。推动节约型机关、绿色家庭、绿色学校、绿色社区、绿色出行、绿色商场、绿色建筑等创建行动,营造绿色低碳生活新风尚。倡导社会广泛使用绿色产品,提升绿色产品在政府采购中的比例,建立和完善绿色消费激励回馈机制,鼓励采取补贴、积分奖励等方式促进绿色消费。加快畅通节能绿色产品流通渠道,拓展节能绿色产品农村消费市场。用好碳普惠平台,探索建立个人碳账户等绿色消费激励机制,构建多种低碳场景引导全民共同参与减碳。(责任单位:市发展改革委、市商务局、市生态环境局、市市场监管局、市教育局、市住房城乡建设局、市交通运输局、市财政局、市机关事务服务中心、市妇联)
3.引导企业履行社会责任。引导企业主动适应绿色低碳发展要求,加强能源资源节约,提升绿色创新水平。重点领域国有企业发挥示范引领作用,制定实施碳达峰工作方案。重点用能单位加强碳排放管理,积极开展节能降碳行动。鼓励企业举办形式多样的绿色低碳活动。充分发挥行业协会等社会团体作用,督促企业自觉履行社会责任。(责任单位:市发展改革委、市国资委、市民营经济局、市工业和信息化局、市生态环境局)
4.强化领导干部培训。将学习贯彻习近平生态文明思想作为干部教育培训的重要内容,把碳达峰碳中和列入各级党校(行政学院)教学计划,分阶段、分层次对各级领导干部开展专题培训,普及绿色低碳知识,宣讲政策要点,深化各级领导干部对碳达峰碳中和工作重要性、紧迫性、科学性、系统性的认识。从事碳达峰碳中和工作的领导干部,要加快提升专业素养和业务能力,切实增强工作本领。(责任单位:市委组织部、市委党校、市碳达峰碳中和工作领导小组办公室)
(十)绿色低碳开放工程。加强低碳对外交流合作,完善绿色贸易体系,提高对外开放绿色低碳发展水平。
1.加强交流合作。鼓励开展国际交流合作,支持举办碳达峰碳中和国际活动。加强可再生能源、储能、氢能、CCUS(碳捕集利用与封存)等绿色低碳领域技术交流和联合攻关。推进中德企业合作区、中欧绿色制造产业园等载体平台建设,全面开展创新链供应链合作,培育具有引领性、标杆性的国际一流绿色产业集聚区。深入实施强省会战略,增强黄河流域中心城市辐射带动作用,推动济南在更大范围和更深层次上交流合作,带动省会经济圈一体化绿色低碳发展,引领山东半岛城市群绿色低碳转型。(责任单位:市外办、市科技局、市商务局、市发展改革委、市生态环境局、市工业和信息化局)
2.加快发展绿色贸易。充分发挥自贸试验区济南片区制度创新优势,大力发展环境友好型、资源集约型高附加值绿色产品和技术贸易。积极扩大绿色低碳产品、节能环保服务、环境服务等进出口。充分发挥济南综合保税区、章锦综合保税区优势,畅通绿色低碳产品和技术服务出入“绿色通道”。严格落实国家关于高耗能高排放产品退税政策,合理调节出口规模。引导企业积极应对国际减排和碳关税规则变化。(责任单位:市商务局、市税务局、市口岸物流办)
四、政策保障
(一)提升核算和监测能力。按照国家统一规范的碳排放统计核算体系有关要求,执行碳排放统计核算制度,做好碳排放和碳汇统计核算。建立覆盖重点领域的碳排放统计监测体系,加强碳排放统计核算与监测能力建设。加快建设国家碳监测评估试点城市,利用大数据、云计算等手段,加强关联分析和融合应用,强化碳排放数据监管职责落实,提高监测、计量、核算的准确性。(责任单位:市统计局、市生态环境局、市园林和林业绿化局、市大数据局)
(二)积极发展绿色金融。积极推进气候投融资工作,支持企业绿色低碳项目建设运营,扩大绿色债券规模,发展绿色保险。积极利用碳减排支持工具,开展碳排放权抵质押贷款等绿色信贷服务。支持政府性融资担保公司为绿色企业(项目)提供增信服务。鼓励金融机构创新绿色金融产品,建设碳金融服务平台。建立“两高”行业重点企业碳账户,并逐步推广到全行业。(责任单位:市地方金融监管局、人民银行济南分行营业管理部、人民银行莱芜中心支行、莱芜银保监分局、市发展改革委、市生态环境局)
(三)加大财税政策支持力度。加强财政资源统筹,优化财政支出结构,加大对碳达峰碳中和工作的支持力度,全面执行财政涉企资金“绿色门槛”制度。落实节能、资源综合利用等碳减排税收优惠政策。充分发挥现有政府投资基金的引导作用,引导社会资本以市场化方式设立绿色低碳产业投资基金,加大绿色低碳领域基础研究、技术开发与成果转化应用等的支持力度。完善政府绿色采购政策,强化采购人主体责任。(责任单位:市财政局、市税务局、市科技局)
(四)完善价格调控机制。建立健全差别化的资源要素价格形成机制和动态调整机制,对高耗能、高排放、产能过剩行业实施差别价格、超额累进价格等政策,促进资源集约高效利用。落实超低能耗建筑、可再生能源建筑应用及农村地区清洁取暖用气、用电价格优惠政策,推进供热计量改革。(责任单位:市发展改革委、市住房城乡建设局、市市场监管局)
(五)建立健全市场化机制。抓好重点排放企业参与全国碳排放权交易工作,全面做好碳排放权交易履约管理,鼓励开展CCER(国家核证自愿减排量)交易。落实能耗指标收储制度,推进用能权交易市场建设,推动用能权有偿使用和交易。积极推行合同能源管理,推广节能咨询、诊断、设计等综合服务模式。积极发挥碳市场服务作用,打造全国碳市场黄河流域综合服务平台。探索开展重点产品全生命周期碳足迹核算。(责任单位:市生态环境局、市发展改革委)
(六)积极参与碳达峰试点建设。以工业园区、社区等为重点,选择具有典型代表性的区域参与碳达峰试点建设,推动试点区域加快实现绿色低碳转型,提供可复制可推广的经验做法。(责任单位:市发展改革委、市生态环境局、市工业和信息化局、市住房城乡建设局)
五、组织实施
(一)加强统筹协调。加强全市碳达峰碳中和工作的集中统一领导,由市碳达峰碳中和工作领导小组进行整体部署和系统推进,统筹研究重要事项、制定重要政策措施。各有关职能部门要按照职责分工,制定具体工作方案和年度工作计划,抓好工作落实。市碳达峰碳中和工作领导小组办公室要加强统筹协调,定期对各区县(功能区)、各部门(单位)、重点领域、重点行业工作进展情况进行调度,督促各项目标任务落实落细,及时总结推广经验做法。〔责任单位:市碳达峰碳中和工作领导小组办公室、各区县政府及代管镇街道的功能区管理机构(以下统称为各区县政府)、市有关部门单位〕
(二)强化责任落实。各区县(功能区)、各部门(单位)要深刻认识碳达峰碳中和工作的重要性、紧迫性、复杂性,按照本方案确定的工作目标和重点任务,严格落实工作责任。坚持全市上下“一盘棋”,各区县(功能区)要提出符合实际、切实可行的碳达峰时间表、路线图,科学制定本区域碳达峰工作方案,经市碳达峰碳中和工作领导小组综合平衡、审议通过后印发实施。各人民团体、社会组织要按照国家、省、市有关部署,积极发挥自身作用,助力全市碳达峰工作。(责任单位:市碳达峰碳中和工作领导小组办公室、各区县政府、市有关部门单位)
(三)加强监督考核。逐步建立完善碳达峰碳中和综合评价体系,纳入全市高质量发展综合绩效考核。建立重点工作报告制度、中期跟踪评估机制。加强监督考核结果应用,对工作突出的单位和个人按规定给予表扬奖励,对未完成目标任务的区县(功能区)和部门依法依规实行通报批评和约谈问责。各区县(功能区)要组织开展碳达峰目标任务年度评价,有关工作进展和重大问题要及时向市碳达峰碳中和工作领导小组报告。(责任单位:市碳达峰碳中和工作领导小组办公室、各区县政府、市有关部门单位)



