热线播报员公积金还款小课堂:“公积金按月冲还贷”签约、解约这样办理《济南日报》
专家座席
灵活就业人员参保有线上线下两种选择
○市民咨询
外国人可以通过什么方式缴纳社保?
●专家解答
外国人可以通过企业在职人员身份,参加职工社保。
根据相关文件规定,在中国境内依法注册或登记的用人单位依法招用的外国人,应当依法参加职工基本养老保险、职工医疗保险、工伤保险、失业保险和生育保险,由用人单位和本人按照规定缴纳社会保险费。

○市民咨询
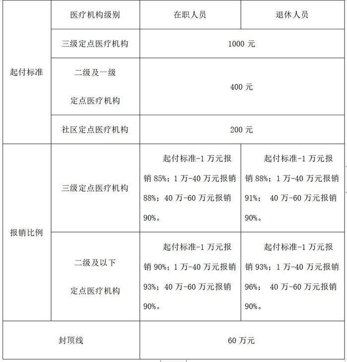
自己缴纳的是济南市职工医保,在济南住院如何报销?报销比例是多少?
●专家解答
参保人如因病情需要到定点医疗机构住院,持本人医保码(医保电子凭证)或社会保障卡办理住院登记,出院时可直接联网结算住院费用,本人只需缴纳个人负担部分。
具体待遇如下:

温馨提醒:
1.在一个医疗年度内,第二次住院的起付标准较第一次住院降低50%,从第三次住院起不再计算起付标准。
2.本统筹区内,定点中医综合性医疗机构发生的统筹基金支付范围内住院医疗费用的起付标准降低20%。患有精神障碍的参保人,在本统筹区内精神卫生专科定点医疗机构住院,不计算起付标准。
民生无小事
怎样办理企业税盘注销?
市民来电反映:办理企业税盘注销业务,需要准备哪些材料?
济南市税务局回复:企业经办人携带空白发票、税控盘、经办人身份证、营业执照,办理企业税盘注销。
今年城市最低生活保障1114元/月
市民来电反映:2024年济南市最低生活保障的金额是多少?市民政局回复:根据相关文件规定,2024年城市低保标准为1114元/月,农村低保标准为884元/月。
不动产解押可“指尖”办理
市民来电反映:自己名下位于历城区的房产,贷款已还清,咨询是否需前往不动产大厅办理解押?
市自然资源和规划局回复:为方便群众办理解押业务,济南市不动产登记中心已与多家银行开通线上办理通道,居民可在银行申请线上解押,半个工作日内办结,抵押人无需再到现场办理。

问法热线
体罚孩子属于家暴吗?
○市民咨询
辅导孩子作业时,偶尔会因为情绪激动体罚孩子,这样的行为属于家暴吗?
●律师解答
家庭暴力是指家庭成员之间以殴打、捆绑、残害、限制人身自由以及经常性谩骂、恐吓等方式实施的身体、精神等侵害行为。父母作为子女的监护人,承担着抚养、教育和保护未成年子女的义务,法律对父母的教育作出了明确的界限。
《中华人民共和国反家庭暴力法》规定未成年人的监护人应当以文明的方式进行家庭教育,不得实施家庭暴力;《中华人民共和国未成年人保护法》规定未成年人的父母或者其他监护人不得实施虐待、遗弃、非法送养未成年人或者对未成年人实施家庭暴力。
若监护人在教育孩子过程中,没有造成一定程度的损害后果,且行为不是持续性、经常性的,仅是偶尔、轻微的体罚,一般不认为是家庭暴力;若监护人在教育过程中造成未成年人人身损害的,要依法承担民事责任,可能面临警告、拘留、罚款等处罚;若监护人严重违反法律规定,对未成年人构成虐待罪或过失致人重伤罪,将依法追究监护人的刑事责任。
律师建议,监护人应避免采用体罚等简单粗暴的教育方式,以免造成未成年人生理或心理上的伤害。
政策播报
公积金还款小课堂:
“公积金按月冲还贷”签约、解约这样办理
○市民咨询
办理“公积金按月冲还贷”相关业务后,如何查询签约信息?
●政策解答
申请人可通过以下3种方式查询业务是否办理成功:
①下载、登录“爱山东”App,城市定位济南,“热门服务”-“济南公积金”-“贷款”-“公积金贷款按月委托冲还贷”。签约成功的申请人,进入后显示签约信息,无信息代表签约失败。
②微信公众号搜索“济南公积金”,点击“业务办理”跳转至“爱山东”App查询。
③本人持身份证到大厅查询,注意查询业务不能代办。
温馨提醒:“公积金按月冲还贷”办理时间为放款的3个工作日后。一般情况下,该业务办理成功后,相关部门会发送签约成功短信。
○市民咨询
按月冲还贷协议如何解约?
●政策解答
可通过以下4种方式解约:
①下载、登录“爱山东”App,城市定位济南,“热门服务”-“济南公积金”-“更多”-“公积金贷款服务”-“公积金贷款按月委托冲还贷”,办理解约即可。
②微信公众号搜索“济南公积金”,点击“业务办理”跳转至“爱山东”App办理。
③登录“济南住房公积金中心”官网-“网上业务”-“济南住房公积金网上业务大厅”-“我是个人用户”-“账号登录”-“我的贷款”-“公积金按月冲还贷协议”,进入业务办理页面。页面上方是贷款基本信息,“代扣列表”-“操作”-“解除”-“确定”,弹出二维码后,使用支付宝扫一扫进行身份验证,业务办理成功。
④也可以本人持身份证线下办理。
温馨提醒:贷款结清,职工办理完解押后,按月冲还贷协议自动解除。