- 索引号: 1137010000418859XL/2023-00438 组配分类: 济政字
- 成文日期: 2023-06-29 发布日期: 2023-06-29
- 发布机构: 市政府办公厅
- 标题: 济南市人民政府关于公布济南市第四批历史建筑名单的通知
- 发文字号: 济政字[2023]39号 有效性:
济南市人民政府关于公布济南市第四批历史建筑名单的通知
各区县人民政府,市政府各部门(单位):
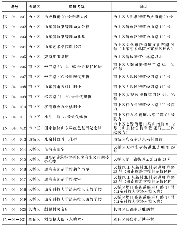
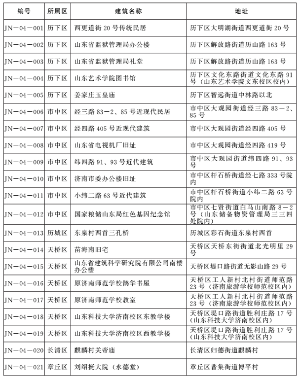
根据《历史文化名城名镇名村保护条例》(国务院令第524号)、《山东省历史文化名城名镇名村保护条例》《济南市历史文化名城保护条例》有关规定,我市确定西更道街20号传统民居等30处建筑为济南市第四批历史建筑,现予公布。《济南市第四批历史建筑保护图则》由市自然资源和规划局另行公布。现就进一步做好历史建筑保护工作提出以下要求:
一、增强历史建筑保护意识。历史建筑是文化泉城的标志性符号,也是济南历史文化特色的重要组成部分,为名城济南提供了价值支撑。各级各有关部门(单位)要充分认识做好历史建筑保护工作对塑造泉城特色风貌、提升城市软实力、推进“强新优富美高”新时代社会主义现代化强省会建设的重大意义,将历史建筑保护工作纳入重要议事日程,采取有力措施,对纳入保护范围的历史建筑实施长期有效保护。
二、加强对历史建筑的系统保护。各级各有关部门(单位)要抓好历史建筑保护工作监督管理,切实加强日常保护监管,开展日常巡查,对有修缮需求的,严格履行相关程序,及时修缮保护。第四批历史建筑名单公布后,要尽快完成挂牌。
三、提升历史建筑活化利用水平。要进一步拓展历史建筑的活化利用形式,丰富业态,活化功能,充分发挥历史建筑的社会价值、文化价值和经济价值,实现保护与利用的有机统一。
四、形成工作合力。各级各有关部门(单位)要各司其职、各负其责,严格履行属地管理责任,加强协调配合,有序开展历史建筑的普查认定公布、保护监管、经费保障等工作,共同推动历史建筑在有效保护和活化利用中焕发新生。
附件:济南市第四批历史建筑名单
济南市人民政府
2023年6月29日
(联系电话:市自然资源和规划局名城保护规划处,51705285)
(此件公开发布)
附件:济南市第四批历史建筑名单


