- 索引号: 1137010000418859XL/2018-16663 组配分类: 济政办字
- 成文日期: 2018-11-10 发布日期: 2018-11-13
- 发布机构: 市政府办公厅
- 标题: 济南市人民政府办公厅关于印发济南市开展批而未供和闲置土地处置专项行动方案的通知
- 发文字号: 济政办字[2018]82号 有效性: 1
各区县人民政府,市政府各部门:
《济南市开展批而未供和闲置土地处置专项行动方案》已经市政府同意,现印发给你们,请认真组织实施。
济南市人民政府办公厅
2018年11月10日
(此件正文公开发布,附件4不予公开)
济南市开展批而未供和闲置土地处置专项行动方案
为推动高质量发展,深化供给侧结构性改革,优化土地资源配置,提高土地节约集约利用水平,经市政府同意,确定集中开展批而未供和闲置土地处置专项行动。现制定方案如下。
一、总体要求
(一)指导思想。以习近平新时代中国特色社会主义思想为指导,深入贯彻落实党的十九大精神,以优化土地要素配置、推动高质量发展为目标,着力推进批而未供和闲置土地处置,加快盘活利用,破解土地供应和利用不平衡不充分的问题,提高土地资源供给质量和效率,为打造“四个中心”、建设“大强美富通”现代化国际大都市提供土地保障。
(二)工作原则。
1.分类处置,突出重点。摸清底数,坚持具体问题具体分析,分门别类确定处置意见;全力推进重点类别、重点区域的批而未供和闲置土地处置利用。
2.由近及远,先易后难。综合运用调整利用、简化审批等措施,从严从快处置批而未供和闲置土地,加快提高供地率和闲置土地处置到位率。
3.各负其责,上下联动。明确责任主体,落实部门分工,上下联动,密切配合,协同作战,共同完成专项行动目标任务。
(三)总体目标。到2020年,全面完成2009—2015年批而未供土地消化利用,建立精准征地、精准供地制度,全市平均供地率实现大幅提高;完成闲置土地处置任务,盘活低效利用土地取得突出成效,完善土地利用动态监管制度。
二、主要任务
(一)加快推进批而未供土地处置利用。以省国土资源厅下达的2009—2015年按批次征收的批而未供土地任务总量为基数,2018年完成处置总量的30%,2019年完成处置总量的60%,2020年完成处置总量的10%;按单独选址项目征收的批而未供土地,2018年完成处置总量的50%,2019年完成处置总量的50%。同时,加快2016—2018年批而未供土地的供应和利用,实现2016年度征收土地供地率达到90%以上、2017年度征收土地供地率达到80%以上、2018年征收土地供地率达到70%以上的目标。
(二)加快闲置土地处置。以省国土资源厅2018年下达的闲置土地处置任务总量为基数,2018年完成省下达任务总量的20%,同时对国家土地市场动态监测监管系统外的存量闲置土地基本完成调查摸底;2019年完成省下达任务总量的80%;2020年对国家土地市场动态监测监管系统外的存量闲置土地逐宗梳理分析,分类确定处置方案,处置率达到40%。对国家土地市场动态监测监管系统发现的新增闲置土地实时查处,实现常态化处置。
(三)盘活低效利用土地。2019年6月底前,完成全市城镇低效产业用地调查摸底,建立低效用地数据库;2019年7月—2020年12月,完成低效用地数据库中40%项目土地的盘活利用。
三、工作措施
(一)对短期内无法实施供应的批而未供土地,迅速调整利用。按照《山东省国土资源厅关于开展批而未供土地调整利用工作的意见》(鲁国土资规〔2018〕5号)精神,对2009年以来批准征收的城市分批次建设用地进行全面清查,对满2年未完成供地、现状地类未发生变化,且无法实施供地的完整批次或完整地块,纳入调整利用范围,集中报省政府批准,从源头消除批而未供土地。
(二)对继续实施供应的批而未供土地,加快分类供应。对代征的道路、绿化用地等不属于项目建设的土地,由区政府或市级平台明确管理主体,理清用地台账,优化办理流程,从快从简办理划拨供地手续。对征收后完成供地的剩余边角地,确实无法规划使用的,由区政府或市级平台明确管理主体,统一申报出具规划审查意见,以“公用设施用地”的用途,实施划拨供地,由管理主体进行管护。对规划用途为市政设施、学校、医院、军事设施的土地,组织项目单位尽快申报立项和规划许可,办理划拨供地手续。对经营性用地,加快规划策划和土地熟化,明确时间节点,从快实施供地。
(三)对单独选址项目已征土地,简化划拨手续。因单独选址项目在征地报批时已经明确项目主体,且已提报供地方案的,按照“一次办成”的改革精神,由市、县国土资源部门按照征地批准文件,直接核发划拨决定书。
(四)对形成闲置的土地,依法从严处置。按照依法依规、实事求是、以用为先的原则,科学界定闲置土地形成原因,对具备开工条件的项目建立审批“绿色通道”,加快开工建设;对恶意囤地炒地等企业自身原因造成闲置的,依法征收闲置费直至无偿收回土地;对政府原因造成闲置且不具备继续开发条件的项目,按市场评估价格有偿收回土地使用权。补偿费用使用国有土地收益基金的,重新出让利用时,原土地熟化主体不再参与收益分成。
(五)对新供应的土地,严格监督管理。新供地项目坚持“净地出让”,严格按照土地出让合同(或划拨决定书)约定的动工日期开发建设,属于企业原因未按约定开竣工的,严格按合同约定收取违约金,督促用地单位尽快开工建设并投入使用,防止产生新的闲置土地。
(六)对低效产业用地,鼓励引导开发。合理确定低效产业用地认定标准,创新低效用地再开发政策,鼓励国有土地使用权人自主或联合改造开发,鼓励企业在符合规划和不改变土地用途的前提下,利用原有工业用地改造提升。土地使用权人利用工业用地发展国家支持的新产业、新业态,在符合规划的前提下,确需改变土地用途的,除经营性商品住宅和商业公寓外,经市、县政府批准,可以实施存量补地价方式办理相关土地手续。
四、保障措施
(一)加强组织领导。成立市开展批而未供和闲置土地处置专项行动领导小组,负责专项行动的组织领导和推进工作。领导小组办公室设在市国土资源局,负责日常工作和督导考核。各区县政府、市有关部门要建立相应工作推进机制,细化分解目标任务,制定强力推进措施,推动专项行动高效有序开展。
(二)建立联动机制。市有关部门按照各自职责,加快办理批而未供和闲置土地处置利用涉及的有关审查审批手续,加强工作对接,及时通报情况,研究解决存在的问题,指导区县工作开展。要简化审批流程,加快审批速度。机关事业单位、国有企业用地形成批而未供和闲置的,其上级主管部门要督促其限期办理用地手续,加快开发建设。
(三)实施奖惩机制。一是与新增建设用地指标分配挂钩。责任主体完成当年批而未供和闲置土地处置任务的,按年度新增建设用地计划指标的10%在次年度进行奖励;未完成的,按年度新增建设用地计划指标的20%在次年度进行核减。二是与新增建设用地审批挂钩。责任主体不能按期完成批而未供和闲置土地处置任务的,除国家重点项目和民生保障项目外,暂停新增建设用地审批,直至任务完成。三是与土地收益分成挂钩。各区、市级平台完成批而未供和闲置土地处置任务的,土地收益返还比例按现行政策标准执行;未按时完成的,土地收益返还比例下调10%。
(四)强化督导检查。由市开展批而未供和闲置土地处置专项行动领导小组办公室制定督导检查方案,成立督导检查组,市政府督查室和市有关部门派员参加,抓好督导检查,深入一线发现和解决问题,并定期通报工作推进情况。
(五)抓好宣传引导。充分运用各种媒体,广泛宣传专项行动的成功经验和先进典型,接受社会监督,增强公众参与度,积极营造良好工作氛围。
附件:
1.济南市开展批而未供和闲置土地处置专项行动领导小组成员名单
2.各部门职责分工
3.关于闲置土地认定及处置有关问题的意见
4.批而未供和闲置土地处置目标任务
附件1:济南市开展批而未供和闲置土地处置专项行动领导小组成员名单
组 长:徐 群 市委常委、副市长
副组长:肖 辉 市政府副秘书长
翟 军 市国土资源局局长
吕 杰 市规划局局长
蒋向波 市城乡建设委主任
成 员:姬 锋 市发改委副主任
赵炳跃 市经济和信息化委副主任
孟凡海 市教育局副局长
成文元 市民政局副局长
车夕奇 市财政局副局长
刘 霞 市国土资源局副局长
牛长春 市规划局总规划师
市城乡建设委副主任
王 伟 市城管执法局副局长
翟立哲 市环保局副局长
姜春华 市城乡交通运输委总工程师
巩振茂 市城乡水务局副局长
郑兆亮 市林业和城乡绿化局副局长
张承喜 市商务局总经济师
齐先文 市卫生计生委副主任
刘继强 市审计局副局长
戈 山 市人防办总工程师
安纪文 市政务服务中心管理办公室副主任
李怀东 济南高新区管委会副主任
刘 亮 市南部山区管委会副巡视员
秦光强 济南新旧动能转换先行区管委会副主任
李建华 济南国际医学科学中心管委会副主任
张玲华 市政府督查室副主任
武 伟 济南城市投资集团副总经理
黄 蓓 济南城市建设集团副总经理、总工程师
潘 军 济南轨道交通集团副总经理
杨传军 历下区副区长
程 伟 市中区副区长
胡民安 槐荫区副区长
刘敬涛 天桥区副区长
尹少华 历城区副区长
长清区副区长
王 勇 章丘区副区长
李永军 济阳区副区长
董泽勇 平阴县副县长
张才林 商河县副县长
领导小组办公室设在市国土资源局,翟军兼任办公室主任。今后领导小组成员及办公室主任职务如有变动,由该成员单位接任领导自然替补,并由领导小组办公室负责通知。专项行动结束后,领导小组自行撤销。
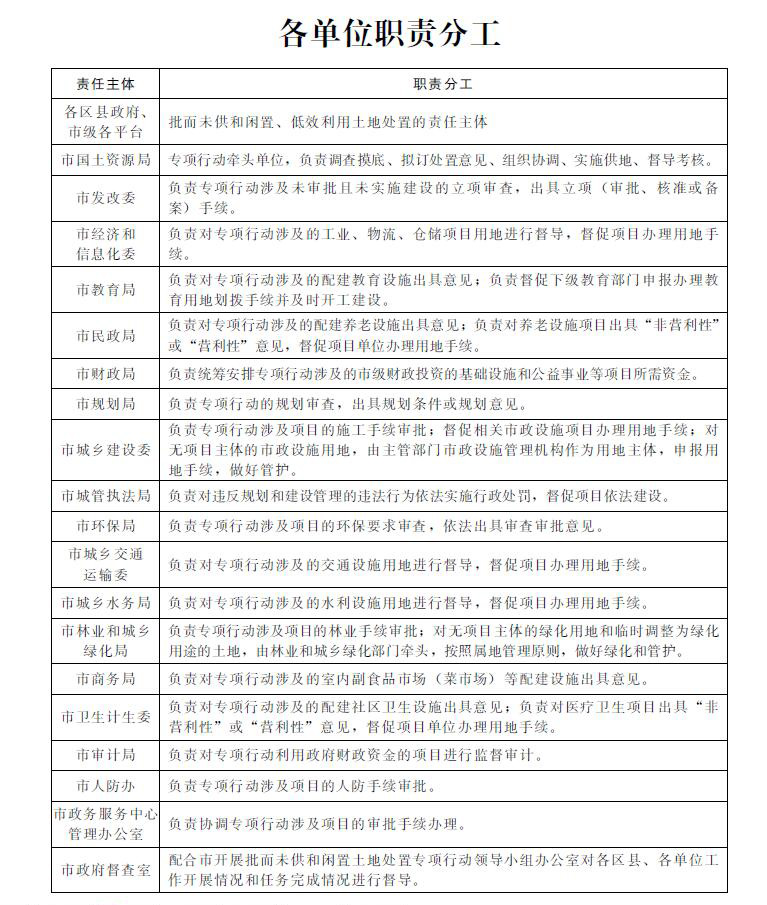
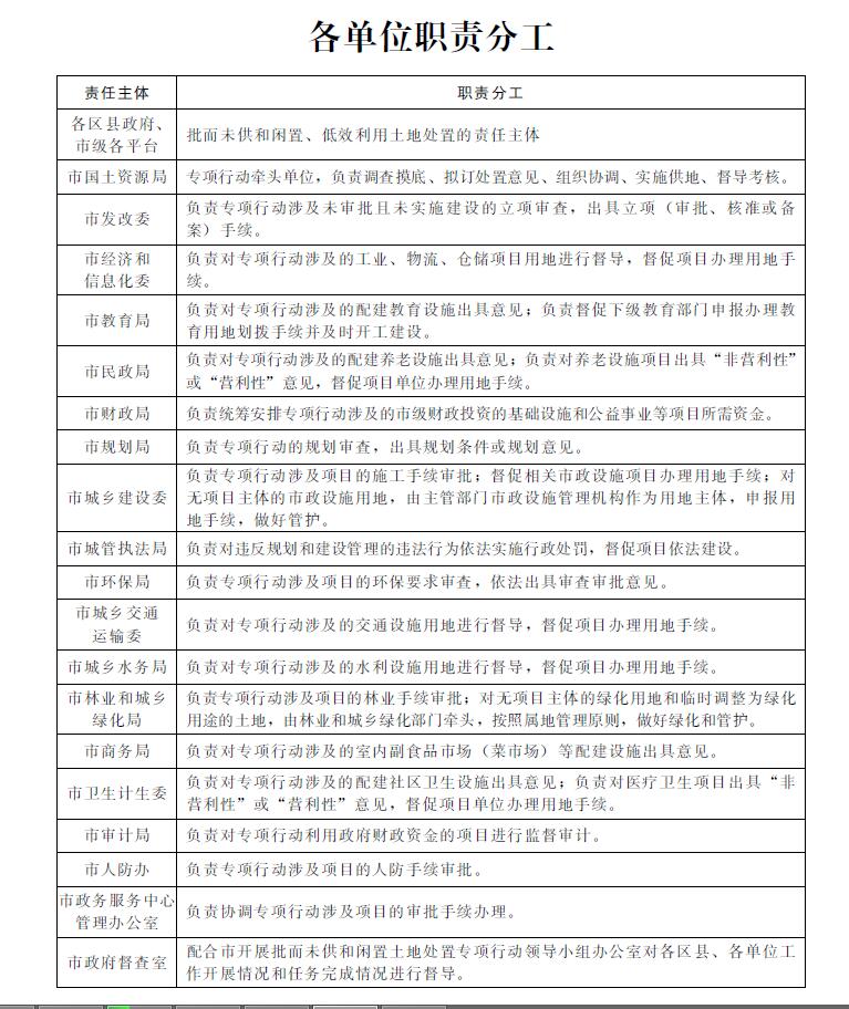
附件2:各单位职责分工
附件3:关于闲置土地认定及处置有关问题的意见
为进一步做好我市闲置土地处置工作,提高土地资源利用效率,根据《闲置土地处置办法》(国土资源部令第53号)等有关规定,现就闲置土地认定和处置有关问题提出以下意见。
一、按照依法依规、以用为先的原则,实事求是、科学合理地对闲置土地形成原因进行认定,对具备开工条件的尽快完善手续推进建设,对恶意囤地炒地行为进行严肃查处,形成处置一批、开工一批、建设一批的良性机制。
二、有下列情形之一的,可认定为政府及有关部门原因造成的闲置土地:
(一)因地上物未拆除完毕,政府未按照出让合同、划拨决定书规定的期限、条件将土地交付给国有建设用地使用权人,或虽已交付土地但因地上物未拆除完毕影响项目建设的;
(二)因政府供应土地存在权利不清、承诺市政配套设施不到位等原因,致使土地使用权人无法动工开发的;
(三)因土地利用总体规划、城乡规划依法修改或宗地规划条件调整,造成土地使用权人不能按照出让合同或划拨决定书规定的用途、规划条件开发的;
(四)因国家、省、市出台相关政策,使项目无法按照原定计划开工建设或需要对原规划和建设条件进行修改的;
(五)因政府及有关部门、平台进行市政建设等原因导致土地使用权人不能按时动工开发的;
(六)政府平台取得土地使用权后,因涉及重大招商引资项目需要与合作单位磋商谈判,项目暂时无法开工建设的;
(七)宗地涉及相关信访、仲裁、诉讼等事项无法动工开发的;
(八)政府投资建设的基础设施、公益事业用地,因资金不到位等原因未能按时开工建设的;
(九)因军事管制、文物保护等原因造成项目无法动工开发的;
(十)政府及其有关部门的其他行为导致项目无法开工建设的。
土地使用权人主张政府及有关部门原因造成土地闲置的,应提供相关材料予以证明。因不可抗力导致土地闲置的,参照上述规定办理。
三、因政府原因造成土地闲置,有确定起止时间的,可以扣除政府原因造成的土地闲置时间,扣除后仍符合闲置土地条件的,认定为非政府原因造成土地闲置。
上述情况中,对于用地单位只有在政府原因消除后才能办理相关建设手续、进行开工建设的,在进行闲置土地认定时,还应考虑用地单位办理相关手续、做好开工准备所需时间(最长不得超过1年)。
四、因政府原因造成土地闲置的,按以下规定处置:
(一)建设项目能在短期内开工的,经政府批准,可以通过延长动工开发期限等方式进行处置,签订补充协议重新约定开竣工期限,延长动工开发期限最长不得超过1年;政府及相关部门应尽快组织消除影响项目开工的障碍,推进项目按时开工建设;延长期满后仍然无法消除障碍的,应采取除延长动工开发期限外的其他方式进行处置。
(二)建设项目因规划调整等情况不能再继续开发建设的,应采用协议收回、土地置换等方式进行处置。有偿收回土地使用权补偿标准按照市场评估地价确定,以出让合同约定的土地用途和规划指标进行评估,以约定动工之日起满2年时间为评估时点。土地置换应为其他价值相当、用途相同的国有建设用地,涉及出让土地的,应当重新签订土地使用权有偿使用合同,与置换土地双向评估、互补差价。
(三)政府与土地使用权人不能就处置方式协商达成一致意见的,可依法通过仲裁、诉讼等方式变更、解除或撤销土地出让合同、划拨决定书。
五、对用地单位自身原因造成土地闲置的,按以下规定进行处置:
(一)土地闲置满1年不到2年的,按土地出让或划拨价款(无划拨价款的,由地价评估机构进行评估,根据评估结果集体决策确定地价)的20%征缴土地闲置费。
(二)土地闲置满2年的,无偿收回建设用地使用权。土地使用权人已缴纳的土地出让价款或划拨价款不予退还。
(三)在征收闲置费或收回土地的同时,按照土地出让合同约定对其未按时开工行为依法收取违约金。
六、对于实际已经开工并达到国家关于项目动工建设的相关标准、但未办理施工许可手续的项目,区分不同情况分别进行处理:
(一)如果项目已经取得政府及相关部门先行开工的批准文件或非用地单位自身原因未能按时办理施工许可手续的,责令限期办理施工许可,由区县政府进行监管。
(二)对于无政府及相关部门批准先行开工文件且因企业自身原因未按时办理施工许可手续的,责令限期办理施工许可手续;逾期未办理的,按闲置土地相关政策进行处置。
七、因司法查封造成项目无法按时动工开发的,各区县政府及有关部门要主动与法院进行沟通,协商确定处置方案。闲置土地设有抵押权的,国土资源主管部门在处置闲置土地时,应当将相关法律文书抄送土地抵押权人。
八、土地使用权人违反土地出让合同或划拨决定书规定恶意囤地、炒地的,闲置土地处置完毕前,国土资源部门依法不予办理被认定闲置土地的转让、出租、抵押和变更登记。
九、对以往闲置土地处置专项行动已经确定处置方案、正在推进实施的项目,涉及企业原因闲置的,不执行本意见。
各区县对已经处置的闲置土地要逐宗建立跟踪管理信息卡,按照当时确定的处置方案加强监管,确保落实到位:对开工建设的宗地,要跟踪开工建设情况,核实是否停止建设;对延长动工开发期限的宗地,尽快消除影响项目动工开发的障碍,并督促开发商及时开发建设;对依法收回的闲置土地,要及时注销土地使用证,尽快按照规定程序再次供应。
十、切实加强国有土地供后监管动态巡查,严格落实建设项目开竣工申报制度,建立健全闲置土地实时查处机制,对发现的闲置土地及时查处到位,提高土地资源利用效率。

