- 索引号: 1137010000418859XL/2018-17258 组配分类: 济政办字
- 成文日期: 2018-11-23 发布日期: 2018-11-29
- 发布机构: 市政府办公厅
- 标题: 济南市人民政府办公厅关于印发济南市突发地质灾害应急预案等11个应急预案的通知
- 发文字号: 济政办字[2018]85号 有效性: 2
各区县人民政府,市政府各部门:
《济南市突发地质灾害应急预案》、《济南市森林火灾应急预案》、《济南市生产安全事故应急预案》、《济南市桥梁隧道突发事件应急预案》、《济南市城市燃气突发事件应急预案》、《济南市特种设备事故应急预案》、《济南市突发公共卫生事件应急预案》、《济南市突发事件医疗卫生救援应急预案》、《济南市突发重大动物疫情应急预案》、《济南市重污染天气应急预案》、《济南市粮食应急预案》已经市政府同意,现印发给你们,请认真组织实施。
2012年7月8日印发的《济南市突发地质灾害应急预案》(济政办发〔2012〕23号)、2015年4月8日印发的《济南市森林火灾应急预案》(济政办字〔2015〕13号)、2008年9月26日印发的《济南市生产安全事故灾难应急预案》(济政办发〔2008〕37号)、2012年3月23日印发的《济南市城市燃气突发事件应急预案》(济政办发〔2012〕8号)、2007年2月28日印发的《济南市突发公共卫生事件应急预案》(济政办发〔2007〕11号)和《济南市突发公共事件医疗卫生救援应急预案》(济政办发〔2007〕12号)、2007年2月8日印发的《济南市突发重大动物疫情应急预案》(济政办发〔2007〕9号)、2017年12月19日印发的《济南市重污染天气应急预案》(济政办字〔2017〕93号)、2011年12月29日印发的《济南市粮食应急预案》(济政办发〔2011〕40号)同时废止。
济南市人民政府办公厅
2018年11月23日
(此件公开发布)
济南市突发地质灾害应急预案
目录
1 总则
1.1 编制目的
1.2 编制依据
1.3 适用范围
1.4 工作原则
2 组织体系及职责任务
2.1 指挥机构
2.2 办事机构
2.3 现场指挥部及应急小组
3 地质灾害险情和灾情分级
4 预防和预警机制
4.1 地质灾害预防
4.2 地质灾害预警及预警响应
5 突发地质灾害应急响应
5.1 信息速报
5.2 应急响应行动
5.3 响应结束
6 应急保障
6.1 应急队伍、物资、装备保障
6.2 应急技术保障
6.3 通讯与信息传递
6.4 宣传教育
6.5 监督检查
7 预案管理与更新
7.1 预案管理
7.2 预案更新
8 附则
8.1 名词术语与说明
8.2 预案解释部门
8.3 预案实施时间1总则
1.1 编制目的
提高应对突发地质灾害应急反应能力,保证突发地质灾害应急防治工作高效有序进行,避免或最大限度减轻地质灾害给人民生命财产造成的损失,维护人民生命财产安全和社会稳定。
1.2 编制依据
依据《中华人民共和国地质灾害防治条例》《山东省突发地质灾害应急预案》《济南市地质灾害防治管理办法》《济南市突发事件总体应急预案》等规定,结合我市实际,制定本预案。
1.3 适用范围
本预案适用于我市辖区内由自然因素或者人为活动引发的危害人民生命财产安全的山体崩塌、滑坡、泥石流、地面塌陷等与地质作用有关的突发地质灾害抢险救灾和临灾应急处置工作。
1.4 工作原则
突发地质灾害应急防治应遵循“预防为主、以人为本,统一领导、分工负责,分级管理、属地为主”的工作原则。
2 组织体系及职责任务
2.1 指挥机构
2.1.1 市地质灾害应急防治指挥部。市政府成立市地质灾害应急防治指挥部(以下简称市指挥部),负责中型以上地质灾害应急防治工作的指挥和部署。其组成如下:
指挥:分管国土资源工作的副市长
副指挥:市政府分管国土资源工作的副秘书长、市国土资源局局长
成员:市委宣传部、市发改委、市经济和信息化委、市城乡建设委、市民政局、市财政局、市教育局、市公安局、市国土资源局、市规划局、市城乡交通运输委、市城乡水务局、市旅发委、市卫生计生委、市安监局、市气象局、市地震局、济南警备区、国网济南供电公司等有关部门和单位负责人。
各区县政府(含代管镇、街道的功能区管理机构,下同)成立县级地质灾害应急防治指挥部(以下简称县级指挥部),其组成和职责分别在本级突发地质灾害应急预案中具体设定。
2.1.2 市指挥部主要职责。统一领导、指挥和协调全市中型以上突发地质灾害应急防治与救灾工作;研究确定应急防治与救灾工作方案;组织协调有关部门、区县政府对受灾区域实施紧急援救,必要时协调驻济部队参加抢险救灾;指导有关县级指挥部做好地质灾害应急防治工作;处理涉及地质灾害应急防治与救灾工作的其他重要问题。
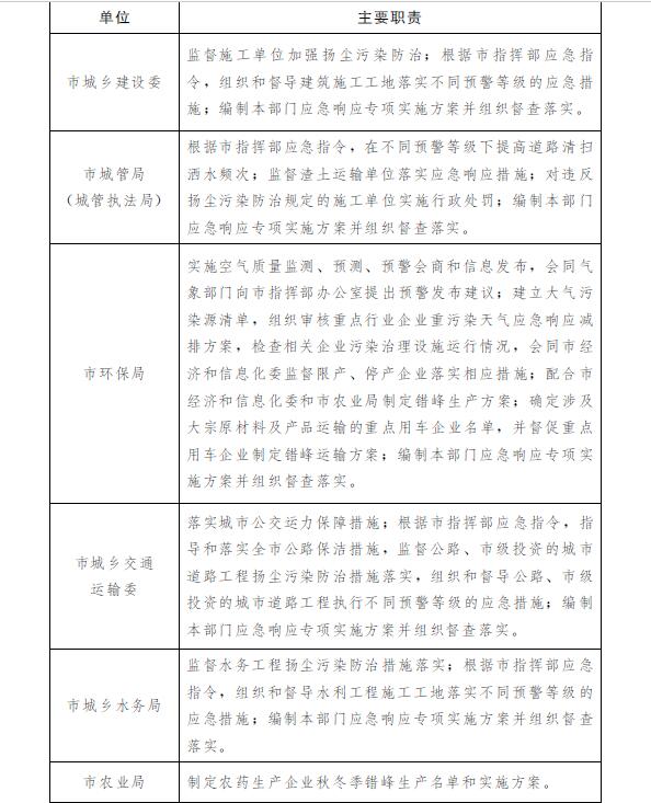
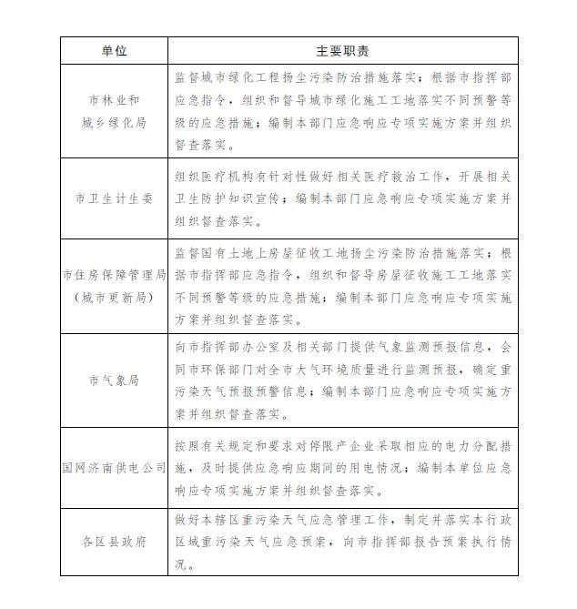
2.1.3 成员单位职责。
市委宣传部:负责突发地质灾害事件舆情引导和信息发布,组织开展新闻报道;承担其他地质灾害应急抢险任务。
市国土资源局:负责地质灾害防治的组织协调工作;提供地质灾害灾情及演化情况信息;提出应急防治与救灾措施建议;负责重大地质灾害防治工程建设、搬迁区、灾后重建等永久和临时性占地的审批、上报工作;承担其他地质灾害应急抢险任务。
市发改委:负责重大地质灾害防治工程和灾后重建工程项目的立项审批、核准及监督管理工作;承担其他地质灾害应急抢险任务。
市民政局:负责地质灾害灾情统计等灾害信息管理工作;管理、分配救灾款物,并监督使用;储备部分救灾应急物资;指导、协助灾区做好受灾群众紧急转移安置等生活救助,组织、指导救灾捐赠工作;承担其他地质灾害应急抢险任务。
市财政局:负责筹措落实应急防治、抢险救灾、临灾处置、应急排险治理、灾后恢复重建等经费,加强资金管理,保证资金及时到位;承担其他地质灾害应急抢险任务。
市教育局:负责组织做好在校师生的地质灾害防治知识教育培训工作;发现校园内及周边地质灾害可疑情况及时向有关部门报告。遇有恶劣天气时,负责通知受灾害威胁学校做好地质灾害防范和学生安全转移、疏散工作;负责组织修复受损毁校舍;承担其他地质灾害应急抢险任务。
市公安局:负责维护灾区社会治安秩序,依法打击造谣惑众和盗窃、哄抢防汛物资以及干扰抢险救灾等违法犯罪行为;协助有关部门妥善处置因地质灾害防治引发的群体性治安事件;协助、组织群众安全撤离或转移;消防部门负责组织市应急救援队开展抢险救灾、营救遇险群众、转移疏散物资等重大任务;市公安局交警支队负责突发地质灾害抢险道路管制和警戒,疏导并维护道路交通秩序;承担其他地质灾害应急抢险任务。
市规划局:负责做好地质灾害易发区域的建设规划,以及受威胁村民搬迁避让及临时安置场所的规划处置工作;承担其他地质灾害应急抢险任务。
市城乡建设委:负责做好房屋建筑和所辖公园景区地质灾害防治和应急处置工作;承担其他地质灾害应急抢险任务。
市城乡交通运输委:负责组织国道、省道两侧的地质灾害防治工作,监督和指导区县加强农村公路沿线地质灾害防治;备足防灾抢险车辆和其他地质灾害抢险救援设备;组织运力做好防灾物资设备运输;加强国道、省道两侧地质灾害监测、巡查、警示;及时组织抢修国道、省道及其桥梁和路面设施,确保道路畅通;承担其他地质灾害应急抢险任务。
市经济和信息化委:负责相关应急通讯保障;承担其他地质灾害应急抢险任务。
市城乡水务局:负责巡查检查水库库区、河道两侧的地质灾害隐患;储备和调用抽水泵等救灾设备;承担其他地质灾害应急抢险任务。
市旅发委:协助有关单位组织地质灾害危险区域经营场所游客(旅客)、从业人员疏散。指导A级景区、旅行社等对从业人员开展地质灾害防范科普知识培训;承担其他地质灾害应急抢险任务。
市卫生计生委:负责组织医疗救治、抢救伤员,开展消毒杀毒工作,防止暴发性疾病发生;承担其他地质灾害应急抢险任务。
市安监局:负责监督、指导、协调抢险救灾方面的安全生产工作;督导工矿企业加强地质灾害监测、防范,遇有恶劣天气时,通知工矿企业做好避让和防范工作;承担其他地质灾害应急抢险任务。
市气象局:负责天气监测和预测预报,向市指挥部及有关成员单位提供气象信息;承担其他地质灾害应急抢险任务。
市地震局:负责地震监测和震情信息报送;会同有关部门开展地震灾害损失评估和地震灾情速报;承担其他地质灾害应急抢险任务。
济南警备区:根据地质灾害演进情况,组织民兵预备役人员、协调驻济部队开展抢险救灾、营救群众、物资转移等重大任务;承担其他地质灾害应急抢险任务。
国网济南供电公司:负责地质灾害防治工作所需公用供电线路日常检修,根据市指挥部要求开展地质灾害防治抢险供电线路架设工作,提供应急移动成套发电设备,保证抗灾抢险电力供应。
2.2 办事机构
市指挥部办公室设在市国土资源局,办公室主任由市国土资源局局长担任,办公室副主任由分管副局长担任。
市指挥部办公室主要职责:汇集、分析突发地质灾害险情灾情信息,报送中型以上地质灾害险情、灾情和应急处置与抢险救灾进展情况;对中型以上地质灾害险情、灾情提出具体应急处置与救灾方案;贯彻市指挥部的指示和部署,协调县级指挥部、市指挥部成员单位之间的应急工作,并督促落实;组织有关部门和专家对中型以上地质灾害险情、灾情发展趋势进行分析,对其损失及影响作出评估,为市指挥部决策提供依据;起草市指挥部文件、简报,负责整理归档市指挥部各类文书资料;承担市指挥部日常事务和交办的其他工作。
2.3 现场指挥部及应急小组
中型以上地质灾害险情或灾情发生后,启动市突发地质灾害应急预案,市指挥部指挥、副指挥和成员单位相关人员进驻现场,成立现场指挥部,现场组织指挥抢险救灾工作。现场指挥部下设综合协调组、抢险救灾组、应急调查和监测组、医疗救护组、后勤保障组、灾后重建组6个应急小组。
综合协调组:由市国土资源局、市公安局、市教育局、市安监局、市委宣传部和区县政府等单位组成。职责:组织专家对地质灾害发生和发展趋势、救灾方案、处置方法、恢复方案等进行调查研究、分析评估,提出相关建议,供市指挥部决策参考;根据指挥部指令,协调各成员单位开展抢险救灾工作;向指挥部汇报抢险救灾工作情况;组织打击灾区违法犯罪和干扰抢险救灾等行为;妥善解决灾区学生就学问题;做好突发地质灾害舆情引导、信息发布和新闻报道工作。
抢险救灾组:由济南警备区、市消防部门、市公安局交警支队、区县政府、国网济南供电公司等单位组成。职责:发生险情时组织动员受灾害威胁人员转移到安全地带;保护重要设施和基础设施免遭损毁。发生灾情时组织驻济部队等抢救被压埋人员;组织受灾害威胁人员转移;抢修受损毁的基础设施,保障正常运行;开展次生灾害防治工作,减轻或消除次生灾害。
应急调查和监测组:由市国土资源局、市城乡建设委、市城乡水务局、市城乡交通运输委、市旅发委、市气象局、市地震局及区县政府等单位组成。职责:调查、分析、预测雨情、水情、灾情等。发生险情时进行应急调查、监测和发展趋势预测,提出应急抢险救灾措施建议。发生灾情时调查、核实灾害发生时间、位置、人员伤亡和经济损失情况,查明灾害类型、规模、潜在威胁、影响范围及诱发因素;组织灾情监测,实时掌握灾情动态,及时分析、预测灾情发展趋势;根据灾情变化,会同有关部门进行灾情评估,随时提出应急救灾措施建议。协助抢险救灾组开展抢险救灾和应急防治工作,减缓或制止险情、灾情进一步发展。
医疗救护组:由市卫生计生委、区县政府、医疗单位组成。职责:发生险情时做好急救准备,包括所需药品、医疗器械、卫生安全监测设备、救援队伍等。发生灾情时及时调拨所需药品、医疗器械,组织医疗救护队赶赴现场抢救伤员,通知市区主要医院做好接收伤员准备;采取有效措施做好卫生防疫工作,防止和控制传染病暴发流行。
后勤保障组:由市民政局、市财政局、市经济和信息化委及区县政府组成。职责:储备必要的防灾物资,接收、分配和监督救灾物资管理使用;做好相关应急通讯保障工作;协助灾区有关部门做好避险和受灾群众临时安置、救济救灾工作;调动社会力量、物资、设备等用于抢险救灾,组织、指导救灾捐赠等工作。
灾后重建组:由市发改委、市国土资源局、市财政局、市民政局、市规划局及区县政府组成。职责:负责救灾应急资金筹集及下拨、管理和监督检查;做好重大救灾项目的协调安排和监督管理工作;妥善安排灾后灾区人民的生产生活。
3 地质灾害险情和灾情分级
地质灾害按危害程度和规模分为特大型、大型、中型、小型四级地质灾害险情和灾情:
(1)特大型地质灾害险情和灾情(Ⅰ级)。受灾害威胁,需搬迁转移人数1000人以上或潜在可能造成经济损失1亿元以上的,为特大型地质灾害险情;因灾死亡30人以上或因灾造成直接经济损失1000万元以上的,为特大型地质灾害灾情。
(2)大型地质灾害险情和灾情(Ⅱ级)。受灾害威胁,需搬迁转移人数500人以上、1000人以下,或潜在经济损失5000万元以上、1亿元以下的,为大型地质灾害险情;因灾死亡10人以上、30人以下,或因灾造成直接经济损失500万元以上、1000万元以下的,为大型地质灾害灾情。
(3)中型地质灾害险情和灾情(Ⅲ级)。受灾害威胁,需搬迁转移人数100人以上、500人以下,或潜在经济损失500万元以上、5000万元以下的,为中型地质灾害险情;因灾死亡3人以上、10人以下,或因灾造成直接经济损失100万元以上、500万元以下的,为中型地质灾害灾情。
(4)小型地质灾害险情和灾情(Ⅳ级)。受灾害威胁,需搬迁转移人数100人以下,或潜在经济损失500万元以下的,为小型地质灾害险情;因灾死亡3人以下,或因灾造成直接经济损失100万元以下的,为小型地质灾害灾情。
4 预防和预警机制
4.1 地质灾害预防
4.1.1 编制防治方案,明确防治责任。市和区县国土资源主管部门每年汛前应编制年度地质灾害防治方案,报本级政府批准实施,明确地质灾害监测、防治责任和措施。
4.1.2 强化宣传教育,提高防范意识。有关区县、镇(街道)、村(居)认真落实地质灾害隐患点的群测群防工作,完善县、镇、村三级群测群防网络,逐点落实地质灾害监测、防范责任,将“防灾工作明白卡”“避险明白卡”发放到位,确定合理预警方式、避险路线和地点。
4.1.3 加强预警工作,及时启动预案。各级各部门、各责任主体积极开展地质灾害调查、警示、监测、巡查和防范工作,一旦发现险情,及时预警,并尽快向当地政府和国土资源主管部门报告;地方政府组织应急调查后,启动应急预案,开展应急处置工作。
4.2 地质灾害预警及预警响应
4.2.1 县级以上国土资源部门会同气象部门联合发布地质灾害预报。地质灾害预警级别分为四级:4级(灰色)预警,3级(黄色注意级)、2级(橙色预警级)和1级(红色警报级)预警。
4.2.2 预警信息接收。市政府及其有关部门和区县政府、街道办事处、镇政府安排专人负责收看、收听有关地质灾害气象预报预警信息;当收到涉及本地区的预报预警信息时,区县政府立即将有关信息通报地质灾害隐患点的监测、防范单位、负责人和受地质灾害威胁人员,并组织做好防灾准备工作。
4.2.3 地质灾害预警响应。
4.2.3.1 4级预警响应(灰色)。市、县级指挥部办公室安排专人值班,确保24小时通讯畅通;重点地质灾害防范区域的监测和防范责任人到岗到位;加强对重点地质灾害隐患点的监测巡查;发现险情及时向县级指挥部或直接向市指挥部报告。
4.2.3.2 3级(黄色注意级)预警响应。在4级预警响应的基础上,市、县级指挥部领导带班、人员到岗,实行24小时值班;镇政府(街道办事处)安排人员会同灾害点监测员对重点防范区域进行加密监测和巡查,及时向上级报告有关情况;根据降雨情况及灾害发展趋势,市指挥部办公室负责检查成员单位领导到岗到位情况,了解雨情、险情、灾情,并及时报告市指挥部;市指挥部成员单位根据各自职责加强雨情、汛情、险情监测;县级政府及时提醒灾害防范区域受威胁居民、单位关注天气预报,并做好安全避险、撤离准备,情况紧急时,发出撤离警报,组织撤离避让。
4.2.3.3 2级(橙色预警级)预警响应。在3级(黄色注意级)预警响应的基础上,市指挥部指挥和相关成员到市指挥部办公室会商,抢险人员全部上岗到位;值班人员加密调度地质灾害体变化情况,各成员单位和区县政府对有关区域地质灾害情况进行检查巡查;启动地质灾害隐患点、受威胁区居民临时避让方案,县级指挥部向受威胁人员发布地质灾害临灾警报,并组织危险区域受威胁群众避险转移;加密监测频次,密切注意雨情和险情变化情况。
4.2.3.4 1级(红色警报级)预警响应:在2级(橙色预警级)响应的基础上,各级政府、各级地质灾害防治指挥部做好调集各方面力量投入抢险救灾准备,确保重点防范部位安全;县级指挥部向受威胁人员发布地质灾害临灾警报;紧急疏散危险区及周边居民、学生及厂矿、企事业单位人员,设置警戒封锁危险区,组织人员准备抢险。加强监测、巡查,密切关注临灾迹象。
5 突发地质灾害应急响应
5.1 信息速报
一旦发生地质灾害险情或灾情,区县国土资源主管部门立即赶赴现场调查,迅速查清地质灾害险情或灾情出现的地点和时间、地质灾害类型、灾害体规模、可能的引发因素、发展趋势,以及发生灾害所造成的人员伤亡数量、直接经济损失等,提出应采取的对策、措施和工作建议。大型、特大型地质灾害险情或灾情发生后,事发地区县政府及其国土资源主管部门应立即向上一级政府及其国土资源主管部门报告,报至市政府的时间须在事发后1.5小时之内(力争在20分钟内电话报告、45分钟内书面报告);中型地质灾害险情或灾情、造成人员死亡和失踪的小型地质灾害灾情发生后,须在2小时以内逐级报至市政府及市国土资源主管部门,同时直接报省国土资源主管部门和自然资源部;未造成人员伤亡和失踪的小型地质灾害险情和灾情信息,应于6小时内报相关区县政府和市国土资源主管部门。同时,根据险情或灾情发展情况做好续报工作。
5.2 应急响应行动
5.2.1 小型地质灾害应急响应。发生小型地质灾害险情或灾情后,区县政府立即启动本级突发地质灾害应急预案,划定地质灾害危险区,将有关信息通知地质灾害危险点的防灾责任人、监测人和受灾害威胁群众,开展地质灾害险(灾)情调查评估、趋势预测、应急疏散、应急抢险救援、灾后重建等工作。
5.2.2 中型以上地质灾害应急响应。发生中型以上地质灾害险情或灾情后,在实施县级应急响应的基础上,启动市突发地质灾害应急预案,开展应急处置工作。
5.2.2.1 指挥到位。市指挥部指挥、副指挥到市政府或市指挥部办公室,统一领导和指挥全市突发地质灾害应急抢险救灾工作。
5.2.2.2 会商报告。市指挥部指挥主持召开应急工作会商会议,各成员单位和区县政府负责人、有关专家会商分析当前形势,预测灾害发展趋势、可能造成的损失,提出应急抢险救灾建议。市指挥部根据会商情况制定应急调查监测、人员转移、抢险救灾等工作方案,决策部署抢险救灾工作。必要时,向上级政府或部门报告情况,请求支援。
5.2.2.3 下达命令。根据会商结果,市指挥部指挥按照突发地质灾害应急预案,向可能或已发生险情、灾情区域的区县政府及市指挥部成员单位下达命令。
5.2.2.4 应急响应。市指挥部指挥、副指挥、成员单位有关人员及其他抢险救援力量进驻现场,成立现场指挥部,决策部署抢险救灾工作,组建综合协调组、抢险救灾组、应急调查和监测组、医疗救护组、后勤保障组、灾后重建组,并指挥各应急小组开展抢险救灾和应急处置工作。发生特大型、大型地质灾害,市指挥部视情向上级请求支援。
5.3 响应结束
抢险救援和应急处置工作完成后,各应急小组向市指挥部报告抢险救援工作情况,经专家现场确认已解除危险后,由市指挥部决定,下达应急响应结束指令。
6 应急保障
6.1 应急队伍、物资、装备保障
各级各有关部门、单位应加强地质灾害专业应急防治与救灾队伍建设,配备必要的抢险救灾装备,确保灾情险情发生后应急防治与救灾力量及时到位。专业应急防治与救灾队伍、市应急救援队伍及驻济部队、区县政府、镇(街道)、村(居)组建的应急救援队伍应有针对性开展应急防治与救灾演练,提高应急防治与救灾能力。
各级政府应储备用于灾民安置、医疗卫生、生活必需等必要的抢险救灾专用物资,储备并维护管理必要的应急抢险救援设备,保证抢险救灾物资、设备及时有效供应。
6.2 应急技术保障
各级各部门应结合我市实际开展地质灾害应急防治与救灾方法、技术应用研究,推进应急调查、应急评估、地质灾害趋势预测、地质灾害气象预报预警技术应用研究开发。各级应加强地质灾害应急抢险救援方面的科学研究和技术开发工作,并有针对性开展应急防治、救灾演习和培训。
6.3 通讯与信息传递
各级各有关部门、单位应配备必要的通信设备并确保通讯畅通,加强地质灾害监测、预报、预警信息系统建设,落实监测、防范责任,充分利用有线电话、卫星电话、移动手机、无线电台及互联网等现代通信手段,建立覆盖全市的地质灾害应急防治信息网,并实现各级各部门间的信息共享。
6.4 宣传教育
各级各部门、单位应加强防灾、减灾知识宣传和培训,充分利用电视、广播、报纸、互联网等媒体,多层次全方位向人民群众宣传普及地质灾害防治、避险、自救、互救常识,重点对地质灾害易发区、危险区域及周边居民加强宣传教育,增强受威胁人员防灾、减灾意识及应急自救、互救基本知识和技能。
6.5 监督检查
各级各部门、单位要认真落实上述各项地质灾害应急防治保障工作责任,并加强监督检查。
7 预案管理与更新
7.1 预案管理
各区县国土资源主管部门会同同级有关部门参照国家、省、市突发地质灾害应急预案,制订本级突发地质灾害应急预案,报同级政府批准后实施。
7.2 预案更新
本预案由市国土资源部门负责修改、完善、更新,并报市政府批准。为确保预案的可操作性,每年至少组织一次应急预案演练。
8 附则
8.1 名词术语与说明
(1)地质灾害易发区:指具备地质灾害发生的地质构造、地形地貌和气候条件及易发生地质灾害的区域。
(2)地质灾害危险区:指已经出现地质灾害迹象,明显可能发生地质灾害且可能造成人员伤亡和经济损失的区域或地段。
(3)次生灾害:指由地质灾害造成工程结构、设施和自然环境破坏而引发的灾害,如水灾、爆炸及剧毒、强腐蚀性物质泄露等。
(4)直接经济损失:指地质灾害及次生灾害造成的物质破坏,包括建筑物和其他工程结构、设施、设备、物品、财物等破坏而引起的经济损失,以重新修复所需费用计算。不包括非实物财产,如货币、有价证券等损失。
(5)本预案有关数量的表述中,“以上”含本数,“以下”不含本数。
8.2 预案解释部门
本预案由市国土资源局负责解释。
8.3 预案实施时间
本预案自印发之日起实施。
济南市森林火灾应急预案
目录
1 总则
1.1 编制目的
1.2 编制依据
1.3 适用范围
1.4 工作原则
1.5 灾害分级
2 森防指组织体系及职责
2.1 组织体系
2.2 市森防指职责
2.3 市森防指办公室职责
2.4 市森防指成员单位及职责
3 火场应急指挥体系及职责
3.1 扑火指挥
3.2 前线应急指挥部组成及职责
4 预警、监测和信息报告
4.1 火险预警
4.2 林火监测
4.3 信息报告
5 应急响应
5.1 响应程序
5.2 分级响应
5.3 响应行动
6 后期处置
6.1 善后处置
6.2 调查评估
6.3 总结报告
6.4 奖励与责任追究
7 保障措施
7.1 扑火力量保障
7.2 交通运输保障
7.3 森林航空消防飞机保障
7.4 通讯与信息保障
7.5 扑火物资保障
7.6 扑火资金保障
7.7 培训
7.8 演练
8 附则
8.1 预案管理
8.2 预案实施时间1总则
1.1 编制目的
建立健全森林火灾应对工作机制,提高森林火灾应急处置能力,确保森林火灾应急处置准备充分、反应迅速、决策科学、措施有力、指挥有序,最大程度减少人员伤亡和财产损失,降低森林火灾危害,有效保护森林资源,维护生态安全,促进生态文明建设。
1.2 编制依据
依据《中华人民共和国森林法》《中华人民共和国突发事件应对法》《森林防火条例》《国家森林火灾应急预案》《山东省实施〈森林防火条例〉办法》《山东省突发事件应对条例》《山东省森林火灾应急预案》《济南市突发事件总体应急预案》等规定,制定本预案。
1.3 适用范围
本预案适用于我市辖区内发生的森林火灾应急处置工作。
1.4 工作原则
1.4.1 坚持统一领导、统一指挥。森林火灾应对工作实行政府行政首长负责制。在市政府统一领导下,由市森林防火与林业有害生物防控指挥部(以下简称市森防指)统一组织指挥和调配各类扑火力量。
1.4.2 坚持属地为主、分级负责。森林火灾发生后,各级政府及其有关部门、单位立即按照职责分工和本预案开展处置工作。
1.4.3 坚持分工协作、全面保障。本预案涉及的各部门和有关单位,应根据本部门、单位在森林火灾应对工作中应履行的职责落实各项保障措施。
1.4.4 坚持以人为本、安全第一。火灾应对工作中,确保扑火人员和人民群众生命安全,切实保护森林火灾发生地重要目标和重要设施安全。任何单位和个人不得擅自组织未经培训的人员扑救森林火灾,严禁动员残疾人、孕妇和未成年人以及其他不适宜参加森林火灾扑救的人员参加扑救工作。未经前线指挥部批准和专家论证,夜间不得组织力量扑火。
1.4.5 坚持快速出击、科学扑救。尊重扑火规律,采取“打、阻、清”相结合,打早、打小、打了,提高首次扑救成功率。
1.4.6 坚持以专为主、专辅结合。在扑火力量使用上,以森林消防专业队伍为主,消防部门、驻军和民兵预备役力量以及其他经过训练的或者有组织的群众性力量为辅。森林消防专业队伍、森林航空消防飞机主要承担扑打火头、切割火线、合围火场等任务;消防部门、驻军、民兵预备役力量主要承担向前方输送物资装备、清理余火等任务;其他经过训练的或有组织的群众性力量主要承担看守火场等任务。
1.4.7 坚持重兵扑救、以水灭火。将小火当作大火打,快速出动,重兵投入,努力把火灾消灭在初发阶段;优先使用以水灭火装备机具和森林航空消防飞机,地空协同,立体灭火,提高处置效率。
1.5 灾害分级
按照受害森林面积和伤亡人数,森林火灾分为4类:
(1)一般森林火灾:受害森林面积在1公顷以下或者其他林地起火的,或者死亡1人以上3人以下的,或者重伤1人以上10人以下的(“以上”含本数,“以下”不含本数,下同);
(2)较大森林火灾:受害森林面积在1公顷以上100公顷以下的,或者死亡3人以上10人以下的,或者重伤10人以上50人以下的;
(3)重大森林火灾:受害森林面积在100公顷以上1000公顷以下的,或者死亡10人以上30人以下的,或者重伤50人以上100人以下的;
(4)特别重大森林火灾:受害森林面积在1000公顷以上的,或者死亡30人以上的,或者重伤100人以上的。
2森防指组织体系及职责
2.1 组织体系
2.1.1 市森防指。分管副市长任指挥,市政府分管副秘书长(办公厅副主任)、市林业和城乡绿化局局长、市公安局有关负责人、济南警备区副司令员任副指挥,成员由市有关部门、济南警备区等相关负责人组成。
2.1.2 市森防指办公室。市森防指办公室设在市林业和城乡绿化局,市林业和城乡绿化局局长任办公室主任。
2.1.3 有森林防火任务的县级以上政府、国务院及省政府批准设立的各类开发区、旅游区应当设立森林防火指挥机构(以下简称森防指),负责组织、协调和指导本行政区域森林防火工作。根据需要设立各类工作组。
2.2 市森防指职责
市森防指负责组织、协调和指导森林火灾市级层面的应急处置工作,并按照本预案规定的分级响应启动条件,采取相应响应措施。必要时可对指挥层级进行调整。
2.3 市森防指办公室职责
市森防指办公室负责与森林火灾现场指挥机构建立沟通联络机制;落实国家、省、市有关指示精神,及时处理反馈信息;根据火场指挥机构提供的信息,及时请示调拨物资、调动支援力量;做好森林火灾报道和对外信息发布工作,起草并按要求上报扑火信息和森林火灾应急处置总结报告;承办省、市森防指交办的其他事项。
2.4 市森防指成员单位及职责
市森防指各成员单位在市森防指统一领导下,履行相应森林火灾应对职责。
(1)市委宣传部:负责组织新闻单位开展日常森林防火宣传;按照市森防指要求,配合市林业和城乡绿化局开展新闻发布工作。
(2)市林业和城乡绿化局:负责贯彻执行党中央、国务院有关指示精神,认真落实省委、省政府、省森防指、市委、市政府、市森防指有关森林火灾扑救工作的部署要求;组织协调督促应急救援队伍做好火灾处置工作;全面掌握火场动态,汇总分析信息,提供应急救援服务;组织指导查处森林火灾案件;提报重大以上森林火灾调查报告。
(3)市发改委:协调有关方面落实森林火灾基建项目建设资金。
(4)市经济和信息化委:负责协调电信运营企业做好扑火现场公众移动通信保障。
(5)市教育局:负责对学生开展森林防火宣传教育,指导学校组织学生从危险地区安全撤离或转移。
(6)市公安局:做好火灾发生地治安管理和火场周边道路交通管制工作,协助组织群众从危险地区安全撤离或转移;指导森林公安查处森林火灾案件。
(7)市民政局:组织核查报告灾情;申请、管理、分配救济款物;组织指导救灾捐赠;做好市级救灾物资调拨供应;负责紧急转移受灾群众临时安置和基本生活救助工作。
(8)市财政局:负责筹集拨付扑救森林火灾所需资金。
(9)市规划局:提供火场及周边地理信息数据。
(10)市城乡建设委:负责所属风景名胜区和公园、景区森林火灾应急救援的协调工作。
(11)市环保局:负责突发森林火灾的环境监测。
(12)市城乡交通运输委:负责保障运输扑火物资和增援人员的国省干线公路畅通。
(13)市城乡水务局:负责林区水源地建设并提供全市大、中、小型水库和水源地有关信息。
(14)市农业局:负责秸秆综合利用技术推广工作。
(15)市卫生计生委:负责调集卫生技术力量,做好灾区卫生防疫、受伤人员紧急救治等工作。
(16)市安监局:负责职责范围内生产安全事故的调查处理工作。
(17)市旅发委:负责全市A级以上森林旅游景区森林火灾应急救援的协调工作,加强对旅行社导游队伍的防火宣传教育。
(18)市气象局:负责火场实时气象观测,在火场周边设置移动气象观测点;组织气象专家分析气象数据,提供火场附近气象要素实况,预报火场周边天气形势,发布森林火险气象等级预报;在有作业条件的情况下开展人工增雨作业。
(19)济南警备区:负责指挥驻济部队和预备役部队开展火灾扑救工作。
(20)团市委:负责全市团员青年森林防火宣传教育工作。
3 火场应急指挥体系及职责
3.1 扑火指挥
森林火灾扑救工作由当地森防指负责指挥。区县森防指负责指挥扑救本行政区域内森林火灾,市森防指予以指导和支持。各类开发区、旅游区、国有林场、森林公园、自然保护区管理部门森防指在当地政府统一领导下,负责组织扑救其经营管理区内的森林火灾。
市内跨区县的森林火灾扑救工作,由相关区县森防指分别指挥,市森防指负责协调和指导。
跨市界的森林火灾扑救工作,由市森防指负责指挥,省森防指负责协调和指导。
森防指根据需要在火灾现场成立前线指挥部。负责掌握火灾情况,分析火情发展趋势,制订扑救方案;组织扑火力量,科学扑救森林火灾;向社会及时发布火情及扑救信息。前线指挥部是扑火现场最高指挥机构,参加前方扑火的所有单位和人员均应服从前线指挥部统一指挥。在火灾现场范围较大的情况下,可将火灾现场划分若干战区,成立分指挥部,分别任命战区指挥员,按照前线指挥部统一部署,负责本战区扑火的组织指挥。
军队执行森林火灾扑救任务,依照《军队参加抢险救灾条例》有关规定执行,内部设立相应级别的部队扑火指挥机构,在前线指挥部统一指挥下,具体负责参加扑火部队的组织指挥工作。
3.2 前线应急指挥部组成及职责
市森防指前线应急指挥部由指挥协调组、保障服务组、交通组织组、医疗救护组、信息宣传组、专家咨询组、航空护林组组成。
3.2.1 指挥协调组及职责。组长由分管副市长担任,市政府分管副秘书长(办公厅副主任)、市林业和城乡绿化局局长、市公安局有关负责人、济南警备区副司令员以及火灾发生地区县森防指指挥为成员,市政府分管副秘书长(办公厅副主任)、市林业和城乡绿化局局长具体牵头。主要职责:
(1)指导火灾发生地区县森防指扑救火灾;
(2)根据火情动态确定扑火方案;
(3)与市森防指办公室建立通信联络,保证火情信息传递畅通;
(4)指导火灾发生地区县政府落实党中央、国务院和省委、省政府、省森防指、市委、市政府、市森防指有关森林火灾扑救工作部署要求;
(5)根据实际需要适时调拨扑火物资,调动扑火支援力量;
(6)协调市森防指成员单位依据各自职责处置森林火灾。
3.2.2保障服务组及职责。组长由市政府分管副秘书长(办公厅副主任)担任,市经济和信息化委、市气象局、市林业和城乡绿化局、市民政局、火灾发生地区县政府有关负责人参加。主要职责:
(1)保障火灾现场通讯;
(2)组织火灾现场实时气象观测,发布森林火险等级信息,提供火灾现场附近气象要素实况和未来气象条件预测,在有作业条件的情况下开展人工增雨作业;
(3)负责扑火人员所需生活物资供应;
(4)协助火灾发生地区县政府设置避难场所,做好灾民转移安置工作。
3.2.3 交通组织组及职责。组长由市公安局有关负责人担任,市城乡交通运输委、火灾发生地区县政府有关负责人参加。主要职责:
(1)负责火灾发生地治安管理、安全保卫、火灾现场交通管制工作,保证火灾扑救工作顺利进行;
(2)指导森林公安查处森林火灾案件;
(3)负责保障运输扑火物资和增援人员的国省干线公路畅通。
3.2.4 医疗救护组及职责。组长由市卫生计生委有关负责人担任,火灾发生地区县政府有关负责人参加。主要职责:负责调集卫生技术力量做好受伤人员紧急救治、灾区卫生防疫等工作。
3.2.5 信息宣传组及职责。组长由市委宣传部分管负责人担任,火灾发生地区县政府有关负责人和林业主管部门负责人参加。主要职责:按照市森防指要求,配合市林业和城乡绿化局开展新闻发布工作。
3.2.6 专家咨询组及职责。组长由市林业和城乡绿化局分管负责人担任,市消防部门、市规划局、市气象局、市城乡水务局、市经济和信息化委有关负责人参加。主要职责:研判森林火灾现场形势,拟订扑火方案,及时为领导提供决策建议。
3.2.7 航空护林组及职责。组长由市林业和城乡绿化局分管负责人担任,市航空消防护林队有关人员参加。主要职责:
(1)负责航空护林联络和申请调用航空护林飞机;
(2)做好地勤保障工作,及时提供飞机起降点、水源地、火场坐标;
(3)协调地空森林火灾扑救工作。
4 预警、监测和信息报告
4.1 火险预警
4.1.1 预警级别:根据森林火险等级、火行为特征和可能造成的危害程度,将森林火险预警划分为4个等级,由低到高依次为蓝色、黄色、橙色、红色。在未来24和48小时内,天气条件可能导致林内可燃物燃烧,林火可能蔓延,具有发生森林火灾的中度危险性,可发布蓝色预警;天气条件将导致林内可燃物较易燃烧,林火较易蔓延,具有发生森林火灾的较高危险性,可发布黄色预警;天气条件将导致林内可燃物容易燃烧,林火容易快速蔓延,且可能造成森林火灾持续发生,具有发生森林火灾的高度危险性,可发布橙色预警;天气条件将导致林内可燃物极易燃烧,林火极易迅猛蔓延,且可能形成森林火灾暴发性发生,扑救难度极大,具有发生森林火灾的极度危险性,可发布红色预警。
4.1.2 预警发布:市气象、林业和城乡绿化部门负责森林火险等级预报,通过市级有关媒体发布高森林火险天气警报,并以手机短信方式及时发布预警信息。
4.1.3 预警响应:各级森防指及其有关部门应密切关注天气和森林火险预警变化情况,按照国家、省森林火险预警与响应工作有关规定,细化各级预警级别和响应措施,落实森林火灾预防责任,加强森林防火巡护、远程林火视频监测和瞭望监测,做好预警信息发布和森林防火宣传工作,强化火源管理,落实防火装备、物资,各类森林消防队伍进入相应待命状态。
4.2 林火监测
各区县森防指充分利用远程林火视频监控系统、地面人工瞭望台、护林员巡查等密切监视火情,及时向市森防指办公室报告火情动态。
4.3 信息报告
各区县森防指按照有火必报、报扑同步的原则,及时、准确、规范地报告森林火灾信息,并向受森林火灾威胁地区相关单位和相邻行政区域森防指通报有关情况。
森林火灾发生后,前线指挥部及时调度火情信息和扑救工作进展情况,研判火情发展动态和资源保障需求,并安排专人向森防指逐级报告火场动态信息,信息报告应格式规范、详实准确。
对以下森林火灾信息,事发地森防指应立即核实并在30分钟内向上一级森防指报告。市森防指接到报告后,应及时向市政府和省森防指报告,必要时,区县森防指可同时向省、市森防指报告。
(1)长清区、市南部山区范围内的;
(2)属市级以上自然保护区、森林公园、风景名胜区或者国有林场的;
(3)处于县级以上行政区域交界地区的;
(4)造成人员重伤或者死亡的;
(5)威胁居民区或者重要设施的;
(6)需要省森防指支援扑救的;
(7)其他需要报告的森林火灾。
5 应急响应
5.1 响应程序
火灾发生后,由所在地区县森防指进行火灾初判,并第一时间采取响应措施,实施先期处置。
依据森林火灾发展态势,当火情达到市级预案启动条件时,经市森防指指挥批准,启动本预案。市森防指办公室通知有关成员单位、专家组成员等启动应急响应。在森林火灾全部扑灭、火场清理验收合格、次生灾害后果消除后,由市森防指决定终止应急响应,恢复正常森林防火工作秩序。
5.2 分级响应
森林火灾发生后,根据火灾严重程度、火场发展态势和当地扑救情况,市级层面设定Ⅲ级、Ⅱ级、Ⅰ级3个响应等级。
5.2.1 Ⅲ级响应。
5.2.1.1 启动条件。符合下列条件之一时,市森防指启动Ⅲ级响应
(1)发生森林火灾死亡1人以上3人以下的,或者重伤1人以上10人以下的;
(2)受害森林面积在1公顷以下或者其他林地起火的;
(3)发生在市级以上自然保护区、森林公园、风景名胜区或者国有林场的;
(4)一个区县行政区域内同时发生2起以上一般森林火灾的。
5.2.1.2响应措施。
(1)市森防指办公室进入应急状态,研判火情发展态势,及时调度和上报火情信息;
(2)必要时派出相关人员赶赴火场,协调指导火灾扑救工作;
(3)根据需要调派专业森林消防队伍进行支援;
(4)向市森防指报告火灾处置情况。
5.2.2 Ⅱ级响应。
5.2.2.1 启动条件。符合下列条件之一时,市森防指启动Ⅱ级响应。
(1)发生森林火灾死亡3人以上10人以下的,或者重伤10人以上50人以下的;
(2)受害森林面积在1公顷以上或燃烧超过2小时、扑救难度较大,区县无法有效控制的;
(3)处于县级以上行政区域交界地区的;
(4)威胁居民区或者重要设施的。
5.2.2.2 响应措施。
(1)市森防指命令火场前线应急指挥部各工作组到达指定位置,按职责分工迅速开展工作。
(2)组织森林消防专业队伍及其他扑火力量进行增援;
(3)协调做好森林航空消防飞机灭火准备工作,视火情发展申请增援;
(4)市森防指办公室及时调度火情信息,向市政府和省森防指报告。
5.2.3 Ⅰ级响应。
5.2.3.1 启动条件。符合下列条件之一时,市森防指启动Ⅰ级响应。
(1)发生重大、特别重大森林火灾的;
(2)严重威胁城镇、居民地、重要设施和国家级风景名胜区安全,可能造成巨大经济损失,涉及社会稳定的。
5.2.3.2 响应措施。在Ⅱ级响应的基础上,采取以下应急措施:
(1)根据实际需要,请求省森防指调派专业力量和森林航空消防飞机增援,并统一向增援力量安排部署扑火任务;
(2)配合省森防指挥火场工作组开展工作,落实相关保障措施;
(3)加强重要目标物和重大危险源保护,防止发生次生灾害。
5.3 响应行动
本级预案启动后,市森防指根据响应级别采取以下行动:
5.3.1 组织调动队伍。立即就近组织基层森林消防专业队伍和其他应急力量赶赴现场处置,力争将火灾扑灭在初起阶段。必要时,组织协调消防部门、驻济部队、民兵预备役等,并视情况申请调派森林航空消防飞机参与扑救。各扑火力量在前线指挥部的统一调度指挥下,明确任务分工,落实扑救责任。
前线指挥部应配备大比例尺地图或可视地理信息系统,标明林区道路、水源地、物资储备库、专业队伍营房等基础设施,以及依托水源地铺设串联水泵路线等要素。
前线指挥部应组织熟悉山情、林情的人员担任向导,为扑火力量提供上山路线、撤离路线等导引。
5.3.2 转移安置人员。当居民点、人员密集区受到森林火灾威胁时,及时采取有效阻火措施,制定紧急疏散方案,有组织、有秩序地及时疏散居民和受威胁人员,确保人民群众生命安全。妥善做好转移群众安置工作,确保群众有饭吃、有水喝、有衣穿、有住处和必要的医疗保障。
5.3.3 救治伤员。迅速将受伤人员送医院治疗,对重伤人员及时实施异地救治。必要时卫生部门组织医疗卫生应急队伍赶赴火灾发生地,设立临时医院或医疗点,实施现场救治。
5.3.4 保护重要目标。当军事设施、核设施、危险化学品生产储存设备、输油气管道、电力、通信等重要目标物和重大危险源受到火灾威胁时,迅速调集相应专业消防队伍,通过开设隔离带、设置消防障碍物等手段,全力消除威胁,确保目标安全。
5.3.5 扑火安全。扑救森林火灾过程中,现场指挥员为安全工作第一责任人,认真分析地理环境、火场态势、火情变化和火场天气等情况,注意可能发生危险的地段,选定安全避险区域和撤离路线,针对可能出现的各种突发情况做好应急准备,确保扑火人员安全。
设置安全员,负责在扑火前检查参加扑火人员携带防护机具和配备紧急避险装备情况;接近火场时,观察可燃物、地形和气象条件等情况,预判扑火过程中的不安全因素和危险征兆,并及时报告。
5.3.6 伤亡人员安抚。做好遇难人员善后和遇难者家属抚慰工作。启动对因扑救森林火灾负伤、致残或者死亡人员的医疗、抚恤工作。
5.3.7 维护社会治安。加强火灾区域社会治安管理,依法严厉打击借机盗窃、抢劫、哄抢救灾物资、传播谣言等违法犯罪行为。对金融单位、储备仓库等重要场所加强治安巡逻,维护社会稳定。
5.3.8 火案查处。火灾发生地森林公安机关负责森林火灾案件查处工作,市森林公安局负责监督、协调和指导案件查处工作。
5.3.9 发布信息。授权发布新闻稿、接受记者采访、举行新闻发布会,并利用森林防火网站、官方微信和微博等多种途径,及时、准确、客观、全面地向社会发布经森防指审定的森林火灾和应对工作信息,回应社会关切。
5.3.10 火场清理。森林火灾扑灭后,继续组织人员做好余火清理工作,划分责任区域,并留足人员看守火场48小时。经当地森防指指挥检查验收,达到无火、无烟、无气后,扑火人员方可撤离。
5.3.11 应急结束。在森林火灾全部扑灭、火场清理验收合格、次生灾害后果消除后,由启动应急响应的森防指决定终止应急响应。
6 后期处置
6.1 善后处置
森林火灾扑灭后,火灾发生地政府按照有关规定妥善安置受灾群众、安抚受伤人员、抚恤死亡人员、安置遗属,组织开展灾后重建工作。
火灾发生地森防指应及时归还调用的物资、设备、交通运输工具等;造成损失或无法归还的,森林经营者或当地政府应予补偿。
6.2 调查评估
火灾发生地县级以上政府林业主管部门应当会同有关部门及时对森林火灾发生原因、肇事者、受害森林面积和蓄积、人员伤亡、经济损失等情况进行调查评估,向当地政府提出调查报告,按规定报送市森防指办公室。森林火灾损失评估,按照国家相关标准执行。
6.3 总结报告
扑火工作结束后,当地林业主管部门要及时进行全面工作总结,重点分析火灾发生原因和应吸取的经验教训,提出改进措施,抓好整改工作。市森防指根据省森防指和市政府要求及时上报重大以上森林火灾调查报告。
6.4 奖励与责任追究
根据有关法律法规规定,对在扑火工作中贡献突出的单位和个人予以表扬奖励,对在森林火灾预防和扑救中负有责任的人员按照有关规定追究责任。对扑火工作中牺牲人员符合评定烈士条件的,按有关规定办理。
7 保障措施
7.1 扑火力量保障
扑火力量以森林消防专业队等受过专业培训的扑火力量为主,以消防部门、驻济部队、民兵预备役等扑火力量为辅,必要时可动员当地林区职工、机关干部及当地群众等力量协助扑救工作。
跨市、区县增援时以市级森林消防突击队为主,以就近增援为主,以从低火险区调集扑火力量为主。市级森林消防突击队200人编成。
跨区县调动森林消防专业队伍增援扑火时,由火灾发生地区县级森防指提出申请,市森防指根据火场态势和扑火工作需要下达命令;跨市调动森林消防专业队伍增援扑火时,由省森防指下达命令。
跨市调动消防部门、驻军、民兵预备役力量增援扑火时,由市政府提出申请,省政府协调,按有关规定组织实施。
7.2 交通运输保障
增援扑火兵力及装备物资以公路运输为主,由交通运输部门负责实施。
7.3 森林航空消防飞机保障
需要调用森林航空消防飞机灭火时,由火灾现场指挥部申请调用,并负责地勤保障,及时提供飞机起降点、水源地、火场坐标,协调做好地空森林火灾扑救工作。为确保飞行安全,森林航空消防飞机作业时间为日出后30分钟至日落前30分钟,单机日飞行作业时间不得超过8小时。
7.4 通信与信息保障
通讯主管部门应当组织提供应急通讯保障。各区县、国有林场应建立健全森林防火通信网络和火场应急通信保障系统,完善应急通信保障预案,服从市森防指统一调度,为扑火工作提供及时、通畅、可靠的通信信息保障。火灾发生后,区县森防指办公室应当立即安排专人携带火场移动图像传输设备赶赴火场,第一时间将火场图像传至省、市森防指挥中心。
7.5 扑火物资保障
市森防指建立市级森林防火物资储备库,储备扑火物资,重点用于扑救较大以上森林火灾的应急救援需要。
各区县森防指根据本地区森林防火任务,建立森林防火物资储备库,储备足够的扑火机具和装备。
7.6 扑火资金保障
处置森林火灾所需资金,按现行事权划分原则,多渠道筹集,分级负担,满足扑救森林火灾需要。
7.7 培训
各级森防指应有计划地对各级各类森林防火指挥人员、专业工作人员、志愿者和专业消防队员进行扑火技战术和安全知识培训。消防部门、驻军、民兵预备役力量组建的扑火队伍,应进行经常性防火实战训练,熟悉掌握扑火机具及扑救森林火灾的业务技能。市森防指定期召开典型火灾案例研讨会,不断总结实战经验,提高组织指挥能力。
7.8 演练
各级森防指按照预案规定组织开展森林火灾扑救演练,每年进行1—2次扑火实战演习或者网上推演。
8 附则
8.1 预案管理
市森防指办公室负责组织协调实施本预案,并根据实际情况,适时组织评估和修订。县级政府结合当地实际制定本级森林火灾应急预案。
8.2 预案实施时间
本预案自发布之日起实施。
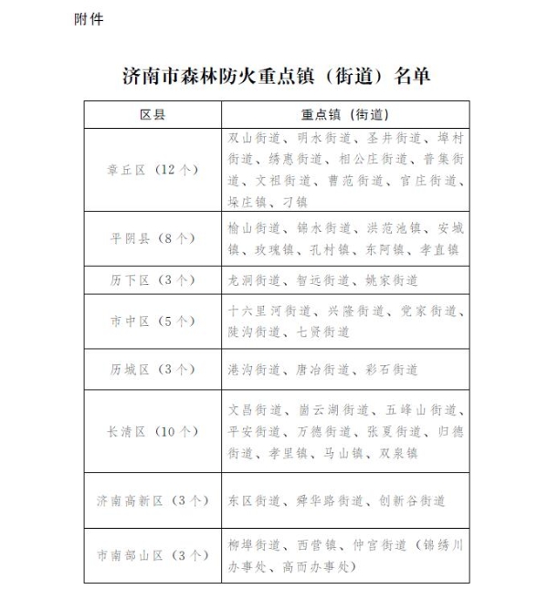
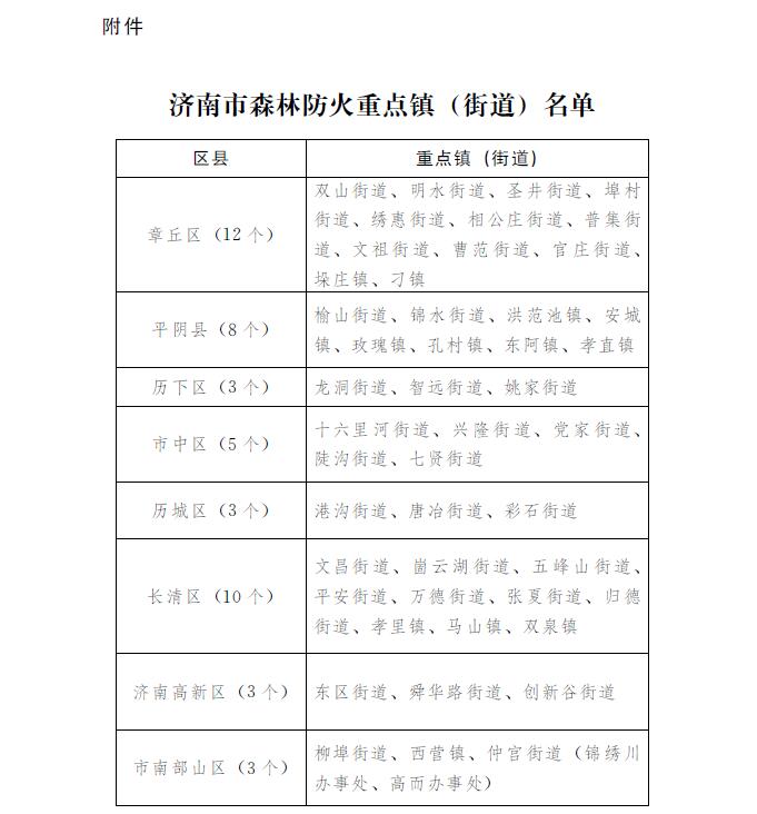
附件:济南市森林防火重点镇(街道)名单。
济南市生产安全事故应急预案
目录
1 总则
1.1 编制目的
1.2 编制依据
1.3 适用范围
1.4 工作原则
1.5 事故分级
2风险总体状况
3组织体系与职责
3.1市级组织指挥机构
3.2区县级组织指挥机构
3.3现场指挥机构
3.4专家组
3.5生产经营单位
3.6其他社会团体职责
4预警与预防
4.1预警预防行动
4.2信息监测与报告
4.3预警级别及发布
5应急响应
5.1接警与处警
5.2先期处置
5.3响应分级标准
5.4分级响应
5.5市应急指挥部的响应
5.6现场应急指挥部的响应
6信息发布
7后期处置
7.1善后处理
7.2事故调查
7.3评估
8应急保障
8.1通信与信息保障
8.2应急物资装备保障
8.3应急队伍保障
8.4交通运输保障
8.5医疗卫生保障
8.6资金保障
9宣传、培训与演练
9.1宣传
9.2培训
9.3演练
10附则
10.1预案管理
10.2奖励
10.3责任追究
10.4预案解释
10.5预案实施1总则
1.1编制目的
有效预防、及时处置本市生产安全事故,规范生产安全事故应急管理和响应程序,迅速、有序开展应急救援工作,最大程度减少人员伤亡和财产损失,保障经济社会持续稳定发展和城市安全运行。
1.2编制依据
依据《中华人民共和国突发事件应对法》《中华人民共和国安全生产法》《生产安全事故报告和调查处理条例》《山东省突发事件总体应急预案》《济南市突发事件总体应急预案》等规定,编制本预案。
1.3适用范围
本预案适用于我市辖区内下列生产安全事故应对工作:
(1)Ⅲ级及以上生产安全事故。II级及以上生产安全事故发生时,市级应急响应同时接受上级应急指挥。
(2)超出区县政府应急处置能力,或者跨区县行政区域、涉及多个领域(行业和部门)的生产安全事故。
(3)需要市政府处置的其他生产安全事故。
1.4工作原则
(1)以人为本,安全第一。把保障人民群众生命安全和身体健康作为应急管理工作的出发点和落脚点,最大限度减少事故灾难造成的人员伤亡。
(2)统一领导,分级负责。在市委、市政府统一领导下,市有关部门和区县按照各自职责和权限,负责有关生产安全事故的应急处置工作。
(3)条块结合,以块为主。按照属地管理原则,本市生产安全事故应急管理实行市、区县两级行政首长负责制;以区县政府为主,市有关部门密切配合。
(4)资源整合,协同应对。整合全市各方面应急资源和力量。各有关部门和单位按照各自职责,分工负责、紧密配合,迅速有序开展应急处置工作。
1.5事故分级
按照事故发生的严重性、紧急程度、可控性和影响范围等因素,将生产安全事故分为四级:I级(特别重大)、II级(重大)、III级(较大)和IV级(一般)。
(I)特别重大(I级)生产安全事故:造成30人以上死亡,或者100人以上重伤(包括急性工业中毒,下同),或者1亿元以上直接经济损失的事故。
(II)重大(II级)生产安全事故:造成10人以上30人以下死亡,或者50人以上100人以下重伤,或者5000万元以上1亿元以下直接经济损失的事故。
(III)较大(III级)生产安全事故:造成3人以上10人以下死亡,或者10人以上50人以下重伤,或者1000万元以上5000万元以下直接经济损失的事故。
(IV)一般(IV级)生产安全事故:造成3人以下死亡,或者10人以下重伤,或者1000万元以下直接经济损失的事故。
事故分级中所称的“以上”包括本数,所称的“以下”不包括本数。
2风险总体状况
近年来,我市产业结构调整加速,企业发展壮大,城市化进程加快,人口相对集中,商业领域发展繁荣,目前已发展成为一个能充分体现我省“产业转型升级”和“新旧动能转换”特点的区域,服务业发展迅猛,工业经济仍占较大比重,火灾、爆炸、中毒窒息、人员密集场所踩踏等事故防范压力依然较大,火灾爆炸、高空坠落、坍塌、中毒与窒息、道路交通及其他事故仍是我市防范风险和应急响应与处置的主要对象。
3组织体系与职责
全市生产安全事故应急救援组织体系由市生产安全事故应急指挥机构、各区县生产安全事故应急指挥机构、现场应急指挥机构、专家组和生产经营单位等组成。
3.1市级组织指挥机构
济南市安全生产委员会(以下简称市安委会)暨济南市生产安全事故应急指挥部(以下简称市应急指挥部)是我市生产安全事故应急管理工作的应急领导机构。
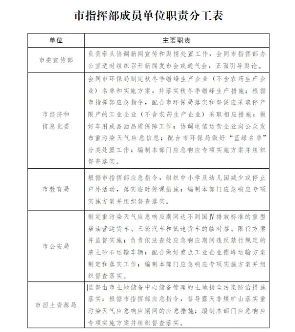
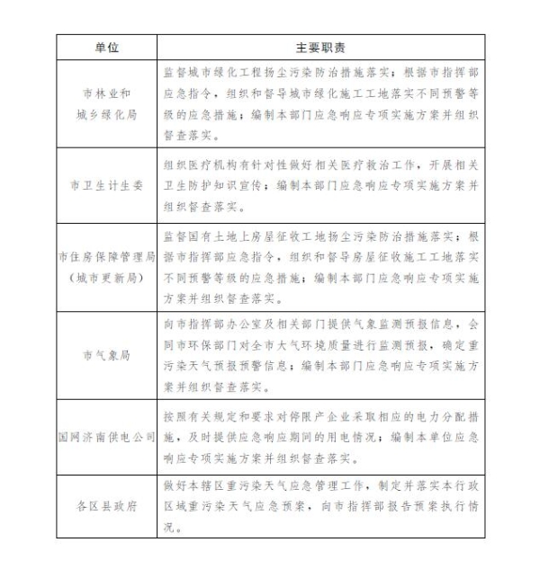
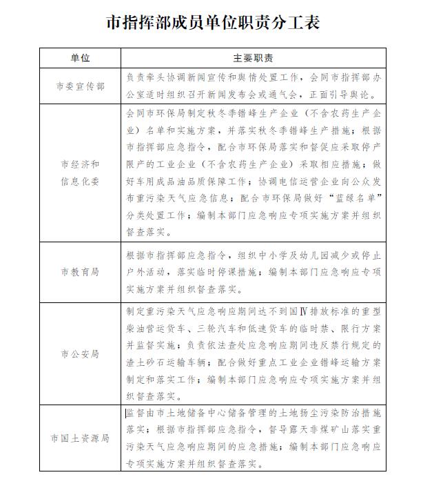
3.1.1应急指挥机构组成。市应急指挥部总指挥由市长担任,统一指挥全市各类生产安全事故的应急救援;相关分管副市长、市政府秘书长、分管副秘书长等担任副总指挥,协助总指挥做好应急救援的其它指挥工作。市委宣传部、市经济和信息化委、市财政局、市人力资源社会保障局、市民政局、市环保局、市公安局、市城乡建设委、市城乡交通运输委、市卫生计生委、市城乡水务局、市文化广电新闻出版局、市气象局、市商务局、市安监局、市质监局、济南供电公司等有关单位主要负责人任成员,协助总指挥和副总指挥开展应急救援工作。
市生产安全事故应急指挥部办公室(以下简称市应急指挥部办公室)设在市安监局。办公室主任由市安监局主要负责人担任。
3.1.2部门及成员职责。
3.1.2.1市应急指挥部职责。
(1)决定启动生产安全事故应急救援预案;
(2)组织指挥生产安全事故应急救援,对重大事项进行决策并实施监督和指导;
(3)紧急指挥调度应急储备物资、交通工具以及相关设施设备,指挥调度、协调有关部门和单位参加应急救援工作;
(4)及时向市委、市政府报告事故和抢险救援进展情况,必要时由市政府请示省政府启动省级生产安全事故应急救援预案。
3.1.2.2市应急指挥部办公室职责。
(1)市应急指挥部办公室为生产安全事故应急综合协调机构,负责应急指挥部日常工作;
(2)负责生产安全事故应急预案编制、修订与实施;
(3)及时向市政府报告重要情况和建议,贯彻落实市政府有关决定事项;
(4)指导和协调各区县政府做好生产安全事故预防、应急准备、应急处置和恢复重建等工作;
(5)负责事故信息接报,传达领导指示;
(6)对出现紧急状况需要市应急指挥部援助时,及时跟踪、核实有关情况,并报市应急指挥部总指挥;
(7)协助市应急指挥部总指挥做好紧急状态下各应急组织间的协调工作。
3.1.2.3市应急指挥部成员单位职责。
(1)市委宣传部:根据市应急指挥部安排,协助有关部门统一宣传口径,加强舆情控制,正确引导舆论。组织媒体播发相关新闻信息,加强对新闻媒体宣传报道的指导和管理。按照市应急指挥部要求及时对外发布信息。
(2)市经济和信息化委:负责协调电力、电信运营企业做好相关区域电力、通信保障工作。
(3)市财政局:负责保障事故救援与处置所需相关资金。
(4)市人力资源社会保障局:负责事故单位及参与抢险伤亡人员的工伤认定、工伤鉴定、医疗保险等有关工作。
(5)市民政局:负责受事故影响人员的生活安置工作。
(6)市环保局:负责事发地周边环境监测,对可能存在较长时间环境影响的区域发出警告,提出控制措施;对事故救援过程中可能导致的水体、土壤、大气等次生污染事故提出处置措施并监督实施;事故得到控制后,监督处置单位消除现场遗留的危险物质,防止环境污染。
(7)市公安局:负责组织公安消防力量进行现场救援,配合企业制定泄露、爆炸和灭火扑救处置方案,并实施搜救;协助企业控制易燃、易爆、有毒物质泄露,做好有关设备容器的冷却和救援后的洗消工作;组织人员疏散和事故现场警戒,以及事故现场周边道路交通管制,对人员撤离区域实施治安管理;确定伤亡人员身份;参与事故调查处理。
(8)市城乡建设委:按职责做好抢险救灾有关工作。
(9)市城乡交通运输委:负责抢险物资、抢险人员和疏散人员交通运输保障工作,组织协调有关部门恢复道路、公路等交通设施,承办市应急指挥部交办的涉及交通运输保障的其他事项。
(10)市卫生计生委:负责事故现场的医疗救护工作,组织调派医疗专家、卫生救护队伍对伤员实施医疗救治。
(11)市城乡水务局:组织协调防汛抢险,负责水情、汛情、旱情监测,做好维持和恢复城市供水、排水等公用设施运行的协调工作,提供水利相关信息。
(12)市文化广电新闻出版局:指导全市广播电视安全播出,加强新闻宣传,正确引导舆论。
(13)市气象局:负责组织天气情况会商,派遣气象保障小组进驻事故现场,及时提供天气实况监测和预报信息。
(14)市商务局:负责重要生活必需品的紧急调度工作。
(15)市安监局:负责市应急指挥部办公室日常工作;接到事故报告后迅速向市应急指挥部报告,并提出启动相关应急响应的建议;根据有关指示要求,通知相关部门赶赴事故现场参与应急处置;参与相关应急救援指挥工作,为应急救援决策提供相关信息;建立有关应急专家档案,组织协调专家参与应急救援;参加或组织事故调查处理;督促、指导本预案的教育、培训、演练等工作。
(16)市质监局:负责生产安全事故中涉及特种设备方面事故应急救援的技术支持工作,以及市应急指挥部交办的其他相关工作。
(17)济南供电公司:负责恢复、保障应急救援现场所需电力供应。
3.2区县级组织指挥机构
各区县政府应制定生产安全事故应急预案,并结合本地实际,明确相应组织指挥机构。发生生产安全事故时,区县政府应按预案要求指挥、协调本行政区域内的应对工作。市生产安全事故应急预案启动后,事发地区县政府生产安全事故应急指挥部应全力配合市应急指挥部的工作,接受市应急指挥部领导,完成所分配的任务,做好现场应急救援工作等。
3.3现场指挥机构
市生产安全事故应急预案启动后,由市应急指挥部组织成立现场应急指挥部。现场应急指挥部根据现场应急处置工作需要,成立应急救援职能小组,各职能小组应服从现场指挥部的统一指挥。
3.3.1现场应急指挥部职责。
(1)负责应急救援方案确定和实施;
(2)指挥、调动所有参与应急救援的队伍和人员;
(3)及时向市应急指挥部报告事态进展及救援情况;
(4)完成市应急指挥部交办的各项任务。
3.3.2应急救援职能小组职责。
(1)抢险救援组。抢险救援组由市公安部门负责,成员单位有市安监局、市城乡交通运输委、事故发生地区县政府及有关部门等。
主要职责:负责组织应急救援方案的实施,综合协调消防、应急救援队伍及各种救援力量开展事故抢险救灾,负责火灾、爆炸、中毒、化学灾害事故的现场应急处置,参加生产安全事故调查工作。
(2)治安保卫组。治安保卫组由市公安部门负责,成员单位有市城乡交通运输委、事故发生地区县政府及有关部门等。
主要职责:确定安全可靠避难场所,制定疏散方案;组织有关力量对事故现场周围地区可能受到威胁的人群实施紧急疏散、撤离和安置,做好交通工具优先安排,确保运输安全畅通;负责生产安全事故区域的警戒、交通管制;负责对有关事故直接责任人实施监控及逃逸人员缉捕工作。
(3)医疗救护组。医疗救护组由市卫生计生委牵头负责,成员单位有市民政局和市红十字会等。
主要职责:负责组建医疗卫生应急专业技术队伍,根据需要及时赴现场开展医疗救治、疾病预防控制及卫生防疫等应急工作;及时为事故发生地提供药品、医疗设备、器械等;必要时,组织动员红十字会及其他社会力量参与医疗卫生救助工作。
(4)后勤保障组。后勤保障组由事故发生地区县政府或企业主管部门牵头负责,成员单位有市经济和信息化委、市财政局、市民政局、市商务局、济南供电公司等。
主要职责:负责事故救援的物资保障、基本生活保障、资金保障、通讯保障、社会动员保障及电力供应保障等,保证应急救援后勤供给。
(5)污染监测组。污染监测组由市环保部门牵头负责,成员单位有市气象局、事发地政府相关部门等。
主要职责:负责生产安全事故现场环境气象监测,确定危害区域及危害程度;开展事故现场周边环境污染状况的应急监测和跟踪监测,确定污染物种类、浓度及污染范围。
(6)善后处理组。善后处理组由事故发生地区县政府或企业主管部门牵头负责,成员单位有市民政局、市人力资源社会保障局、保险机构等。
主要职责:负责群众转移安置、善后处置和工伤保险相关事务;接待有关事故伤亡人员代表和家属;按照国家有关政策对事故伤亡人员进行处理;做好参加工伤保险人员待遇支付工作;负责事故受害单位和群众的财产理赔等工作。
(7)赈灾救济组。赈灾救济组由市民政部门牵头负责,成员单位有市民政局、市财政局、市安监局等。
主要职责:负责统计与核实各类事故损失,包括财产、家畜、地产等,做好灾后救济与重建工作。
(8)通讯新闻组。通讯新闻组由市宣传新闻部门牵头负责。成员单位有市委宣传部、市文化广电新闻出版局、市公安局、市安监局等。通讯新闻组可根据事故发生情况,成立相关工作小组,必要时,提请市委宣传部参加,成立新闻中心。
主要职责:审定新闻发布方案,决定新闻发布内容,负责新闻发布;接受中外记者采访;收集、跟踪境内外舆论,及时向上级或有关部门汇报、通报情况;采取各种方式有针对性解疑释惑,澄清事实,批驳谣言,引导舆论;做好信息安全管理及灾后处理等信息发布,调整公共关系,塑造政府形象,消除不利影响;落实市应急指挥部交办的其他事项。
3.4专家组
各级组织指挥机构应根据需要组织成立生产安全事故应急专家组。成员由生产安全、环保、卫生、交通、气象等领域相关专家组成,对生产安全事故应对工作提供技术咨询和建议。
3.5生产经营单位
生产经营单位按照单位自救和政府实施救援相结合原则,落实安全生产责任制和行业安全管理规定,编制应急预案,采取预防和预警措施,建立应急机制,储备应急物资,保证应急投入,做好应急准备。生产安全事故发生后,相关责任单位迅速启动本单位应急预案,做好应急救援工作,控制事态扩大。
3.6其他社会团体
根据生产安全事故应急工作需要,在市应急指挥部的组织、协调下做好相关工作。
4预警与预防
4.1预警预防行动
各区县政府对辖区内的重大危险源、重大事故隐患、重点监控企业进行普查,制定本地区生产安全事故应急预案,建立以应急救援体系、救援物资、应急专家、应急避难场所等为主要内容的应急资源信息数据库。
生产经营单位对本单位重大危险源登记建档,进行定期检测、评估、监控,并制定应急预案。定期组织应急救援演练。加强应急教育培训,使从业人员熟悉应急措施,掌握防护装备和救援设备使用方法,提高应对生产安全事故的能力;建立应急救援配套制度,与当地政府及有关部门、社区建立应急互动机制,制定保护周边群众的安全防护措施。
各级政府和有关部门接到可能发生生产安全事故的信息后,按照相关预案及时研究确定应对方案,做好预防工作和应急准备,及时发布预警信息,并通知有关部门、单位采取相应行动,预防事故发生。
4.2信息监测与报告
各区县政府及有关部门对可能引发Ⅲ级以上生产安全事故的险情或者其他灾害信息,要及时报市应急指挥部办公室。
事发单位在实施先期处置的同时,应立即如实报告当地政府和安全生产监管部门。事发地政府及安全生产监管部门接到报告后,应立即核实有关情况,迅速启动本级预案组织救援,并按有关规定逐级上报,每级上报时间不超过2小时。当发生Ⅲ级以上事故,报市应急指挥部办公室的时间不超过1小时,同时以快报形式报省政府安全生产监督管理部门和其他负有安全生产监督管理职责的部门。
信息报告的主要内容包括:
(1)事故发生单位概况;
(2)事故发生时间、详细地点、事故类别、简要经过、现场情况;
(3)事故可能或已经造成伤亡人数(包括下落不明人数)和初步估计的直接经济损失;
(4)事故发生原因的初步判断、采取的措施及控制情况;
(5)继续实施救援所需专业人员和抢险设备、器材等;
(6)报告人、报告签发人、联系电话、联系人等。
4.3预警级别及发布
4.3.1预警级别。根据事故可能造成人员伤亡和财产损失的数量、受事故影响范围等,将预警级别分为四级:
Ⅰ级预警(红色):预判为特别重大事故,即有可能造成Ⅰ级事故及险情。
Ⅱ级预警(橙色):预判为重大事故,即有可能造成Ⅱ级事故及险情。
Ⅲ级预警(黄色):预判为较大事故,即有可能造成Ⅲ级事故及险情。
Ⅳ级预警(蓝色):预判为一般事故,即有可能造成Ⅳ级事故及险情。
4.3.2预警信息发布、调整和解除。原则上Ⅰ级、Ⅱ级预警信息发布和解除由省生产安全事故应急指挥部(以下简称省应急指挥部)总指挥签发,Ⅲ级预警信息发布和解除由市应急指挥部总指挥签发,Ⅳ级预警信息发布和解除由事发地区县级应急指挥部总指挥签发。
预警信息发布、调整和解除可通过广播、电视、报刊、信息网络或组织人员逐户通知等方式进行,对老、幼、病、残、孕等特殊人群及学校等特殊场所、警报盲区等应采取有针对性的通告方式。
5应急响应
5.1接警与处警
(1)接警。市应急指挥部办公室接警时应做好事故详细情况信息记录,对接报事故影响范围和扩展的潜在可能性、人员伤亡、财产损失以及是否需要外界援助等情况进行初始调查、评估、判断,初步确定应急响应级别和所需应急响应力量。建立并保持与事故现场及区县政府应急部门、应急救援队伍、应急救援专家等的联系。
(2)处警。市应急指挥部办公室对初始评估判定为Ⅲ级以上的事故,应向市应急指挥部总指挥报告,由市应急指挥部总指挥决定是否启动市级应急响应。
(3)报警及记录。报警及记录应包含以下内容:
事发单位和事发地政府报告的事故信息;事故发展趋势预测信息;事故对周边自然环境影响趋势的研判信息;事故对周边社会环境影响趋势的研判信息;需提供应急支持信息等。
5.2先期处置
生产安全事故发生后,事故发生地区县政府和有关部门应根据实际情况对事故现场实施先期处置。同时确定或预测事故类型、危害程度和可能达到的级别,及时向市安委会办公室和市政府总值班室报告。
5.3响应分级标准
按照事故的可控性、严重程度和影响范围,将生产安全事故应急响应分为四级:Ⅰ级响应(特别重大事故)、Ⅱ级响应(重大事故)、Ⅲ级响应(较大事故)、Ⅳ级响应(一般事故)。
5.4分级响应
Ⅰ、Ⅱ级响应:指发生特别重大、重大事故的响应。响应行动由省应急指挥部组织实施。市政府、事发地区县政府、市应急指挥部成员单位、各救援组和有关部门要服从省应急指挥部指挥,迅速启动相应应急预案,全力配合抢险救援工作。
Ⅲ级响应:指发生较大事故的应急响应。启动本预案,响应行动由市应急指挥部组织实施,迅速开展救援。
Ⅳ级响应:指一般事故的应急响应。启动区县级预案,响应行动由区县政府组织实施。市应急指挥部办公室密切关注事态发展情况,保持与事发地区县政府生产安全事故应急指挥机构的联系,做好应急准备。
在应急响应时,超出本级处置能力,应及时报请上一级应急指挥机构启动上一级应急预案实施救援。当上级应急预案启动后,正在执行应急预案的调整、变更由上级应急指挥机构总指挥决定。
5.5市应急指挥部的响应
启动Ⅲ级以上应急响应时,市应急指挥部按预案采取以下响应措施:
(1)及时向市委、市政府和省安委会办公室报告生产安全事故基本情况、事态发展和救援进展情况。
(2)拟定现场应急指挥部成员名单,经市应急指挥部总指挥批准,及时组建现场应急指挥部。
(3)开通与事故发生地区县应急指挥机构、现场应急指挥部、各应急救援组、相关专业应急指挥机构、相关专业事故专家组的通信联系,随时掌握事态发展情况。
(4)根据应急救援组、有关部门和专家建议,研判救援力量,确定救援方案,通知相关应急指挥机构、应急救援队伍随机待命,为现场应急指挥部或专业应急救援行动提供技术支持。
(5)派出有关人员和专家赶赴现场指导应急救援工作,协调应急增援力量。
(6)对可能或者已经引发公共卫生和社会安全等突发事件的,市应急指挥部要及时上报情况,同时通报相关领域的应急救援指挥机构。
(7)需要省内有关应急力量支援时,向省安委会办公室提出请求。
(8)组织协调生产安全事故应急救援工作。
(9)按照市政府或省安委会办公室决定,协调落实其他有关事项。
5.6现场应急指挥部的响应
现场应急指挥部成立后,根据市应急指挥部的命令,立即会同指挥部成员单位,迅速对事故发生现场开展应急救援协调指挥工作,并做好以下响应。
5.6.1抢险救援。生产安全事故发生后,事发地政府和有关单位立即采取措施控制事态发展,组织开展应急救援工作,并及时向上一级政府报告。现场应急指挥部根据事故类型、范围、危险程度等情况,及时调集有关部门、人员、各类应急救援队伍等参加应急救援。各应急救援组按照分配任务积极开展抢险救援。同时,现场应急指挥部根据需要调动市应急指挥部抢险救援组参加救援。
5.6.2现场监控。现场应急指挥部组织技术力量和救援队伍加强对事故现场的监控,及时采取紧急处置措施,果断控制或切断灾害链,防止次生、衍生和耦合事件发生。
事故发生地公安部门应当迅速组织警力进行现场治安警戒和治安管理,维持现场秩序,及时疏散群众。
5.6.3信息传递。各区县应设置合理、有效的通讯联络方式,采用合适的通讯器材,明确各部门、各应急组织、医院等有关应急机构之间的通讯联络方法,确保通讯联络畅通。
生产安全事故威胁到公众健康安全和财产损失时,应及时向相关人员和公众发出警报。同时,利用应急广播向公众发出紧急通告,必要时,由现场应急指挥部调动市应急指挥部通讯新闻组支援。
5.6.4医疗卫生救助。事故发生地卫生行政部门负责组织开展紧急医疗卫生救助和现场医疗处置工作。根据事故发生地政府的请求,现场应急指挥部及时调动市应急指挥部医疗救护组支援现场医疗卫生救助工作。
5.6.5交通管制。根据处置生产安全事故需要,事发地政府和有关部门可依法决定采取交通管制措施,限制人员进出交通管制区域。必要时,由现场应急指挥部申请调动市应急指挥部治安保卫组支援。
5.6.6应急人员安全防护。在处置生产安全事故时,现场应急指挥部应当对事发地现场安全情况进行科学评估,保障现场应急工作人员人身安全。必要时,对应急作业人员进行现场短暂培训后再开展救援行动。现场应急救援人员应根据需要携带相应专业防护装备,采取安全防护措施。现场应急指挥部根据需要具体协调、调集相应安全防护装备。
5.6.7群众疏散和防护。现场应急指挥部、当地政府及有关部门负责组织群众安全疏散和防护工作,主要内容为:企业应当与当地政府、社区建立应急互动机制,确定保护群众安全需要采取的防护措施;决定应急状态下群众疏散、转移和安置方式、范围、路线、程序;指定有关部门负责实施疏散、转移;启用应急避难场所;负责实施治安管理。必要时,由现场应急指挥部调动市应急指挥部治安保卫组支援。
5.6.8工程抢险。根据生产安全事故应急处置需要,现场应急指挥部协调调集有关力量,负责对事故毁损的铁路、公路、桥梁、电力、供水等实施抢修,保证事故现场救援工作需要。必要时,由现场应急指挥部调动市应急指挥部后勤保障组支援。
5.6.9物资保障。根据生产安全事故应急处置需要,现场应急指挥部组织协调有关部门支援现场应急救援物资供应。必要时由现场应急指挥部调动市应急指挥部后勤保障组支援。
5.6.10社会力量动员与参与。现场应急指挥部组织调动事发地行政区域内社会力量参与应急救援工作。
超出事发地政府处置能力时,现场应急指挥部向市应急指挥部总指挥申请事发地行政区域外的社会力量支援,市应急指挥部协调市政府有关部门、各应急救援组组织社会力量支援。
超出市政府处置能力时,市政府向省政府申请其他社会力量支援。
5.6.11现场检测与评估。根据需要,现场应急指挥部组织有关部门进行事故现场检测、鉴定与评估,综合分析和评价检测数据,查找事故原因,评估事故发展趋势,预测事故后果,为制定现场抢救方案和事故调查提供参考。对现场事故规模、影响边界,食物和饮用水卫生以及水体、土壤、农作物污染情况,可能产生的二次反应有害物,爆炸危险性和受损建筑垮塌的危险性以及污染物质滞留区等进行监测。提供应急救援所需有关综合性报告和气象、风向、地质、水文资料。检测与评估报告要及时上报。必要时,现场应急指挥部调动市应急指挥部污染监测组支援。
5.6.12现场应急终止。当事故现场得以控制,环境状况符合有关标准,已消除导致次生、衍生事故隐患,经现场应急救援指挥部确认和批准,现场应急处置工作结束,应急救援队伍撤离现场。必要时由通讯新闻组向社会发布应急终止信息。
6信息发布
现场应急指挥部通讯新闻组为事故信息发布的指定部门,本着及时、公正、适用的原则向社会发布事故信息,所有事故信息在发布前需经市应急指挥部核准。
7后期处置
7.1善后处理
善后处理工作由市应急指挥部善后处理组负责指导协调,事发地区县政府及相关部门(单位)负责组织实施,事故单位及其主管部门为责任主体。善后处置主要包括人员安置、补偿,征用物资补偿,社会救助,保险理赔,灾后重建,污染物收集、清理与处理等事项。善后处置责任部门(单位)应当尽快消除事故影响,妥善安置和慰问受害人员及受影响群众,做好事故伤亡人员家属的安抚工作;依据法律和政策规定负责遇难者及其家属的善后处理、受伤人员医疗救助等,保持社会稳定,尽快恢复正常生活生产秩序。
7.2事故调查
生产安全事故由市政府组成调查组进行调查,必要时由省政府直接组成调查组或者其他有关部门组成调查组进行调查。
7.3评估
生产安全事故善后处置工作结束后,现场应急指挥部及事故主管部门应及时分析总结应急救援经验、事故教训,提出改进应急救援工作的建议,并将情况书面报送事发地区县政府和市应急指挥部办公室。
8应急保障
8.1通信与信息保障
加快完善市生产安全事故应急救援指挥信息网络系统和生产安全事故信息报告系统,建立健全市重大危险源、救援力量和资源信息数据库,保证应急机构之间的信息资源共享,为应急决策提供相关信息支持。
各级、各类专业应急救援机构应当掌握本地或本领域应急机构和相关部门的通信联系方式及备用方案。
8.2应急物资装备保障
市应急指挥部负责全市救援装备、器材的协调调配,各专业应急救援指挥机构应当掌握本专业的特种救援装备情况。各专业应急救援队伍和生产经营单位根据需要配备必要的应急救援装备、器材。
8.3应急队伍保障
矿山、危险化学品、烟花爆竹、交通运输、建筑施工等高危行业或领域的企业要针对本单位可能发生的生产安全事故,依法组建和完善应急救援队伍。
8.4交通运输保障
在现场应急指挥部统一部署下,事故现场的交通运输保障由交通运输部门组织协调,公安交警部门依法对事故现场进行交通管制,保障抢险道路畅通,确保救灾物资、器材和人员运送及时到位,满足应急处置工作需要。
8.5医疗卫生保障
卫生行政主管部门按照职责和相关预案要求,掌握本行政区域内的医疗卫生资源信息,做好应急医疗卫生保障工作。
8.6资金保障
处置生产安全事故所需财政负担的经费,按照现行事权、财权划分原则,分级负担。
9宣传、培训与演练
9.1宣传
市安委会办公室统一组织协调各区县政府安委会和有关部门开展有关安全生产应急知识普及宣传活动。充分利用报纸、网络、电台等各种形式开展应急法律法规和预防、避险、自救、互救等常识的宣传教育。
9.2培训
市安委会办公室组织指导全市生产安全事故应急管理人员、专业人员开展法律法规、安全知识等方面的应急管理综合培训。指导开展社会志愿者培训,不断提高公众自救互救能力。生产经营单位要组织员工进行应急救援知识专业培训,切实提升员工应急救援能力。
9.3演练
市安委会办公室和有关部门负责组织、指导生产安全事故应急演练工作。各专业应急机构每年至少组织一次生产安全事故应急救援演练。生产经营单位应根据自身特点,并按照相关要求每年定期组织开展应急救援演练。演练结束后要及时进行总结。
10附则
10.1预案管理
根据应急管理相关法律法规制定、修改、完善,部门职责或应急资源发生变化,以及预案实施过程中发现问题或出现的新情况,及时修订完善本预案并报市政府批准实施。
10.2奖励
在生产安全事故应急救援工作中表现突出的单位和个人,应当依据有关规定给予奖励。
10.3责任追究
在生产安全事故应急救援工作中有下列行为之一的,按照法律、法规及有关规定,对相关责任人员视情节和危害后果,由有关部门给予行政处分和处罚。构成犯罪的,由司法机关依法追究刑事责任。
(1)不按规定制定事故应急预案,拒绝履行应急义务的;
(2)不按规定报告、通报事故真实情况的;
(3)拒不执行生产安全事故应急预案,不服从命令和指挥,或者在应急时临阵脱逃的;
(4)盗用、挪用、贪污应急工作资金或物资的;
(5)阻碍应急工作人员依法执行任务或者进行破坏活动的;
(6)散布谣言,扰乱社会秩序的;
(7)有其他危害应急工作行为的。
10.4预案解释
本预案由市安监局组织制定并负责解释。
10.5预案实施
本预案自印发之日起实施。
济南市桥梁隧道突发事件应急预案
目录
1总则
1.1编制目的
1.2编制依据
1.3适用范围
1.4工作原则
1.5风险评估
1.6事件分级
2组织指挥体系
2.1指挥机构
2.2专家咨询组
2.3工作机制
3监测预警与预防
3.1信息监测
3.2预警级别
3.3预警发布
3.4预警响应
3.5调整和解除
4信息报告
4.1报告时限
4.2报告内容
5应急响应
5.1先期处置
5.2分级响应
5.3处置措施
5.4扩大响应
5.5信息发布
5.6级别调整
5.7应急结束
6后期处置
6.1善后处置
6.2社会救助
6.3总结评估
6.4责任追究
7应急保障
7.1队伍保障
7.2通信保障
7.3物资保障
7.4经费保障
7.5技术保障
7.6运输保障
8宣教培训和演练
8.1宣教培训
8.2应急演练
9附则
9.1名词解释
9.2预案管理
9.3发布实施1总则
1.1编制目的
科学、有序处置城市桥梁隧道突发事件,防止事件蔓延扩大,最大限度减少人员伤亡和财产损失,维护全市桥梁隧道安全、运营秩序和社会稳定。
1.2编制依据
根据《中华人民共和国安全生产法》《中华人民共和国突发事件应对法》《中华人民共和国道路交通安全法》《中华人民共和国公路法》《城市桥梁养护技术标准》《城市桥梁检测和养护维修管理办法》《山东省突发事件应对条例》《济南市市政设施管理条例》《济南市突发事件总体应急预案》等有关规定,制定本预案。
1.3适用范围
本预案适用于我市辖区桥梁隧道突发事件的应急处置工作。
1.4工作原则
以人为本,预防为主;统一指挥,科学处置;分级管理,部门协作;职责明确,资源共享;平战结合,运转高效。
1.5风险评估
桥梁隧道风险包括:因地震、恶劣天气、重大交通事故、大面积停电、车辆火灾(自燃爆炸)、违禁危险品车辆闯入、危险品爆炸、结构突发、恐怖袭击和人为恶意破坏或其他人为因素等影响,有可能发生的桥梁隧道坍塌、主体结构损坏失去承载力、附属设施损坏、桥梁隧道路面积水、设备设施被淹损毁、人员伤亡、单向或双向停运等事故风险。
1.6事件分级
按照突发事件的性质、危害程度、可控性、影响范围等因素,全市桥梁隧道突发事件由高到低划分为特别重大(Ⅰ级)、重大(Ⅱ级)、较大(Ⅲ级)、一般(Ⅳ级)4个等级。
(1)特别重大事件(Ⅰ级)。造成30人以上死亡,或100人以上重伤,或1亿元以上直接经济损失的事故;桥梁隧道结构受到极其严重损坏,极有可能发生桥梁隧道坍塌,严重威胁到人员安全,大范围道路交通受到严重影响;造成交通事故拥堵或行车中断,经抢修48小时内无法恢复通车。
(2)重大事件(Ⅱ级)。造成10人以上、30人以下死亡,或50人以上、100人以下重伤,或5000万元以上、1亿元以下直接经济损失的事故;桥梁隧道结构受到严重损坏或附属设施损坏极其严重,威胁到人员安全,区域性道路交通受到重大影响;造成交通事故拥堵或行车中断,经抢修24小时内无法恢复通车。
(3)较大事件(Ⅲ级)。造成3人以上、10人以下死亡,或10人以上、50人以下重伤,或造成1000万元以上、5000万元以下直接经济损失的事故;桥梁隧道结构受到一定损坏或附属设施损坏严重,威胁到人员安全,部分道路交通受到较大影响;造成交通事故拥堵或行车中断,经抢修10小时内无法恢复通车。
(4)一般事件(Ⅳ级)。造成3人以下死亡,或10人以下重伤,或1000万元以下直接经济损失的事故;桥梁隧道结构受到轻微损坏或附属设施受到一定损坏,相关道路交通受到一定影响;造成交通事故拥堵或行车中断,经抢修3小时内无法恢复通车。
法律、行政法规和上级规范性文件另有规定的,从其规定。
上述有关数量的表述中,“以上”含本数,“以下”不含本数。
2组织指挥体系
2.1指挥机构
2.1.1市应急指挥部。成立济南市桥梁隧道突发事件应急指挥部(以下简称市应急指挥部),由分管副市长任指挥,市政府分管副秘书长、市城乡交通运输委主任、市城乡建设委主任、市公安局分管副局长任副指挥。
成员单位包括:市委宣传部、市总工会、市经济和信息化委、市公安局、市民政局、市财政局、市人力资源社会保障局、市国土资源局、市城乡建设委、市城管执法局、市环保局、市城乡交通运输委、市林业和城乡绿化局、市文化广电新闻出版局、市财政局、市卫生计生委、市安监局、市外侨办、市地震局、市质监局、市保险行业协会、市消防部门、市气象局、济南供电公司及相关设计单位、建设单位等(各成员单位职责详见附件)。
市应急指挥部主要职责:
(1)分析、研究桥梁隧道突发事件防范与处置工作重大问题及重要决策事项。
(2)组织指挥较大桥梁隧道突发事件应急处置,负责重大、特别重大桥梁隧道突发事件先期处置,必要时请求省政府业务部门给予支持。
(3)对于敏感的、可能有次生或衍生危害的桥梁隧道突发事件或预警信息,加强监测,组织专家会商研判,按规定做好信息报告、预警和应急响应,必要时提升响应级别。
(4)负责市应急指挥部所属应急救援队伍建设培训、应急物资的储备管理工作。
(5)根据桥梁隧道突发事件的发生、发展趋势,决定启动、终止应急响应,负责组建现场指挥部。
(6)指导市城乡交通运输委、相关区县政府做好一般桥梁隧道突发事件的预防及处置工作。
(7)完成市委市政府交办的其他事项。
2.1.2市应急指挥部办公室。市应急指挥部下设办公室,办公室设在市城乡交通运输委,市城乡交通运输委主任兼任办公室主任。市应急指挥部办公室主要职责:
(1)负责组织落实指挥部决定。
(2)组织、协调成员单位按照预案和职责开展预防和突发事件应急处置工作。
(3)负责应急预案的编制、修订、演练、评估与管理。
(4)建立隧道突发事件监测预警、信息收集制度,统一接收、处理、核实与研判信息,按规定做好信息报告工作。
(5)负责组织桥梁隧道突发事件的信息发布工作,以及专家组的日常管理和联系工作。
(6)组织协调相关区县政府做好桥梁隧道突发事件的应对处置工作。
(7)完成上级交办的其它事项。
2.1.3现场指挥部。根据应急处置工作需要,市应急指挥部指挥、副指挥和成员单位进驻现场,成立现场指挥部,现场组织指挥抢险救灾工作。现场指挥部下设若干工作组,分工协作,同步开展应急处置和救援工作;工作组可根据实际需要增减调整。
(1)综合协调组:由市城乡交通运输委、公安局等部门组成。负责突发事件处置的综合协调调度工作,做好突发事件信息汇总、上报,领导批示传达督办,以及综合材料、会务组织、会议纪要撰写、资料收集等工作。
(2)抢险救援组:由市城乡交通运输委牵头,市公安局、地震局、环保局、消防部门及有关水、气、热、电力、电信等行业监管部门和相关企业配合,负责火灾扑灭、防汛排洪、供电运行、抗震救灾、应对恶劣天气、交通事故处置、相关管线抢修、人员搜救等工作,避免次生灾害发生。
(3)交通安全组:由市公安局牵头,市城乡交通运输委配合。主要负责现场安全警戒、交通疏导,维护现场及周边交通安全秩序;开辟应急抢险绿色通道,做好应急队伍、伤亡人员及抢险救援物资装备的运输保障。
(4)医疗救护组:由市卫生计生委牵头,120急救中心、相关医院等单位配合,负责对现场伤病人员进行急救、转运,做好院内医疗救治及伤病人员统计,及时向市应急指挥部报告人员救治情况。必要时设立现场临时救急站。
(5)后勤保障组:由市民政局牵头,市财政局、经济和信息化委及当地政府组成,负责储备必要的防灾物资,接收、分配救灾物资,并监督救灾物资管理使用;做好相应的应急通讯保障工作;协助有关部门做好避险和受灾群众临时安置、救济救灾工作;调动社会力量、物资、设备等用于抢险救灾工作,组织、指导和开展救灾捐赠等工作。
(6)评估调查组:由市安监局、公安局、环保局、城乡交通运输委、城乡建设委、质监局等部门的权威专家及有关工程技术人员组成,分析查找事件原因,实施调查取证,组织执行技术勘查,对突发事件的损失和应急响应工作进行评估,最终形成调查报告。
(7)善后处置组:由事发地政府牵头,市城乡交通运输委、总工会、公安局、民政局、人力资源社会保障局及相关区政府、保险机构等组成。负责伤亡人员家属的安抚、抚恤和损失补偿、救济等善后事宜。
(8)新闻宣传组:由市委宣传部牵头,市城乡交通运输委、相关区政府等单位组成。负责突发事件应急处置和抢险救援的新闻报道工作,适时召开新闻发布会,向社会通报突发事件相关情况。
2.2专家咨询组
由经验丰富的专家,包括高校、科研院所及有关单位相关领域专家组成。分析事故原因,进行安全评估,并对现场指挥救援提供技术支持和决策参考,参与应急培训、事故调查等工作。
2.3工作机制
2.3.1情况会商机制。根据应急工作需要,成立由市城乡交通运输委、城乡建设委、公安局、地震局、质监局等单位主要负责人或其指定人员组成的会商小组,在发生或可能发生较大以上突发事件时,由市应急指挥部指挥、副指挥或市应急指挥部办公室负责人组织集体会商,进行形势分析、情况研判。
2.3.2专家咨询机制。市应急指挥部办公室根据需要组织专家咨询,对桥梁隧道突发事件的发生和发展趋势、救灾方案、处置办法、恢复方案等进行调查研究、分析评估,提出相关建议;针对各种险情,提供科学有效的抢险意见和方案,为领导决策提供参考依据。必要时,根据市应急指挥部要求,赶赴现场指导应急处置和抢险救灾工作。
3监测、预警与预防
3.1信息监测
(1)各级桥梁隧道管理部门应组织运行管理单位,利用现有的安全监测体系,结合日常检查、检测和养护,并依托公安、交通、地震、气象等部门现有的全天候、全时段、全覆盖监测网络,及时开展桥梁隧道运行状况监测和风险隐患排查。
(2)完善桥梁隧道运行事故信息共享机制,加强信息的综合分析与评估,提高相关预报的准确性和时效性。
(3)在气象灾害及重大节假日、重要会议和重大社会活动期间,桥梁隧道设施运行管理单位要加强桥梁隧道运行状态的监测和预报工作。
3.2预警级别
按照桥梁隧道突发事件发生的紧急程度、发展势态和可能造成的危害程度,预警级别由高到低划分为红色预警(Ⅰ级)、橙色预警(Ⅱ级)、黄色预警(Ⅲ级)、蓝色预警(Ⅳ级)四个级别。
(1)红色预警。气象、国土资源、电力、城乡交通运输等部门和单位发布红色或相应等级的预警信息;桥梁隧道结构受到极其严重损坏,极有可能发生桥梁隧道坍塌,严重威胁到人员安全,预测大范围桥梁隧道交通受到严重影响;或因设备故障、交通事故、治安事件等原因可能造成桥梁隧道交通调流180分钟以上,或桥梁隧道暂时封闭达60分钟以上。
(2)橙色预警。气象、国土资源、电力、城乡交通运输等部门和单位发布橙色或相应等级的预警信息;桥梁隧道结构受到严重损坏或附属设施损坏极其严重,威胁到人员安全,预测区域性桥梁隧道交通受到重大影响;或因设备故障、交通事故、治安事件等原因可能造成桥梁隧道交通调流120—180分钟,或桥梁隧道暂时封闭达30—60分钟。
(3)黄色预警。气象、国土资源、电力、城乡交通运输等部门发布黄色或相应等级的预警信息;桥梁隧道结构受到一定损坏或附属设施损坏严重,威胁到人员安全,预测部分桥梁隧道交通受到较大影响;或因设备故障、交通事故、治安事件等原因可能造成桥梁隧道交通调流60—120分钟,桥梁隧道暂时封闭达10—30分钟。
(4)蓝色预警。气象、国土资源、电力、城乡交通运输等部门和单位发布蓝色或相应等级的预警信息;桥梁隧道结构受到轻微损坏或附属设施受到一定损坏,预测相关桥梁隧道交通受到一定影响;或因设备故障、交通事故、治安事件等原因,可能造成桥梁隧道交通调流30—60分钟,桥梁隧道暂时封闭不满10分钟。
3.3预警发布
(1)发布内容。梁隧道突发事件预警信息包括预警级别、起始时间、影响范围、警示事项、应采取的措施和发布机关等。
(2)发布程序。红色预警(Ⅰ级)、橙色预警(Ⅱ级)信息由市应急指挥部组织发布,报市政府。黄色预警(Ⅲ级)信息由市应急指挥部办公室组织发布,报市应急指挥部;蓝色预警(Ⅳ级)信息由区县政府或其授权的部门和单位发布,报市应急指挥部办公室。
(3)发布方式。预警信息可通过桥梁隧道情报板、手机短信、微信、广播、电视、报纸、APP等多种途径向社会发布。
3.4预警响应
预警信息发布后,应根据实际需要采取下列一项或多项预警响应措施,做好各项应急处置准备工作。
(1)及时研判。组织有关部门、桥梁隧道维护管理单位和专家及时分析研判,预估可能的影响范围和危害程度,制定相应的防范应对措施。
(2)防范处置。视情对相关桥梁隧道采取封闭、限行等交通管制措施;落实24小时带班值班制度,加强信息监控、收集;及时通过道路通行指示牌、报纸、网站、广播、电视、短信方式向社会公布绕行信息;转移、撤离或者疏散容易受到突发事件危害的人员和重要财产,并妥善安置。
(3)应急准备。启动相关应急预案,认真检查、调集所需应急救援物资和设备,相关应急救援队伍和人员进入待命状态,做好应急处置准备。
(4)舆论引导。及时准确发布最新动态,公布咨询电话,组织专家解读,强化舆情监测,做好舆论引导。
3.5调整和解除
预警发布单位应密切关注事件进展情况,根据事态发展,按照有关规定适时调整预警级别并发布。经确认事件危害基本消除,处置工作已基本完成,由原预警信息发布单位宣布解除预警。
4信息报告
4.1报告时限
桥梁隧道突发事件发生后,责任单位应立即核实并向上级管理部门报告情况。较大及以上突发事件报至市应急指挥部的时间须在事发后1.5小时之内(力争在20分钟内电话报告、45分钟内书面报告);一般突发事件须在事发后2小时之内逐级报至市应急指挥部办公室。紧急信息要边处置、边核实、边报告,最新处置进展情况及时续报,突发事件处置结束后尽快提供书面终报。报送、报告突发事件信息,务必做到及时、客观、真实,不得迟报、谎报、瞒报和漏报。对重要敏感事件、重大事故灾难等重要紧急信息,要急事急报、大事快报。特殊情况下,可以越级上报,但必须补报被越过的单位。
4.2报告内容
桥梁隧道突发事件发生的时间、地点、信息来源、事件类别、基本过程、财产损失、人员伤亡情况,对突发事件的初判级别,已经采取的措施,有无次生或衍生危害,周边有无危险源,警报发布情况,是否需要疏散群众,需要支援事项和亟需帮助解决的问题,现场负责人和报告人的姓名、单位和联系电话等。
5应急响应
5.1先期处置
桥梁隧道突发事件发生后,相关责任单位应立即启动相应的应急预案,组织开展先期处置工作,疏导交通并设置警戒标志,加固、维修桥梁隧道等相关设施,采取措施防止事态扩大和次生灾害发生;视情况关闭桥梁隧道车道、在桥梁隧道口端设置锥形帽、水马、升降杆等相关警示标示,防止车辆、人员进入,桥梁隧道内引导开辟应急车道,及时疏导社会车辆,为应急救援车辆提供通行保障。
接报的区县政府及有关部门负责人要按照预案和有关规定,迅速赶赴现场,组织、协调、动员有关专业应急力量进行先期处置,组织情况会商和形势研判,及时对事件的性质、类别、危害程度、影响范围、防护措施、发展趋势等进行评估上报,采取有效措施控制事态发展。如发现易燃易爆、有毒有害危险化学品或发生火灾等情况,现场处置队伍应立即通知有关业务主管部门(单位)和相关区政府调派专业救援队伍赶赴现场实施排爆、灭火等措施,避免次生、衍生灾害发生。
5.2分级响应
发生特别重大、重大突发事件时,市应急指挥部报请省政府及有关部门,分别启动Ⅰ级、Ⅱ级应急响应,在上级应急指挥机构的领导下开展应急处置工作。
发生较大突发事件时,市应急指挥部办公室报请市应急指挥部、省政府有关部门,启动Ⅲ级应急响应,组织调动市相关部门、相关区县政府及相关专业应急救援队伍和资源进行协同处置。必要时,报请省政府相关部门支援保障。
发生一般突发事件时,区县政府、有关道路桥梁管理部门报请市应急指挥部办公室、市政府有关部门,启动Ⅳ级应急响应,组织调动相关部门、管理单位及专业应急救援队伍和资源进行处置。必要时,报请市应急指挥部办公室支援保障。
5.3处置措施
(1)火灾事故。责任单位应初步判断其级别及影响,并向市应急指挥部办公室报告情况,启动相关应急预案,协调组织救援、灭火,控制、疏散人员及车辆;引导消防、医疗等专业救援机构人员进入现场,协助做好灭火和医疗救助等工作,并将救援进展和火灾趋势及时上报;市应急指挥部办公室跟踪进展情况,及时调动有关队伍和物资协同处置;火灾扑灭后,组织抢险人员抢修损坏的桥梁隧道及其设备设施,或采取临时措施,先恢复设备设施运行,保障车辆安全通行。
(2)交通事故。责任单位负责做好安全警示和现场初期控制工作,及时通知交警、医疗救援等部门配合做好抢救伤员工作;引导、疏散受堵人员及车辆,协助交警开展交通管制、勘验和清障等工作;当交通事故引发车辆起火时,同时启动相应的分预案;当事故车辆为危化品车辆并造成危化品泄露或有泄露隐患时,应协调有关部门共同开展应急处置。相关情况及时上报,市应急指挥部根据应急处置需要,视情调动有关队伍和物资协同处置。
(3)供电故障。发生停电事件后,责任单位要立即进行安全提醒或绕行提示,落实应急准备、事故抢险、应急救援、关闭桥梁隧道通行口等措施,并根据事件发展和现有处置能力情况,协调供电部门应急救援队伍进行设备抢修,尽快恢复供电。
(4)防汛抢险。责任单位加强与气象部门的沟通联系,关注汛情及天气变化情况,及时采取相应防范措施,包括信息传递、人员组织、物资准备、应急抢险等。必要时协助交警封闭隧道,防止人员、车辆受到伤害,并向市应急指挥部办公室报告,调动有关队伍和物资协同处置。
(5)地震及衍生灾害。相关责任单位按照市抗震救灾指挥部的指示和命令,在临震应急期间,组织、检查、落实临震应急准备工作。破坏性地震发生后,积极组织救援人员协助通行车辆疏散、转移至安全区域,防止强余震造成人员伤亡,并将相关情况及时向市抗震救灾指挥部和民政部门通报。
(6)治安保卫及反恐。发生治安及恐怖事件后,责任单位要立即进行初步判断,根据其级别向市应急指挥部办公室报告,同时报告110、119、122、120等部门;配合公安和交警部门进行治安及恐怖事件初期的现场探查和交通疏导等工作。
其它突发事件,按照相关程序要求,合理组织应急处置,防止次生、衍生灾害。
5.4扩大响应
如果突发事件事态进一步扩大,直接或间接造成巨大灾害,由市应急指挥部提出建议,经市主要领导同意,向驻济部队或省、国家有关方面请求支援。
5.5信息发布
桥梁隧道突发事件信息发布应当遵循依法、及时、准确、客观的原则。市应急指挥部各成员单位应密切关注社会热点问题。新闻宣传组要在事件发生后及时通过报纸、电视、广播、网络等向社会发布基本情况,随后发布初步核实情况、事态进展、政府应对措施和公众安全防范措施等,根据事件处置情况做好后续发布工作。
5.6级别调整
结合实际情况和应急工作需要,根据评估结果及时调整应急响应级别,直至响应解除。
5.6.1级别提升。当突发事件危害进一步加重,影响进一步扩大,并有蔓延趋势,情况复杂难以控制时,及时提升响应级别。
5.6.2级别降低。当突发事件危害得到有效控制,且经研判认为突发事件危害降低到原级别评估标准以下或无进一步扩散趋势的,可降低应急响应级别。
5.7应急结束
当桥梁隧道突发事件处置工作基本完成,次生、衍生危害基本消除,应急响应工作即告结束。由应急响应发布单位,负责宣布应急结束,并及时通知参与处置的各有关单位,必要时通过广播电台、电视台等新闻媒体同时向社会发布应急结束信息。
6后期处置
6.1善后处置
责任单位及政府有关部门,要及时做好受伤人员救治、救济救助、家属安抚、保险理赔及设施修复等善后工作。
6.2社会救助
对于桥梁隧道突发事件应急过程中和应急处置结束后的个人、社会组织或境外机构的物资和资金等社会救助,有关部门要按规定妥善安排。
(1)桥梁隧道突发事件发生后,各级政府及其有关部门要根据处置工作需要,通过广播、电视、报纸、网站、微博、户外显示屏、短信、微信等向社会发布应对提示,动员社会力量协助做好应对工作。
(2)民政部门会同有关单位加强对社会捐赠物资的接收、登记和统计管理工作,及时向社会公布有关信息。
(3)各级接受捐赠部门应开通24小时捐赠热线,启动社会募捐机制,鼓励和动员社会各界提供援助,并按规定程序安排使用。
(4)相关部门组织法律援助机构和有关社会力量为突发事件涉及人员依法提供法律援助,维护其合法权益。
(5)各级政府及其财政、审计等有关部门(单位)要加强对社会救助资金和物资分配、调拨、使用情况的监督检查。
(6)市应急指挥部办公室应邀请有关心理专家,对社会公众因突发事件引发的心理问题进行积极疏导。
6.3总结评估
事故调查工作按照国家有关规定,由相关职能单位牵头负责组织实施,其它部门和单位做好配合。
桥梁隧道突发事件应急处置结束后,市应急指挥部应组织有关部门和专家,对应急处置工作进行全面客观的评估,研究提出改进措施。
市应急指挥部各工作组、有关部门、单位要将桥梁隧道突发事件处置的有关资料进行整理,市应急指挥部办公室汇总归档后,在15个工作日内报市政府有关部门。
6.4责任追究
市应急指挥部负责对本预案执行情况进行检查,督促有关部门和单位对存在的问题进行整改。对应急处置工作中推诿扯皮、不作为,突发事件信息报告中迟报、漏报、谎报、瞒报,现场处置中失职、渎职,信息发布舆论引导不力,以及应急准备中对责任应尽未尽并造成严重后果等不履行或不当履行法定职责的,由有关部门依法追究责任。
7应急保障
7.1队伍保障
市应急指挥部成员单位要根据本预案,在职责范围内建立相应工作机制和应急抢险救援队伍。
各级桥梁隧道管理部门及运营单位要根据应急实际需要和特点,建立应急专业队伍,配备相应的专业施工设备,加强桥梁隧道及其设施设备的日常抢险抢修。
7.2通信保障
各级桥梁隧道管理部门及运营单位要配备有线、无线相结合的通信设备,加强通信设施日常维护管理,保证桥梁隧道突发事件处置需求。必要时,由市经济和信息化委协调相关通信运营商予以保障。
7.3物资保障
市应急指挥部各成员单位应按照本预案,在职责范围内配备必需的应急物资、装备设备,明确储备数量、负责人员及联系方式,并保持应急物资、装备设备状态良好。
7.4经费保障
各级财政负责对同级政府承担的桥梁隧道突发事件提供资金保障。
7.5技术保障
探索和建立桥梁隧道突发事件应急指挥体系、运行分析评价体系和专家咨询辅助决策系统,为有效处置桥梁隧道突发事件提供技术保障。
7.6运输保障
各级桥梁隧道管理部门及运营单位应利用现有交通资源,或与有关运输单位签订协议,保障桥梁隧道突发事件处置期间物资装备调运、现场人员疏散等运输工具需求。
8宣教培训和演练
8.1宣教培训
市应急指挥部办公室应组织有关部门,充分利用电视、广播、报纸、互联网等媒体,针对可能发生的桥梁隧道突发事件,就事故预防、避险、避灾、逃生等常识进行宣传,公布报警电话,解读本预案及桥梁隧道通行管理规定,增强公民防范意识和自救互救能力。
市应急指挥部各成员单位应针对不同类别的桥梁隧道突发事件,定期或不定期组织本单位人员进行应急培训,讲授相关救援知识。
8.2应急演练
本预案为市级专项预案,应按照有关规定定期组织预案演练。各区县政府、市有关部门(单位)也要结合实际,有计划、有重点地组织演习演练。通过应急演练,及时发现和解决应急工作中存在的问题,进一步落实岗位责任,熟悉应急工作指挥机制和决策、协调、处置程序,评价应急准备状态,培训和检验应急队伍快速反应能力,检验预案的可行性并及时修订完善。演练计划、演练方案、演练脚本、总结评估报告和有关音像资料要及时归档备查。
9附则
9.1名词解释
本预案所称桥梁隧道是指城市桥梁(含立交桥、高架路、快速路)隧道、辖区公路桥梁隧道及其附属设施。
9.2预案管理
本预案由市城乡交通运输委负责制定、管理、解释、实施,并适时组织修订完善。
桥梁隧道所在地政府及其管理部门要参照本预案制定相应的分预案,并做好与本预案的衔接工作。
9.3发布实施
本预案自印发之日起实施。
附件:市应急指挥部成员单位职责
附件
市应急指挥部成员单位职责
市委宣传部:负责桥梁隧道突发事件的新闻发布工作;涉事相关部门拟定新闻通稿,报经市应急指挥部审定后,由市委宣传部协调新闻媒体统一发布。
市总工会:依法参与事故调查处理,配合有关部门做好桥梁隧道突发事件的善后处置工作。
市经济和信息化委:组织、协调各通信企业做好通信保障及预警信息发布工作。
市公安局:负责桥梁隧道交通事故处理,现场及周边道路交通管制,保障救援道路畅通;负责桥梁隧道事故现场及周边区域治安警戒,协助做好事故现场人员紧急疏散工作;参与事故调查处理;组织维护突发事件现场区域及周边道路的交通秩序,根据需要采取临时交通管制措施,为抢险救援车辆开辟绿色通道,分流疏导社会车辆并发布相关信息,保证现场交通秩序,确保抢险通道畅通。
市民政局:配合做好伤亡人员的善后工作,按照有关规定保障受灾困难群众的基本生活;负责桥梁隧道突发事件中生活必需品的调配和供应工作;建立政府储备,制定生活必需品的应急供应方案。
市财政局:负责对市级桥梁隧道突发事件应急处置工作提供资金保障。
市人力资源社会保障局:负责为桥梁隧道突发事件中遭受伤害的职工进行工伤认定和劳动能力鉴定,为已参加工伤保险的职工落实工伤保险待遇。
市国土资源局:负责地质灾害预警信息发布工作,组织桥梁隧道突发事件附近地区地质灾害的应急调查,提出应急处置对策,协助做好抢险救灾工作。
市规划局:配合市城乡交通运输委协调相关业主单位及设计单位提供必要的工程规划设计资料和技术支持。
市城乡建设委:协助相关单位组织桥梁隧道突发事件中建筑工程事件的原因分析、责任调查和处理工作。
市城管执法局:负责指导、督促各区对主管部门移送的擅自占压、棚盖桥梁隧道设施及附近乱搭乱建的违法行为实施行政处罚。
市环保局:负责现场污染状况应急监测和跟踪监测,确定污染物种类、浓度及污染范围,科学分析污染变化趋势,为决策提供技术支持;督促事发单位组织专业队伍开展突发环境事件现场泄漏污染物后续处置工作。
市城乡交通运输委:负责市应急指挥部办公室的日常工作;组织、协调成员单位按照预案和职责开展桥梁隧道突发事件应急处置工作;负责组织桥梁隧道突发事件信息发布和舆情引导工作;负责协调道路运输企业做好应急救援运输保障;配合相关部门做好事故调查;做好所辖公路的抢修保通工作;必要情况下,按照指挥部要求,开辟应急救援绿色通道;负责桥梁隧道及其附属设施的维护、养护及管理工作;实施桥梁隧道突发事件报警和先期处置工作。
市林业和城乡绿化局:负责城市桥梁隧道突发事件抢险施工中,涉及临时占用林地、绿地和树木移伐事宜的协调工作。
市文化广电新闻出版局:负责组织、协调广播、电视等新闻媒体做好桥梁隧道突发事件的宣传报道工作;根据市应急指挥部部署,安排有关突发事件预警等重要信息播发方式和频率。
市卫生计生委:负责组织有关医疗卫生单位对桥梁隧道突发事件中的伤病人员开展紧急医疗救援;
市安监局:负责桥梁隧道较大生产安全责任事故的调查处理工作。
市外侨办:负责协调相关部门共同做好桥梁隧道突发事件中涉外受灾人士的救援、安抚及其他协调工作。
市地震局:负责震情速报、通报和震情趋势判定,提供余震监测信息。
市质监局:依法负责桥梁隧道中特种设备的监督检查,参与特种设备事故的调查处理工作。
市消防部门:负责组织指挥桥梁隧道突发事件灭火、抢险、救援及防化洗消等相关工作;配合有关成员单位组建桥梁隧道突发事件的应急救援队伍。
市气象局:负责相关地区气象预报和灾害性天气预警工作。
济南供电公司:负责桥梁隧道外高压线路发生故障时的紧急抢修,确保桥梁隧道设施正常供电;配合做好桥梁隧道内供电设施的恢复工作。
设计单位:提供桥梁隧道相关物力、图纸、设计方案和相关数据;分析突发事件发生原因,会同建设单位提出抢险方案的意见建议。
建设单位:提供桥梁隧道相关物力、图纸、建设方案和相关数据;分析突发事件发生原因,及时会同设计单位提出抢险方案的意见建议。
其他相关部门、单位和区县政府按职责做好应急处置工作,完成市应急指挥部交办的各项任务。
济南市城市燃气突发事件应急预案
目录
1总则
1.1编制目的
1.2编制依据
1.3工作原则
1.4适用范围
2组织机构与职责
2.1领导机构及职责
2.2办事机构及职责
2.3现场指挥部
3预防预警
3.1信息监测
3.2信息报告
3.3信息分析
3.4预警分级
3.5预警发布
3.6预警行动
4应急响应
4.1事件分级
4.2分级响应
4.3响应机制
4.4扩大应急
4.5响应结束
4.6新闻发布
5善后处置与应急保障
5.1善后处置
5.2应急保障
6教育与培训
6.1宣传教育
6.2应急培训
6.3应急演练
7附则
7.1预案管理
7.2预案实施1总则
1.1编制目的
为有效预防和及时控制、消除城市燃气突发事件危害,最大限度减少人员伤亡和财产损失,保障经济发展和城市安全运行,制定本预案。
1.2编制依据
《中华人民共和国突发事件应对法》《中华人民共和国安全生产法》《城镇燃气管理条例》《国家突发公共事件总体应急预案》《山东省燃气管理条例》《济南市燃气管理条例》《济南市突发事件总体应急预案》《城镇燃气设施运行、维修和抢修安全技术规程》等。
1.3工作原则
(1)坚持以人为本、安全第一、生命至上原则。把人民群众生命安全放在应急处置工作首位,最大限度减少城市燃气突发事件造成人员伤亡等危害。
(2)坚持政府领导、分级负责、协同应对原则。市政府统一领导城市燃气突发事件应急处置工作,各相关单位按照职责开展应急救援,紧急情况下调动全市各方力量,密切配合,互相支持,形成合力。
(3)坚持属地管理、专业处置、快速反应原则。各区政府制订本级燃气突发事件应急预案,在有关部门指导下开展处置工作。市燃气主管部门及有关企业要组建专业化应急抢险队伍,引进先进燃气抢险技术,确保遇有情况科学、准确、快速处置。
(4)坚持预防为主、综合治理、平战结合原则。强化燃气安全管理,健全安全隐患排查、综合整治、日常维护等工作机制,完善应急预案体系,提高应急处置能力。
1.4适用范围
本预案适用于发生在历下区、市中区、槐荫区、天桥区、历城区、长清区、章丘区、济阳区及济南高新区、市南部山区、济南新旧动能转换先行区范围内,需要多个部门、单位联合行动,调动社会各方力量实施应急处置的城市燃气突发事件。
2组织机构与职责
2.1领导机构及职责
2.1.1市政府成立市燃气突发事件应急工作指挥部(以下简称市指挥部),由分管副市长任指挥,市政府分管副秘书长、市城乡建设委主任、市公安局副局长任副指挥。市委宣传部、市经济和信息化委、市城乡建设委(市公用事业局)、市公安局、市民政局、市环保局、市城乡交通运输委、市卫生计生委、市质监局、市安监局、济南供电公司、各区政府(含济南高新区管委会、市南部山区管委会、济南新旧动能转换先行区管委会,下同)、驻济燃气生产供应企业、城市燃气供应企业等为成员单位。
2.1.2市指挥部职责。
(1)负责贯彻实施有关燃气安全工作的法律、法规和政策、标准等,研究制定应对城市燃气突发事件的实施意见。
(2)负责决策和部署城市燃气突发事件应急管理工作。
(3)负责全市燃气突发事件应急管理体系和机制建设。
(4)向市委、市政府和上级有关部门报告重要情况。
(5)承担市政府交办的其他相关工作。
2.1.3成员单位职责。
市委宣传部:负责协调、指导燃气突发事件有关新闻报道、信息发布和舆情引导等工作。
市经济和信息化委:负责协调落实处置城市燃气突发事件的电力、通信保障等,协调电信企业支持信息发布工作。
市城乡建设委:负责城市燃气突发事件涉及的建筑物质量安全评估和应急处置,根据需要调用相关建筑物资、机械参与应急抢险救援。负责收集、报送城市燃气突发事件预警信息,组织专业队伍实施应急处置,为抢险救援工作提供专业技术支持,会同市安监、公安等部门调查处理城市燃气突发事件等。
市公安局:负责城市燃气突发事件影响区域的安全警戒,疏散警戒区域人员,维护现场秩序;按照现场指挥部确定的警戒范围实施交通管制;协助燃气供应企业开展抢险抢修,对妨碍抢险抢修的行为依法采取强制措施等;负责实施险情控制、救助被困人员和事件发生区域稀释、冷却、灭火等工作,协助燃气抢修队伍开展抢修作业等。
市民政局:负责城市燃气突发事件灾害调查、灾情统计上报等,做好救济、救灾、转移安置群众等工作,管理、分配救助受灾群众的款物。
市环保局:开展城市燃气突发事件发生地周边环境污染状况的应急监测和跟踪监测,确定污染物种类、浓度及污染范围,指导、协助有关部门、单位做好涉及环境保护相关工作。
市城乡交通运输委:负责调整城市燃气突发事件影响区域的公交线路,关闭公交电力电源,保障人员疏散所需车辆,对所属受损道路、桥梁实施抢修和恢复重建。
市卫生计生委:负责救治现场受伤人员,保障应急医疗需求。
市质监局:负责指导、协调城市燃气突发事件中有关压力容器、压力管道等特种设备的抢险与处置。
市安监局:负责较大城市燃气生产安全责任事故调查处理工作。
各区政府:协助和配合有关部门实施辖区内燃气突发事件的应急处置,开展疏散、安全转移、安抚劝导、救助安置等工作,保障社会稳定。
济南供电公司:负责城市燃气突发事件影响区域电力系统安全控制、电力设施抢修、恢复供电等,为抢险救援提供用电保障,配合做好城市燃气突发事件应急处置相关工作。
驻济燃气生产供应企业:负责全市行政区域内所属燃气管线的安全运行、维护和应急抢险,配合相关部门和单位维护燃气管网安全并提供抢险抢修技术支持,协助做好液化石油气管线突发事件应急处置工作。
城市燃气供应企业:制订本企业燃气突发事件应急预案,负责实施专业处置;配合有关部门支援同行业内相关企业的燃气应急抢险抢修工作。
2.2办事机构及职责
市指挥部办公室设在市城乡建设委,市城乡建设委主任兼任办公室主任。
主要职责:(1)落实市指挥部的决策部署,研究制定加强应急能力建设的措施,组织开展城市燃气突发事件应急演练、宣传教育和培训。(2)组织制订、修订市城市燃气突发事件应急预案,指导市指挥部成员单位制订完善本级预案。(3)收集、分析、上报有关燃气突发事件信息。(4)负责发布、调整和解除黄色、蓝色预警,向市指挥部提出发布和解除红色、橙色预警的建议。(5)调动各类应急资源,协调、指导成员单位实施城市燃气突发事件应急处置。
2.3现场指挥部
根据燃气突发事件发展态势和实际处置需要,可成立现场指挥部,在市指挥部的统一领导下,组织协调现场各方力量实施应急处置。
3预防与预警
3.1信息监测
由市指挥部办公室牵头,组织相关成员单位建立信息监测体系,健全城市燃气安全运行监测预报和信息共享机制。
(1)及时掌握地震、地质、气象等部门预测的可能影响城市燃气管线安全运行的自然灾害信息。
(2)区政府有关部门与各街道办事处、辖区燃气供应企业建立信息交流制度,了解掌握燃气供应和需求情况,及时监测大型机械施工作业可能危害燃气管线安全运行的信息。
(3)利用“110”“119”报警电话和12345市民服务热线等及时收集社会公众报警信息。依托市政数字监测中心、城区数据采集与监视控制系统检测燃气运行异常信息。
(4)燃气供应企业对上游供气量、气质、压力等变化情况和供气设施发生故障等信息实施全面监测。
3.2信息报告
3.2.1建立信息报告体系。社区居民和单位发现燃气安全隐患和燃气突发事件应立即报警或报告。市指挥部各成员单位接到预警信息并核实情况后,按照有关规定向市指挥部办公室报告。报告内容主要包括:事件发生时间、地点、人员伤亡情况;简要经过;事件发生原因的初步判断情况、可能发生的后果及已经采取的控制措施等。
3.2.2接到报警后,燃气供应企业迅速到达现场核实情况,启动企业应急预案,立即实施专业处置,对现场情况进行研判后,分别向市指挥部办公室和辖区政府报告。
3.2.3因施工造成燃气设施损坏,施工单位要在第一时间采取应急防护措施,立即报警并向建设单位和燃气供应企业报告。
3.3信息分析
市指挥部办公室接到信息报告后,立即对各类信息进行汇总分析,综合评价燃气突发事件对城市公共安全的影响程度和范围,迅速提出预警及应急意见,经市指挥部批准后启动本预案。
3.4预警分级
城市燃气突发事件预警级别由高到低划分为特别严重、严重、较大、一般4个级别,依次用红色、橙色、黄色、蓝色表示。重大节日、重大活动期间或重点区域发生燃气突发事件,可视情提高预警级别。
3.4.1红色预警(特别严重级别)。发生下列情况之一,可发布红色预警:
(1)天然气门站、储配站、加气(母)站等重点设施附近发生大面积燃气泄漏,未能有效控制,燃气泄漏直接影响区域内燃气浓度达到爆炸下限的50%,且有进一步增加趋势。
(2)燃气高压、次高压管线等干线管网及辅助设施发生大面积燃气泄漏,未能有效控制,燃气泄漏直接影响区域内的燃气浓度达到爆炸下限的20%,且有快速增加趋势。
(3)本市次高压A类管网压力低于0.2MPa(兆帕),高压A类管网压力低于0.8MPa。
(4)液化气灌装站、储配站、运输槽车倾覆等造成液化石油气大量泄漏,未能有效控制。
(5)在主城区同时发生多点、大面积燃气泄漏,且燃气泄漏量持续增加。
(6)地震部门发布我市发生6级(含)以上地震灾害信息;地质、气象部门发布我市发生可能影响燃气安全运行的特别重大自然灾害信息。
(7)燃气设施发生故障或气源供应不足,可能影响到5万户以上居民正常用气。
3.4.2橙色预警(严重级别)。发生下列情况之一,可发布橙色预警:
(1)城市区域调压站、CNG(压缩天然气)加气站、LNG(液化天然气)站、液化气瓶组站、液化气瓶装供应站、小区液化气管线、城市高层建筑内多个住户的燃气设施、城市主干道路下埋地燃气管线等发生燃气泄漏,未能有效控制,燃气泄漏直接影响区域内燃气浓度达到爆炸下限的50%,且有进一步增加趋势。
(2)城市大型公共建筑地下空间或大型商场等人员密集场所和市区主次道路下电缆沟、电信沟、城市污水管、雨水管等发现泄漏燃气,未能有效控制,燃气浓度达到爆炸下限的50%,且有进一步增加趋势。
(3)次高压(P>0.4MPa)以上级别的天然气供应系统出现压力异常,次高压管网压力低于0.4MPa、高压管网压力低于1.6MPa,且在1小时内未能恢复到压力下限值以上。
(4)预测未来3天内全市燃气日用气负荷均高于上游单位日指定供气计划的15%至20%。
(5)全市液化石油气出现脱销状况。
(6)燃气设施发生故障或气源供应不足,可能影响到3.5万户以上5万户以内居民正常用气。
(7)地震部门发布我市发生5级(含)以上地震灾害信息,地质、气象部门发布我市发生可能影响燃气安全运行的重大自然灾害信息。
3.4.3黄色预警(较大级别)。发生下列情况之一,可发布黄色预警:
(1)城市次要道路、小区道路下埋地燃气管道,架空燃气管线或城市多层建筑内燃气设施,居民住宅区楼栋调压箱、小型调压站等发生燃气泄漏,未能有效控制,燃气泄漏直接影响区域内燃气浓度达到爆炸下限的50%,且有进一步增加趋势。
(2)城市居民住宅区的大型地下停车场等地下空间发现燃气积聚现象,浓度已达到爆炸下限的50%,且未能有效控制。
(3)燃气管线及设施因外力破坏造成燃气泄漏扩散,威胁到周边居民安全。
(4)预测未来3日内全市燃气日用气负荷均高于上游单位日指定供气计划的10%至15%,或全市液化石油气出现局部供应紧张状况。
(5)燃气设施发生故障或气源供应不足,可能影响到2万户以上3.5万户以内居民正常用气。
3.4.4蓝色预警(一般级别)。发生下列情况之一,可发布蓝色预警:
(1)发生燃气泄漏事件,燃气泄漏直接影响区域内燃气浓度已达到爆炸下限的20%。
(2)预测未来3天内燃气日用气负荷均高于上游单位日指定供气计划的5%至10%。
(3)在燃气设施保护范围内组织施工,可能危及燃气设施安全运行。
(4)燃气设施发生故障或气源供应不足,可能影响到1万户以上2万户以内居民正常用气。
3.5预警发布
红色和橙色预警,由市指挥部负责发布、调整和解除;黄色和蓝色预警,由市指挥部办公室负责发布、调整和解除。预警发布、调整和解除可通过广播电台、电视、通信、信息网络或组织人员逐户通知等方式实施,对老、幼、病、残、孕等特殊人群和警报盲区、学校等特殊场所应采取有针对性的公告方式。
3.6预警行动
3.6.1预警调整。燃气供应企业到达燃气突发事件现场进行分析研判,认为现场危险情况可能持续恶化或已对险情实施有效控制,立即向市指挥部办公室提出预警调整或结束预警的建议。市指挥部办公室密切关注事件发展情况,对各方面信息进行综合分析判断后,迅速提出调整预警级别或结束预警的意见建议。
3.6.2先期处置。发布燃气突发事件预警后,市公安、消防等部门和事发地区政府有关人员迅速到达现场,确定警戒范围,实施交通管制,疏散现场人员,控制险情进一步蔓延。市指挥部其他成员单位根据职责做好应急抢险各项准备工作。发布液化石油气突发事件预警后,液化石油气生产加工企业应加大生产量,多方调剂气源保障市场供应。
4应急响应
4.1事件分级
根据城市燃气突发事件危害程度、波及范围等情况,由高到低依次划分为特别重大(Ⅰ级)、重大(Ⅱ级)、较大(Ⅲ级)、一般(Ⅳ级)4个级别。
4.1.1特别重大事件(Ⅰ级)。发生下列情况之一,为特别重大事件,可启动Ⅰ级应急响应:
(1)位于市区内的天然气长输管线、高压(P>1.6MPa)以上级别的天然气供应系统及城市天然气门站、焦炉煤气储配站、液化天然气生产储备场站、液化石油气储备场站等发生燃气火灾、爆炸,或发生非可控重大燃气泄漏,且燃气泄漏直接影响区域的燃气浓度已达到爆炸下限的80%,人员伤亡及财产损失达到国家有关特别重大事故等级划分标准,严重影响全市燃气供应和危及社会公共安全。
(2)城市供气系统突发事故,造成5万户以上居民连续停用燃气24小时以上。
(3)城市燃气突发事件引发次生灾害,造成铁路、高速公路运输长时间中断,或造成供电、通信、供水、供热等系统不能正常运转,城市基础设施处于瘫痪状态。
4.1.2重大事件(Ⅱ级)。发生下列情况之一,为重大事件,可启动Ⅱ级应急响应:
(1)城市次高压(1.6MPa≥P>0.4MPa)以上级别的天然气供应系统、压缩天然气母站、液化天然气储配站、液化石油气储灌站、液化石油气管网、瓶装液化气供应站、车用燃气加气站(包括CNG和LNG)等燃气供应系统及用于燃气运输的特种车辆发生火灾、爆炸,或发生非可控重大燃气泄漏,且浓度已达到爆炸下限的80%,人员伤亡及财产损失达到国家有关重大事故等级划分标准,严重影响部分区域燃气供应和危及社会公共安全。
(2)城市供气系统突发事故,导致部分区域燃气设施超压运行,严重影响用户用气安全,或造成3.5万户以上5万户以下居民连续停用燃气24小时以上。
(3)城市气源或供气系统中燃气组份发生重大变化,导致终端用户用气设备不能正常使用,或城市燃气突发事件引发次生灾害,造成其他市政设施不能正常使用。
(4)城市燃气突发事件发生在大型公共场所或人群聚集区,如广场、车站、医院、机场、大型商场超市、重要活动现场、重要会议代表驻地等,已造成人员伤亡,并可能造成重大社会影响。
4.1.3较大事件(Ⅲ级)。发生下列情况之一,为较大事件,可启动Ⅲ级应急响应:
(1)燃气泄漏事件发生在城市主干道、大型公共场所或人群聚集区,如广场、车站、医院、机场、大型商场超市、重要活动现场、重要会议代表驻地等,严重威胁人民群众生命财产安全,可能造成重大社会影响。
(2)城市供气系统突发事故,导致局部区域燃气设施超压运行,影响用户用气安全,或造成2万户以上3.5万户以下居民连续停用燃气24小时以上。
(3)各级燃气供应系统发生燃气泄漏、火灾、爆炸事件,人员伤亡及财产损失达到国家有关较大事故等级划分标准,影响局部区域燃气供应和危及社会公共安全。
4.1.4一般事件(Ⅳ级)。发生下列情况之一,为一般事件,可启动Ⅳ级应急响应:
(1)各级燃气供应系统发生燃气泄漏、火灾、爆炸等事件,影响局部燃气供应和危及公共安全。
(2)供气系统突发事故,导致局部区域燃气设施超压运行,或造成1万户以上2万户以下居民连续停用燃气24小时以上。
(3)燃气泄漏事件发生在城市主干道、大型公共场所或人群聚集区,如广场、车站、医院、机场、大型商场超市、重要活动现场、重要会议代表驻地等,威胁人民群众生命财产安全,可能造成较大社会影响。
4.2分级响应
4.2.1特别重大燃气突发事件应急响应(I级响应)。由市指挥部负责启动I级响应并现场指挥,市指挥部办公室负责通知有关成员单位和专家赶赴现场,经紧急会商后作出应急抢险救援工作部署,督促各成员单位按照职责迅速开展抢险、救灾、救助群众等工作,并向市政府主要领导报告情况。山东济华燃气有限公司、济南港华燃气有限公司的抢险救援队伍迅速到达现场,紧急实施专业抢险抢修。属于液化石油气泄漏引发的突发事件,济南蓝光煤气公司抢险队伍迅速到达现场开展专业抢险抢修工作。市卫生部门主要负责人现场组织医疗救护工作。
4.2.2重大燃气突发事件应急响应(Ⅱ级响应)。由市指挥部负责启动Ⅱ级响应,指定相关负责人到现场指挥,市指挥部办公室负责通知成员单位和专家赶赴现场,经紧急会商后作出相应工作部署。各成员单位按照职责迅速开展应急抢险救援工作,并向市指挥部报告情况。山东济华燃气有限公司、济南港华燃气有限公司抢险队伍迅速到达现场开展专业抢险抢修工作。属于液化石油气泄漏引发的突发事件,济南蓝光煤气公司抢险队伍到达现场开展抢险抢修。市卫生部门分管负责人现场组织医疗救护工作。
4.2.3较大燃气突发事件应急响应(Ⅲ级响应)。市指挥部办公室负责启动Ⅲ级响应,办公室主任到现场指挥。市指挥部办公室与相关成员单位、专家在现场紧急会商后作出相应工作部署,组织有关单位开展抢险救援工作,并向市指挥部报告情况。山东济华燃气有限公司、济南港华燃气有限公司抢险队伍到达现场实施抢险抢修。属于液化石油气泄漏引发的突发事件,济南蓝光煤气公司抢险队伍到达现场开展抢险抢修。
4.2.4一般燃气突发事件应急响应(IV级响应)。由市指挥部办公室负责启动IV级响应,指定相关负责人到现场指挥,以事发地区政府为主导,协调公安、消防等部门和办事处、社区居委会等开展险情控制、疏散人员、现场警戒等工作,相关燃气供应企业抢修队伍实施现场抢修,并向市指挥部办公室报告情况。
4.3响应机制
接到市指挥部办公室应急响应通知后,市指挥部相关成员单位负责人组织抢险救援队伍、调运应急抢险物资迅速到达指定地点,按照现场应急工作部署和相关职责开展抢险救援工作。公安、消防、卫生等部门到达现场后,迅速控制险情,实施现场警戒,抢救被困遇险人员,当险情进一步加剧时,及时向市指挥部办公室报告,并由市指挥部视情确定实施后续应急响应措施。
4.4扩大应急
市指挥部办公室随时跟踪燃气突发事件处置情况,如发现事态有进一步扩大的趋势,并可能超出现场处置能力,经市指挥部批准后提高应急等级。当确认险情已超出本市处置能力时,由市指挥部按程序报请省政府予以协助。
4.5响应结束
燃气突发事件得到有效控制,进入有序抢修阶段,次生、衍生等危害基本消除,应急响应工作宣布结束。特别重大和重大燃气突发事件,由市指挥部宣布应急响应结束;较大和一般燃气突发事件,由市指挥部办公室宣布应急响应结束。
4.6新闻报道
城市燃气突发事件信息由市指挥部审核确定,市委宣传部协助、指导主管部门采取适当形式向新闻媒体提供。新闻报道要严格按照有关规定执行,做到准确把握、正面引导、讲究方式、及时主动、注重效果、遵守纪律、严格把关。
5善后处置与应急保障
5.1善后处置
5.1.1调查评估。市安监局牵头组成事故调查组,对燃气突发事件的起因、性质、影响、人员伤亡、财产损失等情况进行调查,对负有责任的单位和相关责任人提出处理意见。调查组应于事发之日起30日内向市指挥部提交书面调查报告。
5.1.2社会救助。现场抢险结束后,事发地区政府应做好伤亡人员救治、慰问和善后处理工作,并尽快恢复受灾群众正常生活。对紧急调集、征用有关单位及个人的物资要及时给予补偿。
5.1.3恢复重建。燃气企业负责及时清理现场,积极实施燃气设施抢修重建工作,尽快恢复正常燃气供应;对受损的各类市政设施分别由相关产权部门负责修复或重建;受事件影响地区的恢复、重建工作由所在区政府负责。
5.1.4责任追究。对迟报、谎报、瞒报和漏报重要情况或在城市燃气突发事件应急管理工作中有其他失职、渎职行为的,依法追究有关责任人的责任;构成犯罪的,依法追究刑事责任。
5.2应急保障
5.2.1应急能力建设。根据燃气应急救援工作需要,燃气供应企业和相关单位要加强燃气抢险队伍建设,通过技能培训和应急演练等方式提高燃气抢险队伍的综合素质、技术水平和应急处置能力。
5.2.2资金保障。市财政部门按照有关规定保障城市燃气突发事件应急处置工作经费。如发生特别重大、重大城市燃气突发事件,资金需求特别巨大,有关应急处置经费不能满足需求时,市财政部门按照一定程序给予应急经费支持。
5.2.3物资保障。燃气供应企业依据本《预案》及企业应急预案,根据本单位供应燃气的性质、设备设施类型和供应规模,配备必要的应急设施、抢险装备和通讯联络设备等,并保持良好状态。在实施应急处置时,经市指挥部同意,可向本市道路管理、公路建设养护管理和其他燃气企业紧急调用物资、设备、人员和场地。
5.2.4技术保障。根据城市燃气突发事件处置工作需要,市指挥部组织相关行业专家成立专家组,为应急抢险提供决策和咨询服务,协助制定抢险应急方案,为现场处置提供技术支持并参与事故调查。组织相关科研单位和燃气供应企业,研发先进的燃气设施抢修技术,不断提高应急处置工作效能。
5.2.5医疗卫生保障。市卫生部门要进一步完善医疗救治网络,制订完善医疗救治预案,确保及时有效救治受伤人员,最大限度减少人员伤亡。
6教育和培训
6.1宣传教育
市指挥部办公室组织有关部门编印城市燃气突发事件应急处置知识读本,开展安全用气、保护燃气设施等方面的宣传教育,增强公众燃气安全意识和社会责任意识。各区政府结合实际,利用多种形式开展燃气突发事件应急知识宣传教育,提高公众自救、互救能力。
6.2应急培训
市指挥部办公室结合城市燃气供应特点,制订培训计划,定期对各成员单位和燃气企业应急管理人员开展业务培训。各区政府和燃气供应企业要结合实际,有计划地开展各种形式的应急管理学习培训,提高应急处置能力。
6.3应急演练
市指挥部办公室会同各区政府和相关部门,建立应急预案演练制度,加强部门、单位之间的协调配合,提高应急抢险能力。各区政府要有计划地组织辖区单位和社区群众开展应对城市燃气突发事件应急演练。燃气供应企业每年至少组织一次应急演习。
7附则
7.1预案管理
本预案由市城乡建设委负责解释,并按照有关规定予以修订。
7.2预案实施
本预案自发布之日起实施。
济南市特种设备事故应急预案
目录
1总则
1.1编制目的
1.2编制依据
1.3适用范围
1.4工作原则
1.5风险评估
1.6特种设备安全事故分级
2组织指挥机制
2.1市特种设备事故专项应急指挥部
2.2市专项应急指挥部办公室
2.3成员单位职责
3监测预测
3.1预防
3.2监测
3.3预测
4预警
4.1预警分级
4.2预警发布
4.3预警响应措施
4.4预警变更与解除
5信息报告
5.1报告时限
5.2报告内容
6应急处置
6.1先期处置
6.2分级响应
6.3指挥与协调
6.4现场指挥部
6.5应急处置措施
6.6应急联动
6.7扩大响应
6.8社会动员
6.9应急结束
7信息发布与舆情引导
7.1信息发布
7.2舆情引导
8恢复与重建
8.1善后处置
8.2社会救助
8.3保险
8.4总结评估
8.5恢复重建
9应急保障
9.1队伍保障
9.2物资保障
9.3通信保障
9.4治安保障
9.5医疗保障
9.6技术保障
9.7后勤保障
9.8资金保障
9.9避难场所保障
10宣教培训和演练
10.1宣教培训
10.2演练
11责任追究
12附则
12.1预案制定
12.2预案修订
12.3预案实施1总则
1.1编制目的
有效应对特种设备突发事故,规范突发性特种设备事故的应急处置程序,最大程度减少事故造成的损害,保障人身和财产安全,促进经济社会持续健康发展。
1.2编制依据
依据《中华人民共和国突发事件应对法》《中华人民共和国特种设备安全法》《中华人民共和国安全生产法》《特种设备安全监察条例》《生产安全事故报告和调查处理条例》《山东省突发事件应对条例》《山东省生产安全事故报告和调查处理办法》《山东省特种设备安全条例》和《山东省特种设备重特大事故应急预案》《济南市突发事件应急预案管理办法》《济南市突发事件总体应急预案》等规定,编制本预案。
1.3适用范围
本预案适用于我市行政区域内特种设备事故的应急处置工作。
1.4工作原则
以人为本,安全第一;统一领导,分级管理;属地为主,协同处置;科学救援,依法规范。
1.5风险评估
特种设备包括锅炉、压力容器、压力管道、电梯、大型游乐设施、客运索道、场(厂)内专用机动车辆、起重机械等设备,在高温、高压、高速、高空等恶劣环境中,如果管理安全主体责任不落实、不按规程操作、维护保养不及时、带病运转等,极易发生安全事故,引发次生、衍生灾害,给人民群众生命财产安全带来损失,对社会稳定造成重大影响。
1.6特种设备安全事故分级
按照特种设备安全事故突发事件的危害程度、影响范围等因素,特种设备安全事故由低到高划分为一般(Ⅳ级)、较大(Ⅲ级)、重大(Ⅱ级)和特别重大(Ⅰ级)4个级别。
1.6.1一般特种设备安全事故(Ⅳ级)。有下列情形之一的,为一般特种设备安全事故:
(1)特种设备事故造成1至2人死亡,或者1至9人重伤,或者1万元以上1000万元以下直接经济损失的;
(2)压力容器、压力管道有毒介质泄漏,造成500人以上1万人以下转移的;
(3)电梯轿厢滞留人员2小时以上的;
(4)起重机械主要受力结构件折断或者起升机构坠落的;
(5)客运索道高空滞留人员3.5小时以上12小时以下的
(6)大型游乐设施高空滞留人员1小时以上12小时以下的。
1.6.2较大特种设备安全事故(Ⅲ级)。有下列情形之一的,为较大特种设备安全事故:
(1)特种设备事故造成3至9人死亡,或者10至49人重伤,或者1000万元以上5000万元以下直接经济损失的;
(2)锅炉、压力容器、压力管道爆炸的;
(3)压力容器、压力管道有毒介质泄漏,造成1万人以上5万人以下转移的;
(4)起重机械整体倾覆的;
(5)客运索道、大型游乐设施高空滞留人员12小时以上的。
1.6.3重大特种设备安全事故(Ⅱ级)。有下列情形之一的,为重大特种设备安全事故:
(1)特种设备事故造成10至29人死亡,或者50至99人重伤,或者5000万元以上1亿元以下直接经济损失的;
(2)600兆瓦以上锅炉因安全故障中断运行240小时以上的;
(3)压力容器、压力管道有毒介质泄漏,造成5万人以上15万人以下转移的;
(4)客运索道、大型游乐设施高空滞留100人以上且滞留时间在24小时以上48小时以下的。
1.6.4特别重大特种设备安全事故(Ⅰ级)。有下列情形之一的,为特别重大特种设备安全事故:
(1)特种设备事故造成30人以上死亡,或者100人以上重伤(包括急性工业中毒,下同),或者1亿元以上直接经济损失的;
(2)600兆瓦以上锅炉爆炸的;
(3)压力容器、压力管道有毒介质泄漏,造成15万人以上转移的;
(4)客运索道、大型游乐设施高空滞留100人以上且滞留时间在48小时以上的。
2组织指挥机制
2.1市特种设备事故专项应急指挥部(以下简称市专项应急指挥部)
总指挥:分管副市长
副总指挥:市政府分管副秘书长,市质监局局长
成员:市质监局、市委宣传部、市安监局、市公安局、市卫生计生委、市城乡交通运输委、市环保局、市经济和信息化委、市总工会、国网济南供电公司、市民政局、市财政局、市气象局、市城乡建设委等单位及事故发生地区县政府(含济南高新区管委会、市南部山区管委会、济南新旧动能转换先行区管委会,下同)分管负责人。
市专项应急指挥部主要职责:分析、研究特种设备突发事件防范与处置工作重大问题及重要决策事项;组织指挥较大特种设备突发事件应急处置,负责重大、特别重大特种设备突发事件的先期处置,必要时请示省政府业务部门给予支持;对敏感的、可能出现次生或衍生危害性的特种设备突发事件或预警信息,加强监测,组织专家会商研判,按规定做好信息报告、预警和应急响应工作,必要时提升响应级别;负责市专项应急指挥部所属应急救援队伍建设培训和应急物资储备管理;根据特种设备突发事件的发生、发展趋势,决定启动、终止应急响应,负责组建现场指挥部;指导区县政府做好一般特种设备突发事件的应对处置工作;承担市应急委交办的其他任务。
2.2市专项应急指挥部办公室
市专项应急指挥部办公室设在市质监局,办公室主任由市质监局分管局长担任。
市专项应急指挥部办公室主要职责:负责组织落实指挥部的相关决定;组织、协调成员单位按照预案和职责开展特种设备安全事故应急处置工作;负责应急预案的编制、修订、演练、评估与管理工作;建立特种设备安全事故监测预警、信息收集制度,统一接收、处理、统计和分析特种设备安全事故相关信息,及时核实与研判信息,按规定做好信息报告工作;负责组织特种设备安全事故的信息发布和舆情引导工作;负责专家组的日常管理和联系工作;配合区县政府做好一般突发事件的应对处置工作。
2.3成员单位职责
市质监局:负责市专项应急指挥部办公室日常工作;受理事故报警,向市专项应急指挥部、市政府报告事故信息;组织专家提供事故现场特种设备的处置方案,开展应急救援技术支持;组织或参与特种设备安全事故调查处理工作。
市委宣传部:负责组织有关单位按职责做好特种设备安全事故应急处置的新闻报道和舆情引导工作。
市安监局:参与特种设备安全事故调查处理。
市公安局:负责维护特种设备安全事故现场及周边影响区域的社会治安、道路交通管理秩序,根据情况依法实行交通管制;经上级公安机关和同级政府批准,对严重危害社会治安秩序的突发事件,可根据情况实行现场管制;实施灭火和洗消;参与人员疏散和搜救;参与事故调查处理;对伤亡人员进行身份检查、验证。
市卫生计生委:负责伤员的医疗救治工作。
市城乡交通运输委:负责协调道路运输企业做好运送疏散、撤离人员和救援物资的应急运力保障工作;根据指挥部要求,开设管辖公路路桥的绿色通道。
市环保局:负责开展现场污染状况应急监测和跟踪监测,确定污染物种类、浓度及污染范围,根据监测数据科学分析污染变化趋势,为决策提供技术支持;督促事发单位组织专业队伍开展突发环境事件现场泄漏污染物的后续处置工作。
市经济和信息化委:负责组织应急抢险物资的生产调度,组织协调移动、联通、电信等通信单位为事故现场提供通信保障。
市总工会:负责监督劳动法律法规的实施,参加职工较大伤亡事故和严重职业危害的调查处理,配合做好特种设备事故的调查处理工作。
国网济南供电公司:负责救援所需的电力供应;储备相应的电力装备。
市民政局:会同事故发生地区县政府做好受灾困难群众的救助等工作。
市财政局:负责应急救援的市级经费保障。
市气象局:负责事故现场的天气监测、气象保障,提供与事故应急救援有关的其他气象参数。
市城乡建设委:负责城市燃气突发事件涉及的建(构)筑物质量安全评估和应急处置,根据需要调用相关建筑物资、机械参与应急抢险救援,配合做好特种设备事故的调查处理工作。
事发地区县政府:协助市专项应急指挥部实施事故控制、人员救助、人员疏散、秩序维护、救援保障、受灾群众安抚等工作。
3监测预测
3.1预防
市专项应急指挥部办公室牵头会同各区县及市政府有关部门积极发挥基层组织、检验检测机构、大型企业和社会力量的作用,定期组织分析研判特种设备安全形势,适时收集特种设备数量、分布及安全状况的变化情况,有针对性地制定应对措施或应急预案,做好突发事故预防及应急处置准备工作。
3.2监测
市质监局牵头会同各区县及市政府有关部门建立健全特种设备突发事故监测预警体系。
3.2.1监测范围:发生事故易造成群死群伤的特种设备;存在重大事故隐患的特种设备;发生事故可能造成严重社会影响的特种设备。
3.2.2监测内容:可能诱发特种设备安全的信息;涉及特种设备的重点行业、重点场所和重大事故隐患的情况;应急力量的组成和分布;应急设施及装备的种类、数量、特性和分布;上级救援机构或邻近地区可提供支援的应急资源;可能影响应急救援的不利因素等。
3.3预测
各区县及市政府有关部门要根据历年来特种设备安全事故的汇总情况,对特种设备安全形势进行分析预测;对于外地已发生的特种设备安全事故也应按照“高度敏感、注重关联”的原则,对本地区、本行业特种设备安全运营形势进行预测,及时完善防控应对措施。
4预警
市专项应急指挥部、区县政府根据监测、预测情况,适时向社会发布预警信息,通知相关部门做好响应准备,并及时将有关信息报送市政府。
4.1预警分级
根据特种设备安全事故的紧急程度、可能造成的危害程度及发展态势,预警级别由低到高划分为四级、三级、二级、一级,分别用蓝色、黄色、橙色、红色表示。
以下事故或灾害发生时,根据监测、预测分析情况,经市专项应急指挥部组织会商研判后,发布相应级别的预警。
(1)化工企业爆炸、停电、火灾事故;
(2)地震等自然灾害;
(3)客运索道、大型游乐设施停电、火灾事故;
(4)台风、暴雨(雪)、雷电、冰雹、霜冻、大雾等气象灾害;
(5)其他可能引起特种设备事故的灾害和事故。
4.2预警发布
蓝色预警、黄色预警以市专项应急指挥部办公室名义发布,橙色预警、红色预警以市专项应急指挥部名义发布。法律、法规另有规定的从其规定。
预警发布的内容包括事件类别、预警级别、预警起始时间、可能影响范围、可能后果、警示事项、发布机关、发布时间等。
预警可通过报纸、广播、电视、短信、网站、微博等方式发布。
4.3预警响应措施
(1)落实24小时带值班制度,加强信息监控、收集、报道;
(2)及时通过报刊、网站、广播、电视、短信等宣传防灾应急常识,发布应对工作提示;
(3)视情转移、撤离或者疏散容易受到突发事件危害的人员和重要财产,并妥善安置;
(4)通知相关应急救援队伍和人员进入待命状态,做好应急处置准备;
(5)检查、调集所需应急救援物资和设备;
(6)启动应急响应,组织调度有关专业救援队伍赶赴现场进行处置。
4.4预警变更与解除
预警发布单位应密切关注事故进展情况,根据事态发展,按照有关规定适时调整预警信息并重新发布。有事实证明危险已经消除的,应立即解除预警通报,并解除已经采取的有关措施。
5信息报告
5.1报告时限
报告责任主体:事故发生单位、各级政府及其有关主管部门(单位)是受理报告和向上级政府及其部门报告特种设备突发事件的责任主体。突发事件发生后,事发单位、接报的各级政府及其部门(单位)要立即将有关情况向属地政府、上级政府及其有关主管部门报告。特殊情况下,基层单位可以越一级上报,并同时报告所在区县政府。
报告时限和程序:突发事件发生后,事故发生地的区县政府及市政府有关部门(单位)应立即核实并在1小时内先电话后书面向市专项应急指挥部办公室、市政府报告(书面报告最迟不得晚于突发事件发生后1个半小时)。紧急信息要边处置、边核实、边报告,最新处置进展情况要及时续报,事件处置结束后要尽快提供书面终报。报送、报告突发事件信息,应当做到及时、客观、真实,不得迟报、谎报、瞒报和漏报。
对于事故本身比较敏感,或发生在敏感时间、敏感地点,或涉及敏感群体,以及可能有次生或衍生危害性的特种设备安全事故或预警信息,不受分级标准限制,也应在1小时内向市专项应急指挥部办公室、市政府报告。
5.2报告内容
报告内容包括:事故发生的时间、地点、信息来源、事故性质、类别、基本过程、财产损失、人员伤亡情况,对事故的初判级别,已经采取的措施,有无次生或衍生危害、周边有无危险源、警报发布情况、是否需要疏散群众,需要支援事项和亟需帮助解决的问题,现场负责人和报告人的姓名、单位和联系电话等。
接到上级领导批示的,办理情况也应及时向市专项应急指挥部办公室报告,由市专项应急指挥部办公室负责汇总,分别向市专项应急指挥部领导、市政府应急办报告。
6应急处置
6.1先期处置
特种设备安全事故发生后,事故发生单位应立即组织自救,防止事故蔓延,并向属地政府及当地质监等有关部门报告信息。事故发生地政府和有关单位要立即采取措施,控制事态发展,组织开展应急救援工作,并按规定时间及时向市专项应急指挥部办公室报告。
因抢救人员、控制事故、疏导交通、恢复生产而需要移动现场物件的,事故发生单位、当地公安机关等有关部门应做好标志,采取拍照、摄像、绘图等方法详细记录事故现场原貌,妥善保存现场重要痕迹、物证。
特种设备安全事故发生后,接报的区县政府及市政府有关部门负责人要按照预案和有关规定,迅速赶赴现场,视情成立现场应急指挥部,组织、协调、动员有关专业应急力量和人民群众先期处置,组织专家进行会商,及时对事件的性质、类别、危害程度、影响范围、防护措施、发展趋势等进行评估上报,采取有效措施控制事态发展,避免次生、衍生灾害发生。
特种设备安全事故发生后,如现场存有易燃易爆、有毒有害危险化学品或发生起火、漏电、漏水、漏气等情况,现场处置队伍要立即通知有关业务主管部门(单位)和区县政府调派专业救援队伍赶赴现场,实施排爆、灭火、断电、断水、断气、疏散群众等措施,避免次生、衍生灾害发生。
6.2分级响应
6.2.1一般事故(Ⅳ级)。由事故发生地的区县政府启动应急响应,组织调动事故发生单位、区县政府相关应急救援队伍和资源进行协同处置。市政府有关部门根据事故发生地的区县政府请求和实际需要配合处置。
6.2.2较大事故(Ⅲ级)。由市专项应急指挥部办公室提出建议,报市专项应急指挥部副总指挥批准启动应急响应,组织调动事故发生单位、事故发生地的区县政府及市相关专业应急救援队伍和资源进行协同处置。
6.2.3重大事故(Ⅱ级)。由市专项应急指挥部办公室提出建议,报市专项应急指挥部总指挥批准启动应急响应,组织调动事故发生单位、事故发生地的区县政府及市综合、专业等应急救援队伍和资源进行先期处置。
6.2.4特别重大事故(Ⅰ级)。由市专项应急指挥部提出建议,报市主要领导批准后启动应急响应,组织调度全市应急救援队伍和资源进行协同处置。
6.3指挥与协调
6.3.1一般事故(Ⅳ级)。事故发生地的区县政府部门主要负责人或区县政府分管负责人赶赴现场指挥协调处置。
对于一般事故中的敏感事件、具有次生或衍生危害性的事故,事故发生地的区县政府分管负责人或主要负责人应赶赴现场指挥协调处置。市政府有关部门分管或主要负责人、市专项应急指挥部副总指挥应根据需要赶赴现场或到市专项应急指挥部进行协调处置。
6.3.2较大事故(Ⅲ级)。事故发生地区县政府和市政府有关部门分管负责人和主要负责人,市专项应急指挥部副总指挥应赶赴现场指挥协调处置。
对于较大事故中的敏感事件、具有次生或衍生危害性的事故、人员伤亡和财产损失较大的事故等,事故发生地区县政府和市政府有关部门主要负责人,市专项应急指挥部副总指挥应赶赴现场指挥协调处置,市专项应急指挥部总指挥应根据需要赶赴现场或到市专项应急指挥部指挥协调处置。
6.3.3重大事故(Ⅱ级)。事故发生地区县政府主要负责人、市政府有关部门主要负责人、市专项应急指挥部副总指挥和总指挥赶赴现场指挥协调处置。市政府主要负责人赶赴现场或到市应急指挥中心指挥协调处置。
6.3.4特别重大事故(Ⅰ级)。市委、市政府主要负责人赶赴现场指挥协调处置。
涉及我市两个及以上区县行政区域突发事故处置的,由市专项应急指挥部指挥协调处置。
发生重大及以上突发事故,省、国家成立应急指挥部或派出工作组后,在其指挥下开展处置工作。
6.4现场指挥部
根据特种设备安全事故应急处置工作需要,市专项应急指挥部牵头组建现场指挥部,视情成立若干工作组,有序开展现场处置和救援工作。工作组可根据实际需要进行增减调整。
6.4.1综合协调组。由市专项应急指挥部牵头组建,现场指挥部抽调有关成员单位工作人员组成。负责组织会议,起草会议纪要、信息简报、综合材料,收集归档相关资料,印制发放抢险救援证件,调度、汇总、上报处置信息,与上级工作组协调联络等工作。
6.4.2抢险救援组。由市质监局牵头,市公安局、市安监局、市环保局、市卫生计生委等组成。按照预案和事故处置规程要求,组织调动相关应急救援队伍和物资开展应急处置和救援等工作。
6.4.3专家组。由市质监局聘请安监、公安、建设、环保、卫生等行业领域的专家及处置经验丰富的工作人员组成。根据各单位上报和现场收集掌握的信息,对整个事件进行评估研判,向市专项应急指挥部提出应急处置决策建议,视情向社会公众解答有关专业技术问题等。
6.4.4善后工作组。由事故发生地的区县政府牵头,市民政局、市卫生计生委、事故发生单位等组成。负责转移、安置伤亡人员,临时解决吃、穿、住、行等问题;负责伤亡人员及家属的安抚、抚恤、理赔等工作;负责对符合社会救助条件的受伤人员进行医疗鉴定及后期治疗、保险理赔和社会救助;负责提交事故医疗费用报告。
6.4.5新闻宣传组。由市委宣传部牵头,事故发生地的区县政府、市质监局等组成。负责研究制定新闻发布方案,赴现场开展媒体记者管理、网络舆情引导、公众自救防护知识宣传等工作。
6.4.6后勤保障组。事故发生地的区县政府牵头,市民政局、市城乡交通运输委等单位组成。负责调拨救援物资和生活必需品,做好应急救援人员、受影响地区人民群众的生活保障。
6.4.7治安警戒组。由市公安局牵头,市城乡交通运输委、市民政局、事故发生地区县政府等组成。负责事故现场警戒保护、交通管控,社会面管控及秩序维持,对已死亡人员进行身份检查、验证等工作。
6.4.8医疗救护组。由市卫生计生委牵头,事故发生地的区县政府参加。负责对现场伤员组织开展医疗救治。
6.4.9事故调查组:由市质监局牵头,市安监局、市公安局、市总工会、事故发生地区县政府及有关专家参加。在开展事故应急抢救处理的同时,收集事故现场有关物证;围绕事故发生的原因及责任,对事故单位有关人员进行调查询问;核实事故造成的人员伤亡及直接经济损失;提交事故调查报告,查明事故原因及责任,提出事故防范措施及事故责任人员的处理建议(若事故的调查处理权限不属于济南市,积极配合做好相关工作)。
6.5应急处置措施
根据实际情况可采取以下措施:
6.5.1对事故危害情况进行初始评估。先期处置队伍赶到事故现场后,对事故发生的基本情况作出尽可能准确的初始评估,包括事故范围及事故危害扩展的潜在可能性以及人员伤亡和财产损失情况。
6.5.2封锁事故现场。严禁一切无关人员、车辆和物品进入事故危险区域。开辟应急人员、车辆及物资进出的安全通道,维持事故现场的社会治安和交通秩序。
6.5.3探测危险物质及控制危险源。市政府及有关部门根据发生事故的特种设备结构和工艺特点以及所发生事故的类型,迅速展开必要的技术检验、检测工作,确认危险物质的类型和特性,制定抢险救援的技术方案,采取特定的安全技术措施,及时消除事故危害,防止次生灾害发生。
6.5.4建立现场工作区域。根据事故的危害、天气条件(特别是风向)等因素,设立现场抢险救援的安全工作区域。
对特种设备安全事故引发的危险介质泄漏应设立3类工作区域,即危险区域、缓冲区域和安全区域。
6.5.5抢救受害人员。及时、科学、有序地抢救受害人员或安排安全转移,尽最大可能减少人员伤亡和财产损失。
6.5.6设立人员疏散区。根据事故的类别、规模和危害程度,迅速划定危险波及范围和区域,组织相关人员和物资安全撤离。
6.5.7在抢险救援的同时,开展事故调查与取证,初步分析事故原因,防止事态进一步扩大。
6.5.8清理事故现场。针对事故对人体、动植物、土壤、水源、空气造成的现实和可能的危害,迅速采取封闭、隔离、清洗、化学中和等技术措施进行事故后处理,防止危害继续和环境污染。
6.6应急联动
市专项应急指挥部办公室与周边市政府业务主管部门建立应急联动机制,明确信息共享、队伍及资源调动程序等工作。区县政府应健全与属地中央、省、市大型企业的应急联动机制,明确值守应急通信联络方式、信息报送要求、队伍物资调动程序等,确保突发特种设备安全事故发生后能够快速、有序、协同应对。
6.7扩大响应
如果突发特种设备安全事故的事态进一步扩大,或者突发事故已经波及到我市大部分地区,直接或间接造成巨大灾害,由市专项应急指挥部提出建议,经市有关领导同意,向驻济部队或省、国家有关方面请求支援。
6.8社会动员
特种设备安全事故发生后,市专项应急指挥部应根据处置需要,通过广播、电视、报纸、网站、户外显示屏、短信等向社会公众发布防范、应对工作提示,动员全社会力量协助做好救援处置工作。
6.9应急结束
经专家会商,确认相关危害因素消除后,市专项应急指挥部办公室提出建议,报市专项应急指挥部批准后,宣布应急结束。
7信息发布与舆情引导
7.1信息发布
特种设备安全事故的信息发布应当遵循依法、及时、准确、客观的原则。事故发生地区县政府、市专项应急指挥部要在事故发生后及时向社会发布基本情况,随后发布初步核实情况、事态进展、政府应对措施和公众安全防范措施等,并根据事故处置情况做好后续发布工作。
一般突发事故处置信息由事故发生地的区县政府负责发布,较大突发事故信息由市专项应急指挥部发布,重大以上特种设备安全事故的信息由市委宣传部报请上级宣传部门统一协调组织发布。
7.2舆情引导
突发特种设备安全事故发生后,事故发生地区县政府、市专项应急指挥部办公室负责组织做好网络和媒体的舆情引导,并及时回应群众关切的热点问题。
8恢复与重建
8.1善后处置
特种设备安全事故处置结束,事故发生地的区县政府、市政府有关部门要按规定及时调拨救助资金和物资,迅速做好环境污染消除工作;对应急处置中的伤亡人员、工作人员,以及紧急调集、征用有关单位和个人的物资,依法依规给予抚恤、补助或补偿。
8.2社会救助
市民政局牵头会同有关单位加强对社会捐赠物资的接收、登记和统计管理工作,及时向社会公布有关信息。法律援助机构和有关社会力量为突发事件涉及的人员依法提供法律援助,维护其合法权益。工会、共青团、妇联、红十字会等人民团体,协助卫生计生等有关部门开展心理咨询、抚慰等心理危机干预工作。
8.3保险
特种设备安全事故发生后,保险机构应及时受理受灾人员的保险理赔工作。
8.4总结评估
事故处置结束,市专项应急指挥部应组织对突发事故的起因、性质、影响、责任、经验教训等进行调查分析和总结评估,并按规定报市政府和上级业务主管部门。
8.5恢复重建
事故救援结束后,事故发生地区县政府和市政府有关部门要对受灾情况、重建能力及可利用资源进行全面评估,有针对性地制定灾后重建和恢复生产、生活计划,并组织实施。
9应急保障
9.1队伍保障
应急处置队伍包括依托消防队伍组建的综合应急救援队伍,由质监系统组建的特种设备应急抢修队伍,由政府有关部门组建的专业应急救援队伍,由解放军现役和民兵预备役部队为骨干的应急救援队伍,由企事业单位和村居、社区等群众自治组织组建的基层应急救援队伍。
9.2物资保障
市专项应急指挥部负责建立实物储备与商业储备相结合、生产能力储备与技术储备相结合的物资保障体系。探索运用物联网技术,完善重要物资的监管、生产、储备、更新、调拨和紧急配送体系。区县政府要鼓励和引导社区、企事业单位和居民家庭储备基本的应急自救物资和生活必需品。
9.3通信保障
市专项应急指挥部办公室及指挥部各成员单位至少保证1部专用值班电话,并确保24小时有人值守,保持通信联络畅通。
9.4治安保障
市公安局负责组织现场安全警戒和治安、交通等管理,加强对重点场所、重点物资设备的警卫保护;事故发生地基层政府要积极发动和组织社会力量开展自救互救,切实维护社会稳定。
9.5医疗保障
市卫生计生委负责根据特种设备安全事故的伤害特点,组织协调医疗卫生机构为应急处置工作提供医疗救助支持。
9.6技术保障
市质监局要为突发事件的监测预警、信息共享、辅助决策、协调调度等提供技术支撑。
9.7后勤保障
事故发生地区县政府配合做好现场指挥部的场所设置、通信联络保障、工作人员食宿生活等后勤保障工作。
9.8资金保障
处置突发事故所需资金,按照现行事权、财权划分原则,由市、区县政府分级负担。市和区县政府有关部门要加强对突发事故财政应急保障资金使用和效果的监管和评估。鼓励自然人、法人或其他组织依法开展捐赠和援助工作。
9.9避难场所保障
各级政府要结合实际建立应急避难场所,设置相关指示标牌,确保在紧急情况下能为转移群众提供紧急疏散、临时安置的安全场所。
10宣教培训和演练
10.1宣教培训
市专项应急指挥部办公室会同市专项应急指挥部各成员单位,通过新闻媒体和举办专题培训班等形式,广泛开展特种设备突发事件预防、避险、避灾、自救、互救知识的宣传、培训和教育活动。特种设备使用单位应在显著位置公布抢险救援电话或维修保障单位的应急电话。
10.2演练
市专项应急指挥部、相关部门(单位)和各区县政府要按照《济南市突发事件应急预案管理办法》有关规定,有计划、有重点地组织预案演练。市专项应急指挥部至少每2年组织1次应急演练,切实提高对特种设备安全事故的应急处置水平和指挥能力,加强各相关力量之间的配合沟通。特种设备使用单位应当按照有关规定,经常组织开展特种设备应急演练。
11责任追究
市专项应急指挥部负责对本预案执行情况进行检查,督促有关部门和单位对存在的问题进行整改。对应急处置工作推诿扯皮、不作为,突发事故信息报告中迟报、漏报、谎报、瞒报,现场处置中失职、渎职,信息发布不力,以及应急准备中对责任应尽未尽并造成严重后果等不履行或不正当履行法定职责的,由有关部门依法依规追究相应责任。
12附则
12.1预案制定
本预案由市质监局负责制定、管理、解释,具体组织实施。各区县政府参照本预案制订本辖区的特种设备安全事故应急预案,并报市专项应急指挥部办公室备案。
12.2预案修订
市专项应急指挥部办公室按照《济南市突发事件应急预案管理办法》的有关规定,结合应急处置和演练总结评估情况,适时组织对本预案进行修订。
12.3预案实施
本预案自印发之日起实施。
济南市突发公共卫生事件应急预案
目录
1总则
1.1编制目的
1.2编制依据
1.3适用范围
1.4工作原则
2组织机构和部门职责
2.1组织机构
2.2突发公共卫生事件应急职责
3监测与报告
3.1监测
3.2报告
4预测、预警
4.1分级
4.2预测和评估
4.3法定传染病疫情与突发公共卫生事件信息发布
5现场处置
5.1现场处置原则
5.2现场处置职责与分工
5.3工作程序
5.4现场技术措施与后勤保障
6处置保障
6.1组织保障
6.2经费、物质保障和后勤保障
6.3技术保障体系
6.4健康教育与社会动员
7处置评估与善后处理
7.1评估
7.2奖励与处罚
7.3抚恤与补助
7.4征用物资、劳务的补偿
8附则
8.1预案制定与修订
8.2预案解释部门
8.3预案实施时间1总则
1.1编制目的
有效预防、及时控制和消除突发公共卫生事件及其危害,加强和规范各类突发公共卫生事件的应急处理工作,最大程度减少突发公共卫生事件对公众健康造成的危害,保障公众身心健康与生命安全,维护国家安全和社会稳定。
1.2编制依据
依据《中华人民共和国传染病防治法》《中华人民共和国食品安全法》《中华人民共和国职业病防治法》《中华人民共和国国境卫生检疫法》《突发公共卫生事件应急条例》《山东省突发公共卫生事件应急预案》《济南市突发事件总体应急预案》等有关规定,制定本预案。
1.3适用范围
本预案适用于我市区域内突然发生,造成或者可能造成严重损害社会公众健康的重大传染病疫情、群体性不明原因疾病、重大食物和职业中毒以及其他严重影响公众健康的公共卫生事件的应急处置工作。
1.4工作原则
预防为主,常备不懈;统一领导,分级负责;依法规范,措施果断;依靠科学,加强合作。
2组织机构和部门职责
2.1组织机构
2.1.1市突发公共卫生事件应急领导小组。负责领导、指挥全市突发公共卫生事件应急处置工作。组长由分管副市长担任,副组长由市政府分管副秘书长、市卫生计生委负责人担任,成员由市卫生计生委、市委宣传部、市发改委、市商务局、市教育局、市科技局、市公安局、市民政局、市财政局、市人力资源社会保障局、市城乡交通运输委、市畜牧兽医局、济南海关、市环保局、市工商局、市食品药品监管局、市旅发委、市经济和信息化委、市爱卫会、民航山东安监局、中铁济南局集团等有关部门(单位)负责人担任。
2.1.2市突发公共卫生事件应急领导小组办公室。承担市突发公共卫生事件应急领导小组的日常工作,负责预案编制、修订,协调、指挥、督查有关单位做好应急处理准备和应急措施落实,通报灾情疫情和突发公共卫生事件应急工作情况。办公室设在市卫生计生委,其主要负责人兼任办公室主任。
市突发公共卫生事件应急领导小组办公室下设疫情控制、医疗救护、物资保障、专家咨询等工作组,成员由省市医疗、疾控、卫生监督等专家组成,分别承担情况调查、现场控制、扩散预防、医疗救治和后勤保障等工作。
2.1.3临时现场指挥部。一旦发生突发公共卫生事件,市突发公共卫生事件应急领导小组立即成立由领导小组、专家咨询委员会(组)等人员组成的临时现场指挥部,赶赴现场组织指挥应急处置工作。
2.1.4突发公共卫生事件专家咨询委员会。市卫生计生委组建由流行病学、临床医学、卫生监督、检验检测等方面专家组成的市突发公共卫生事件专家咨询委员会,下设传染病防控组、中毒处置组、医疗救治组、预测预警组、综合组等。日常管理工作由市卫生计生委应急办负责。
2.1.5应急处置工作组(队)。由流行病学、临床救护、急诊医学、卫生监督、实验室检测、消杀灭、后勤保障等方面专家和相关工作人员组成。根据工作需要可分为现场处置应急分队、后勤保障分队、检验检测分队、医疗救护分队等。
2.2突发公共卫生事件应急职责
突发公共卫生事件发生地区县政府(含代管镇、街道的功能区管理机构,下同)及其有关部门是突发公共卫生事件的责任单位。
2.2.1市突发公共卫生事件应急领导小组职责。负责市内突发公共卫生事件的统一指挥和组织协调。
2.2.2市突发公共卫生事件应急领导小组办公室职责。
(1)组织开展全市突发公共卫生事件的医疗救护与防病工作。
(2)建立相关人员、物资、技术等保障机制。
(3)在省卫生计生委和市突发公共卫生事件领导小组统一指挥下,协调市政府有关部门或单位,高效有序实施应急处置工作。
(4)向省卫生计生委和市突发公共卫生事件应急领导小组及时报告有关情况,并向市政府有关部门通报信息。
(5)协同市政府相关部门做好突发公共卫生事件医疗救护与防病的相关工作。
(6)起草市突发公共卫生事件医疗救护与防病方案及有关工作计划;组织收集与分析相关信息,提出突发公共卫生事件预警与现场处置建议。
(7)督促建立全市突发公共卫生事件医疗救护与防病的预警监测报告网络,保证信息畅通。
(8)组织人员培训、物资储备、后勤保障、社会动员等相关工作。
(9)负责与新闻单位沟通,做好新闻媒体对突发公共卫生事件应急处置的相关信息报道,加强应急和防病知识宣传。
2.2.3相关部门职责。在领导小组统一领导下,各相关部门各负其责,做好职责范围内和领导小组交办的工作。
(1)市卫生计生委:负责制订预防和控制突发公共卫生事件的各项技术方案;确定监测点及监测网络,及时掌握事件动态;组建由卫生管理、流行病学、临床医学、传染病学、检验检测等方面专家组成的专家咨询委员会;组建由流行病学、临床医学、实验室检验、卫生监督、环境消毒等专业技术人员组成的应急处置工作组(队),落实伤员救治措施,做好对传染病病人的流行病学调查、密切接触者的医学观察及实验室检测工作;对事件现场进行卫生处置,实施突发公共卫生事件预防控制措施及监督措施;开展健康教育,保护易感人群,防止疫情扩散;协调市政府各相关部门和区县开展应急处置。必要时,提请市政府对疫区采取疫情紧急控制措施。
(2)市委宣传部:把握宣传报道口径,确保正确舆论导向;配合医疗卫生部门做好群众防病知识宣传,提高市民自我防范能力。
(3)市发改委:将突发公共卫生事件应急工作纳入全市国民经济和社会发展总体规划,将突发公共卫生事件应急基础设施建设纳入全市国民经济和社会发展年度计划。
(4)市商务局:负责组织应急疫苗、药品、医疗设备和器械、防护用品及生活必需品的生产、储备和调度,保证应急储备和供应。
(5)市教育局:在卫生计生部门指导下,落实全市各类学校的突发公共卫生事件控制措施,预防突发公共卫生事件在校内发生和流行,做好在校学生、教职工的宣传教育和自我防护工作。
(6)市科技局:根据实际情况和需要,制订突发公共卫生事件应急防治技术方案,组织科研力量开展应急防治技术科研攻关,统一协调、解决检测技术、药物、疫苗研发和应用中的科技问题。
(7)市公安局:协助卫生计生及有关部门及时封锁可疑疫区,依法落实强制隔离措施;负责做好疫点、疫区现场的治安管理工作;依法、及时、妥善处置与疫情有关的突发事件,依法打击违法犯罪活动,维护社会稳定。
(8)市民政局:负责组织做好受灾群众紧急转移、安置工作,对特困群众进行生活救助和医疗救助;组织、协调有关部门和社会团体开展社会捐助工作,接受、分配国内外企业、个人以及外国政府、境外组织捐助的资金和物资,做好款物管理和发放工作;协调做好死亡人员的火化和其他善后工作。
(9)市财政局:确保应对突发公共卫生事件工作所需经费,并做好相关经费和捐赠资金使用的监督管理。
(10)市人力资源社会保障局:会同有关部门落实好参与突发公共卫生事件处理工作人员的工伤待遇政策;协助做好困难地区、困难群众的医疗救助工作。
(11)市城乡交通运输委:协助卫生计生部门对乘坐公路交通工具的人员进行交通检疫、查验工作,防止传染病通过交通工具传播;协助做好突发公共卫生事件处置人员以及所需医疗救护设备、救治药品、医疗器械和有关标本等应急物资运输保障任务,保证疫区公路畅通。
(12)市畜牧兽医局:负责动物疫病防治,开展与人类接触密切的动物相关传染病的监测和管理工作。
(13)济南海关:组织做好发生突发公共卫生事件时口岸出入境卫生检疫、传染病监测、卫生监督处理工作,及时收集和提供国外传染病疫情信息。
(14)市环保局:组织环境质量监测与环境保护监督执法,维护环境安全。
(15)市工商局:依法开展对突发公共卫生事件所需物资的市场监管,维护正常的市场流通秩序。
(16)市食品药品监管局:在职责范围内组织开展食品重大事故的查处,做好应急救援工作的组织协调和配合;负责突发公共卫生事件应急处理药品、医疗设备、器械的监督和管理工作。
(17)市旅发委:配合相关部门做好旅游行业突发公共卫生事件的预防和应急处置工作;在突发公共卫生事件发生期间,对旅行社组织的旅游团队及人员做好宣传、登记、观察工作,防止突发公共卫生事件在海内外旅游团中发生和跨地区传播扩散。
(18)市爱卫会:负责做好疫点、疫区范围内环境卫生综合整治和病媒生物防治,协调做好突发公共卫生事件处置、大型活动卫生保障等工作,落实灾害疫情应对措施,努力实现灾害发生后疫情可控。
(19)市经济和信息化委:负责协调各电信运营企业为突发公共卫生事件现场提供通信保障工作。
(20)民航山东安监局:协助卫生计生行政部门对乘坐飞机的人员进行检疫、查验工作,防止传染病通过飞机传播。确保突发公共卫生事件处置人员以及防治药品和器械等物资运送。
(21)中铁济南局集团:协助卫生计生行政部门对乘坐旅客列车人员进行检疫、查检,防止传染病通过铁路交通工具传播。确保突发公共卫生事件处置人员、防治药品和器械等物资的运送。
2.2.4市专家咨询委员会职责。
(1)负责全市突发公共卫生事件的技术咨询、指导和评估,向市突发公共卫生事件领导小组提出建议和工作策略。
(2)收集整理突发公共卫生事件相关信息,对社会关注问题提出建议和答复性意见。
(3)负责组织编制教材,开展相关业务技术培训与考核。
(4)开展相关实验室技术和现场控制策略研究。
2.2.5临时现场指挥部职责。
(1)临时现场指挥部是受市突发公共卫生事件应急领导小组或领导小组办公室委派的临时组织,要服从事发地党委、政府和突发公共卫生事件领导小组的领导,按照属地管理原则,协同当地卫生计生委门、单位做好现场应急处置工作。
(2)负责事发现场所在区域外急救药品、器材、后勤物资、人员的统一调配。
(3)对现场处置工作进行指导和检查评价。
(4)及时向上级领导机构反馈信息,根据事态发展和上级要求提出调整现场工作策略的建议。
(5)协助组织卫生防病社会动员,做好群防群治工作。
2.2.6应急处置工作组(队)职责。
(1)市应急处置工作组(队)负责全市重大突发公共卫生事件的现场处置,对区县应急处置工作组提供技术指导。
(2)区县应急处置工作组负责当地突发公共卫生事件的现场处置。
(3)区县急救中心(站)和综合医院要组建应急救护队,并配备一定数量的急救医疗药械,由医疗队所在单位保管,定期更新。医疗救援队8—10人组成(包括急救、消化、呼吸、心血管、神经、内分泌、外科、临床检验、护理等专业人员),人员结构、急救药械、交通、通讯设备按要求合理配置,由市突发公共卫生事件应急领导小组办公室统一调度指挥。
3监测与报告
3.1监测
3.1.1建立健全市突发公共卫生事件监测体系,完善市、县、街道(镇)、社区(村)四级报告网络。
3.1.2以区县为单位,设立公共卫生综合监测点。每个监测点指定专门报告人,作为信息网络的指定信息员,具体承担监测点的监测报告工作,并根据工作需要实行定期零病例报告制度。在日常监测的同时,针对不同地区、不同季节加强对多发病、有可能暴发的疫情实施重点监测。当出现不明原因疾病、常见病治疗无效或效果不良、疾病发病或死亡增多等异常现象时及时报告。
3.1.3除对国家法定报告传染病进行系统监测外,将中东呼吸综合症、寨卡病毒病、人感染H7N9禽流感等新发、再发传染病纳入监测,并重点管理。对周边国家或地区新发生的我市未纳入监测的传染病,视疾病危害程度,决定是否纳入监测范围。
3.1.4依托职业危害因素监测网络和食物中毒监测网络,加强生物毒素和化学毒素的监测。对有化学毒品储存和运输的厂矿、企业,以及易造成环境污染及人体危害和社会恐慌的重要场所进行卫生学评价,预测可能出现的情况,并做好应急准备。放射源主管部门建立放射源监测网络,对存在放射源的单位实时追踪监测。
3.1.5参照全国联网的突发公共卫生事件信息资料库,加强常规疫情和突发公共卫生事件报告系统、重点传染病报告系统、疾病监测、突发公共卫生事件相关信息和食物中毒报告系统管理,保证监测系统的完整性、及时性、灵敏性、特异性。加强与周边地区的信息沟通,必要时将有关情况及时通报周边地区有关部门。
3.2报告
3.2.1责任报告人。相关医疗保健、疾病预防控制、卫生监督人员和个体执业医生均为责任报告人。
3.2.2责任报告单位。各级公共卫生综合监测点、医疗卫生机构、突发公共卫生事件相关机构(单位)为突发公共卫生事件的责任报告单位。疾病预防控制中心负责对疫情报告进行指导,监督部门负责检查疫情报告。上级主管部门负责对有关单位报告责任履行情况进行检查评估。
3.2.3报告程序和时限。突发公共卫生事件在我市发生后,责任报告人要按照国家突发公共卫生事件相关信息报告管理工作规范进行报告。对发现的各种公共卫生异常现象要以最快方式向所在地县级疾病预防控制机构报告。疾病预防控制机构接到报告后,应立即向当地卫生计生行政部门报告,并根据卫生计生行政部门指示,会同其他相关部门,对报告内容的可靠性进行核实和初步判定。如果确定不是突发公共卫生事件,应在核实后24小时内向当地卫生计生行政部门和上级业务部门备案。如不能排除突发公共卫生事件,应立即在第一时间内向当地卫生计生行政部门和上级业务部门报告。各级卫生计生行政部门和业务部门在接到相应报告后,经初步审核认为可能是或确认为突发公共卫生事件后,立即向当地政府和上级卫生计生行政部门报告,突发公共卫生事件一经确认,按照突发公共卫生事件网络直报要求及时报告。
3.2.4报告内容。按照国家突发公共卫生事件相关信息报告管理工作规范规定的内容实施报告。当发生或者可能发生传染病暴发、流行;发生或者可能发生群体性不明原因疾病;发生传染病菌种、毒种丢失、外泄;发生或者可能发生重大食物中毒和职业中毒;发生放射源出现异常或者丢失,可能危及公众身体健康;发生多例相同症状不明原因死亡等有关情况时,应初步报告事件发生地点、发现事件过程及病例基本情况、主要临床症状与体征、可能因素等,并根据工作进展及时报告。事件结束后进行结案报告。
4预测、预警
4.1分级
4.1.1特别重大突发公共卫生事件(Ⅰ级)。有下列情形之一的,为特别重大突发公共卫生事件(Ⅰ级):
(1)发生肺鼠疫、肺炭疽,疫情有扩散趋势。
(2)发生传染性非典型肺炎、人感染高致病性禽流感病例,疫情有扩散趋势。
(3)发生新传染病或我国尚未发现的传染病传入,并有扩散趋势;发现我国已消灭的传染病重新流行。
(4)发生烈性病菌株、毒株、致病因子等丢失事件。
(5)发生跨地区(香港、澳门、台湾)、跨国食品安全事故,造成特别严重社会影响的。
(6)其他危害特别严重的突发公共卫生事件。
4.1.2重大突发公共卫生事件(Ⅱ级)。有下列情形之一的,为重大突发公共卫生事件(Ⅱ级):
(1)在1个区县范围内,1个平均潜伏期内发生5例以上肺鼠疫、肺炭疽病例,或者相关联的疫情波及2个以上区县。
(2)腺鼠疫发生流行,全市范围内1个平均潜伏期内多点连续发病20例以上。
(3)发生传染性非典型肺炎、人感染高致病性禽流感疑似病例。
(4)霍乱在全市范围内流行,1周内发病30例以上。
(5)乙类、丙类传染病疫情波及2个以上区县,1周内发病水平超过前5年同期平均发病水平2倍以上。
(6)我国尚未发现的传染病发生或传入我市,尚未造成扩散。
(7)发生群体性不明原因疾病,疫情波及2个以上区县。
(8)发生重大医源性感染事件。
(9)预防接种或群体预防性用药出现人员死亡事件。
(10)一次食物中毒人数超过100人并出现死亡病例,或出现10例以上死亡病例。
(11)一次发生急性职业中毒50人以上,或死亡5人以上。
(12)省内外隐匿运输、邮寄烈性生物病原体、生物毒素造成我境内人员感染或死亡的。
(13)其他危害严重的重大突发公共卫生事件。
4.1.3较大突发公共卫生事件(Ⅲ级)。有下列情形之一的,为较大突发公共卫生事件(Ⅲ级):
(1)发生肺鼠疫、炭疽病例,1个平均潜伏期内病例数未超过5例,流行范围在1个县区行政区域以内。
(2)腺鼠疫发生流行,在1个区县行政区域内,1个平均潜伏期内连续发病10例以上,或波及2个区县。
(3)霍乱在1个区县行政区域内发生,1周内发病10—29例,或波及2个以上区县。
(4)1周内在1个区县行政区域内,乙、丙类传染病发病水平超过前5年同期平均发病水平1倍以上。
(5)在1个区县行政区域内发现群体性不明原因疾病。
(6)一次食物中毒人数超过100人,或出现死亡病例。
(7)预防接种或群体性服药出现群体心因性反应或不良反应。
(8)一次发生急性职业中毒10—49人,或死亡4人以下。
(9)市卫生计生行政部门认定的其他较大突发公共卫生事件。
4.1.4一般突发公共卫生事件(Ⅳ级)。有下列情形之一的,为一般突发公共卫生事件(Ⅳ级):
(1)腺鼠疫在1个区县行政区域内发生,1个潜伏期内病例数未超过10例。
(2)霍乱在1个区县行政区域内发生,1周内发病9例以下。
(3)一次食物中毒人数30—99人,未出现死亡病例。
(4)一次发生急性职业中毒9人以下,未出现死亡病例。
(5)区县以上卫生计生行政部门认定的其他一般突发公共卫生事件。
4.2预测和评估
4.2.1突发公共卫生事件专家咨询委员会负责对我市发生的突发公共卫生事件进行预测,并对事件可能发生的后续危害做出评估,评估的重点是可能波及和扩散的地域范围、受影响人群、预防控制和医疗救护资源分配、持续时间、控制工作进展与效果、社会影响及公共安全等,及时向领导小组办公室提出建议。
4.2.2市卫生计生委成立市传染病疫情分析专家组,其成员由省市流行病、临床及检验等方面的专家组成。市疾控中心负责市传染病疫情分析专家组的组织管理工作,召集疫情分析会,向市卫生计生委定期或不定期报告疫情分析情况,对相关疫情变化趋势的预测预警及其他建议。
4.3法定传染病疫情与突发公共卫生事件信息发布
经国务院卫生健康主管部门或省政府授权,省级卫生计生行政部门为全省法定传染病疫情和突发公共卫生事件信息发布的责任部门。其他任何单位和个人不得以任何形式发布法定传染病疫情和突发公共卫生事件信息。
5现场处置
5.1现场处置原则
统一领导,分级指挥,各司其职,密切协作,快速反应,高效处置,最大限度减少突发公共卫生事件对公众的健康危害和影响。
5.2现场处置职责与分工
5.2.1指挥机构。在市突发公共卫生事件应急领导小组统一领导下,卫生计生行政部门及临时现场指挥部负责现场处置、救护的全面工作。
5.2.2执行机构。突发公共卫生事件处置工作组(队)承担现场处置任务,包括现场调查、现场污染物处理、标本采集、环境消毒、病人救护和转运与隔离等,完成临时现场指挥部交办的其他任务。
5.2.3医疗救护机构。各级医疗机构接受当地卫生计生行政部门和临时现场指挥部的统一指挥和派遣,组织医护人员主动及时到达现场,参加医疗救护工作。
5.2.4支持机构。各级疾病预防控制机构、医疗机构、卫生监督机构和应急工作组(队)是现场处置的支持机构。在临时现场指挥部领导下,做好人员调度、物资调配、病区建立与隔离以及病人的后续治疗,严重污染区外围消杀灭工作,社会动员、群防群治,监测和后续处置等工作任务。
5.2.5部门配合。在当地政府统一指挥下,卫生、公安、环保、农业、交通等部门密切配合,必要时实施疫区封锁等处置工作。
5.3工作程序
5.3.1现场处置工作程序。
(1)快速调查确定可能病因,对可能存在的生物、毒素因子进行分类,确定疫区和目标人群。
(2)根据自然环境因素确定可能污染范围,及时做好病人救治、转移和人群疏散工作,对事件危害程度和潜在危害进行判定,开展健康教育和社会动员,群防群治,尽可能减少危害。
(3)对救护人员、疾病预防控制人员和物资需求做出评估和调用。
(4)经过紧急处置,疫情消除后,实施后续监测,直至消除危害。
5.3.2医疗救护工作程序。参照《济南市突发公共事件医疗卫生救援应急预案》有关规定执行。
(1)视伤亡情况设置伤病员分检处。
(2)对现场伤亡情况的事态发展做出快速、准确评估,包括:突发事件发生时间、地点、伤亡人数及种类;伤员主要伤情、采取的措施及投入的医疗资源;急需解决的医疗救护问题。
(3)指挥、调遣现场及辖区内各医疗救护力量。
(4)向临时现场指挥部汇报有关情况并接受指令。
(5)依据受害者的伤病情况,分别以“蓝、黄、红、黑”四种颜色对轻、中、重、死亡人员作出标志(分类标记用塑料材料制成腕带),扣系在伤病员或死亡人员的手腕、脚踝或其它明显部位,便于医疗救护人员辨认并采取相应急救措施。
(6)现场医疗救护过程中,本着先救命后治伤、先治重伤后治轻伤的原则,将经治伤员的血型、伤情、急救处置、注意事项等逐一填写伤员情况单,并置于伤员衣袋内。
5.3.3伤病员运送工作程序。伤病员经现场检伤分类、处置后,根据病情向就近医疗机构分流。伤病员分流原则如下:
(1)接受伤病员的医疗机构,由临时现场指挥部按照就近、有效的原则指定。
(2)伤病员现场治疗的医疗文书需一式二份,及时向临时现场指挥部报送,并向接纳伤病员的医疗机构提交。
(3)临时现场指挥部指定的医疗机构须无条件收治分流伤病员。
(4)运送伤病员途中需要监护的,由临时现场指挥部派医疗人员护送。
(5)伤病员运送至医疗机构后,由收治医疗机构按急诊急救工作程序处置。收治医疗机构要成立专门组织,负责伤病员救治工作。
5.3.4现场情况报告程序。由现场最高指挥汇总各方面信息,向上级报告现场情况,确保上报信息准确可靠。
5.4现场技术措施与后勤保障
5.4.1技术措施。现场处置的技术措施参照市卫生计生委有关技术方案执行。
5.4.2后勤保障。多方协作,统一调配,统一指挥,快速、准确、高效配合现场工作。
5.4.3现场通讯。建立运行良好的通讯网络,提高信息传播效率,及时、准确通报信息,下达指令。
6.处置保障
6.1组织保障
各级卫生计生部门、医疗卫生机构及人员应充分认识突发公共卫生事件的危险性、可能性,从维护社会稳定的大局出发,建立健全相应领导体系和应急反应体系,在思想上、组织体系上做好突发公共卫生事件应对准备。
6.2经费、物资保障和后勤管理
6.2.1经费保障。各级财政部门按规定落实对突发公共卫生事件应急处置专业技术机构的财政补助政策和突发公共卫生事件应急处置经费。
6.2.2物资储备。各级卫生计生部门应加强与商务部门和财政部门的沟通协调,建立处理突发公共卫生事件的物资和生产能力储备;根据国家有关部门制订的卫生应急物资储备目录,结合当地实际提出卫生应急物资储备计划。商务部门负责组织落实物资储备,财政部门负责保障物资储备经费。
物资储备种类包括:药品、疫苗、医疗卫生设备器材、快速检验检测技术设备、试剂、传染源隔离及卫生防护用品和应急设施。
6.2.3通讯与交通保障。各级应急工作处置组(队)根据实际工作需要,配备必要通讯设备和交通工具,保障应急信息畅通,及时有效处置。
6.2.4卫生系统各部门间协作。
(1)各级医疗机构要做好应对各种突发公共卫生事件的病房、药品、器材等储备工作,开辟专门病房负责收治伤员和病人,并按要求对病人进行隔离。急救部门应积极做好现场救护的各项准备工作。
(2)各级疾病预防控制机构要做好突发公共卫生事件的技术鉴定工作,特别是做好流行病学监测和预警、现场调查、现场防病处置、毒物毒性鉴定、实验室检测等各项工作。
(3)各级卫生监督机构要做好水源、有毒有害化学品生产经营储存场所等方面的卫生监督工作。在突发公共卫生事件发生时,督促落实各项卫生强制性措施。
6.3技术保障体系
6.3.1技术培训和演练。提高应急处置工作组(队)的技术水平和整体应急反应能力,有针对性开展突发公共卫生事件的处置技能和个人防护专业培训。适时组织模拟应急演练,对疾病预防控制、医疗、卫生监督等工作人员开展相关业务培训,提高识别、报告、调查与处理突发公共卫生事件能力。
6.3.2实验室网络建设。建立完善应对突发公共卫生事件的实验室网络,提高实验室检测水平,为准确识别与控制突发公共卫生事件提供技术保障,及时妥善处置突发公共卫生事件。
6.3.3资料收集与利用。
(1)加强信息沟通。在市突发公共卫生事件应急领导小组的统一领导下,各有关部门加强合作,共同做好突发公共卫生事件相关信息的收集、整理、分析工作,为应对突发公共卫生事件提供决策依据。
(2)建立健全监测系统,保证信息收集的及时性、准确性,提高前期预警能力。各级卫生计生行政部门、卫生监督和疾病预防控制机构应加强常规传染病、重点传染病的疫情监测,以及化学中毒、食物中毒监测和突发公共卫生事件报告系统管理,保证监测系统的完整性、及时性、敏感性、特异性。
6.4健康教育与社会动员
各级卫生计生部门应与宣传部门密切配合,充分发挥新闻媒体作用,对公众有针对性进行涉及突发公共卫生事件的安全、自救、互救、卫生防病科普知识宣传教育,提高自我防护意识和心理承受能力。
7处置评估与善后处理
7.1评估
各级突发公共卫生事件应急、医疗救护领导小组在突发公共卫生事件处置完毕后,要对处置过程与结果进行评估,总结经验与教训。通过科学评价提出处置类似事件的改进意见和建议。
7.2奖励与处罚
对在应对突发公共卫生事件过程中有突出贡献的单位和人员按规定给予表扬和奖励,对存在失职渎职的机构和人员依法依规严肃处理。
7.3抚恤与补助。各级政府应组织有关部门对因参与突发公共卫生事件应急处置工作致病、致残、死亡的人员,按照国家有关规定,给予相应补助和抚恤;对参加突发公共卫生事件应急处置的工作人员应根据工作需要制订合理的补助标准,给予补助。
7.4征用物资、劳务的补偿
突发公共卫生事件应急工作结束后,各级政府应组织有关部门对应急处置期间紧急调集、征用有关单位、企业、个人的物资和劳务进行合理评估,给予补偿。
8附则
8.1预案制定与修订
定期对本预案进行评审,根据突发公共卫生事件处置过程中发现的问题及时进行更新、修订和补充。
各区县可结合实际制定本地区突发公共卫生事件应急预案。
8.2预案解释部门
本预案由市卫生计生委负责解释。
8.3预案实施时间
本预案自印发之日起实施。
济南市突发事件医疗卫生救援应急预案
目录
1总则
1.1编制目的
1.2编制依据
1.3适用范围
1.4工作原则
2事件分级
2.1特别重大事件(Ⅰ级)
2.2重大事件(Ⅱ级)
2.3较大事件(Ⅲ级)
2.4一般事件(Ⅳ级)
3组织体系
3.1医疗卫生救援领导小组
3.2专家组
3.3医疗卫生救援机构
3.4医疗卫生救援专业应急队伍
3.5现场医疗卫生救援指挥部
4响应和终止
4.1分级响应
4.2现场医疗卫生救援及指挥
4.3疾病预防控制和卫生监督工作
4.4信息报告和发布
4.5应急响应终止
5应急保障
5.1信息系统
5.2急救机构
5.3专家组
5.4应急队伍
5.5物资储备
5.6救援经费
5.7交通运输保障
5.8其他保障
6公众参与
7附则
7.1责任与奖惩
7.2预案制定与修订
7.3预案解释部门
7.4预案实施时间1总则
1.1编制目的
保障自然灾害、事故灾难、公共卫生、社会安全事件等突发事件发生后各项医疗卫生救援工作迅速、高效、有序地进行,提高卫生部门应对各类突发事件的应急反应能力和医疗卫生救援水平,最大程度减少人员伤亡和健康危害,保障人民群众身体健康和生命安全,维护社会稳定。
1.2编制依据
依据《突发公共卫生事件应急条例》、《国家突发事件医疗卫生救援应急预案》、《山东省突发事件医疗卫生救援应急预案》、《济南市突发事件总体应急预案》和《济南市突发公共卫生事件应急预案》等有关规定,并结合我市实际,制定本预案。
1.3适用范围
本预案适用于我市突发事件导致人员伤亡、健康危害的医疗卫生救援工作。突发公共卫生事件应急工作按照国家、省和《济南市突发公共卫生事件应急预案》有关规定执行。
1.4工作原则
统一领导、分级负责;属地管理、明确职责;依靠科学、依法规范;反应及时、措施果断;整合资源、信息共享;平战结合、常备不懈;服从大局、主动配合;加强协作、公众参与。
2事件分级
根据《国家突发事件医疗卫生救援应急预案》规定,医疗卫生救援事件分为特别重大(Ⅰ级)、重大(Ⅱ级)、较大(Ⅲ级)和一般(Ⅳ级)四级。
2.1特别重大事件(Ⅰ级)
(1)一次事件伤亡100人以上,且危重人员多,或者核事故和突发放射事件、化学品泄漏事故导致大量人员伤亡,事件发生地省政府或有关部门请求国家给予医疗卫生救援工作支持的突发事件。
(2)涉及我省并跨省的有特别严重人员伤亡的突发事件。
(3)国务院及其有关部门确定的其他需要开展医疗卫生救援工作的特别重大突发事件。
2.2重大事件(Ⅱ级)
(1)一次事件伤亡50人以上、99人以下,其中死亡和危重病例超过5例的突发事件。
(2)涉及我市并跨市的有严重人员伤亡的突发事件。
(3)省政府及其有关部门确定的其他需要开展医疗卫生救援工作的重大突发事件。
2.3较大事件(Ⅲ级)
(1)一次事件伤亡30人以上、49人以下,其中死亡和危重病例超过3例的突发事件。
(2)市政府及其有关部门确定的其他需要开展医疗卫生救援工作的较大突发事件。
2.4一般事件(Ⅳ级)
(1)一次事件伤亡10人以上、29人以下,其中死亡和危重病例超过1例的突发事件。
(2)区县政府(含代管镇、街道的功能区管理机构,下同)及其有关部门确定的其他需要开展医疗卫生救援工作的一般突发事件。
3组织体系
各级卫生计生行政部门在同级政府或突发事件应急指挥机构的统一领导、指挥下,与有关部门密切配合、协调一致,共同应对突发公共卫生事件,做好突发事件医疗卫生救援工作。
医疗卫生救援组织机构包括:各级卫生计生行政部门成立的医疗卫生救援领导小组、专家组和医疗卫生救援机构(包括各级医疗急救中心(站)、综合医院、专科医院、化学中毒和核辐射事故应急救治专业机构、疾病预防控制机构、采供血机构、卫生监督机构和医疗救治专业应急队伍)、现场卫生救援指挥部。
3.1医疗卫生救援领导小组
市卫生计生委成立突发事件医疗卫生救援领导小组,由主要负责人任组长,分管负责人任副组长,有关处室负责人为成员,在市突发事件领导小组或突发事件应急指挥机构和省突发事件医疗卫生救援领导小组的领导下,负责组织、协调、部署突发事件的医疗卫生救援工作。
领导小组下设综合组、应急救援组、医疗救治组、心理救援组、疾病控制和卫生监督组、后勤保障组。
(1)综合组:负责在发生突发事件时,执行领导小组指令,组织协调各小组的应急救治工作,传达上级精神,发布有关信息。
(2)应急救援组:负责协调、安排各类急救车辆和急救医务人员,确保救援工作迅速有效。
(3)医疗救治组:负责组织安排医疗救治工作,协调有关专家会诊,制定、落实救治方案。
(4)心里救援组:负责为易出现心理危机人群提供心理援助和心理干预。
(5)疾病控制和卫生监督组:负责突发事件的疾病控制、监测,及时提出保护公众的对策建议。
(6)后勤保障组:负责协调、保证救治物品和器材供应等。
各区县卫生计生行政部门成立相应突发事件医疗卫生救援领导小组,领导本行政区域内突发事件医疗救援工作,承担各类突发事件医疗卫生救援的组织、协调任务,并指定机构负责日常工作。
3.2专家组
市、区县卫生计生行政部门组建由传染病、呼吸科、ICU、职业病、内科、外科、疾病预防控制、公共卫生管理等方面的专家组成专家组,对突发事件医疗卫生救援工作提供咨询建议、技术指导和支持。
3.3医疗卫生救援机构
各级医疗急救中心(站)、化学中毒和核辐射事故应急医疗救治专业机构承担突发事件现场医疗卫生救援和伤员转送;各级采供血机构负责医疗卫生救援工作中的血液供应;各级疾病预防控制机构和卫生监督机构按照各自职能做好突发事件中的疾病预防控制和卫生监督工作。各级心理救援机构负责为易出现心理危机人群提供心理援助和心理干预。
3.4医疗卫生救援专业应急队伍
各级卫生计生行政部门根据各类突发事件的性质和医疗卫生救援工作要求,成立若干医疗卫生救援专业应急队伍,承担紧急状态下的现场医疗卫生救援任务。我市二级以上综合医院建立医疗卫生救援专业应急队伍。
3.5现场医疗卫生救援指挥部
各级卫生计生行政部门根据实际工作需要在突发事件现场设立医疗卫生救援指挥部,由现场职务最高的卫生计生行政部门负责人担任指挥,统一协调、调度、指挥现场医疗卫生救援工作。
4响应和终止
4.1分级响应
4.1.1Ⅰ级响应。
(1)Ⅰ级响应启动。符合下列条件之一的,启动医疗卫生救援应急的Ⅰ级响应:
①发生特别重大的突发事件,国务院启动国家突发事件总体应急预案。根据国务院指示和我市情况启动相应应急工作。
②发生特别重大突发事件,国务院有关部门启动国家突发事件专项应急预案。根据国务院有关部门指示和我市情况启动相应应急工作。
③其他符合医疗卫生救援特别重大事件(Ⅰ级)级别的突发事件。
(2)Ⅰ级响应行动。市卫生计生委接到关于医疗卫生救援特别重大事件的有关指示、通报或报告后,在省卫生计生委的统一指挥下,立即启动医疗卫生救援领导小组工作,组织专家对伤病员及救治情况进行综合评估,组织协调医疗卫生救援机构开展现场医疗卫生救援,指导和协调落实医疗救治等措施,并根据需要及时派出专家和专业队伍支援,及时向市政府、省卫生计生委报告和反馈有关处理情况。凡属启动国家、省级总体应急预案和专项应急预案的响应,市卫生医疗救援领导小组按相关规定启动工作。
事发地区县卫生计生行政部门在市卫生计生行政部门的指挥下,结合本行政区域的实际情况,组织、协调开展突发事件的医疗卫生救援。
4.1.2Ⅱ级响应。
(1)Ⅱ级响应启动。符合下列条件之一的,启动医疗卫生救援应急的Ⅱ级响应:
①发生重大突发事件,省政府启动省突发事件总体应急预案。
②发生重大突发事件,省有关部门启动省突发事件专项应急预案。
③其他符合医疗卫生救援重大事件(Ⅱ级)级别的突发事件。
(2)Ⅱ级响应行动。市卫生计生委接到关于医疗卫生救援重大事件的有关指示、通报或报告后,在省卫生计生委的统一领导下,立即启动医疗卫生救援小组工作,组织专家对伤病员及救治情况进综合评估。同时,迅速组织和协调医疗卫生救援应急队伍和有关人员到达突发事件现场,组织开展医疗救治,并分析突发事件发展趋势,提出应急处理工作建议,及时向市政府和省卫生计生委报告和反馈有关处理情况。
事发地区县卫生计生行政部门在市卫生计生行政部门的指挥下,结合本行政区域的实际情况,组织、协调开展突发事件的医疗卫生救援。
4.1.3Ⅲ级响应。
(1)Ⅲ级响应启动。符合下列条件之一的,启动医疗卫生救援应急的Ⅲ级响应:
①发生较大突发事件,市政府启动市级突发事件应急预案。
②其他符合医疗卫生救援较大事件(Ⅲ级)级别的突发事件。
(2)Ⅲ级响应行动。市卫生计生委接到关于医疗卫生救援较大事件有关指示、通报或报告后,立即启动医疗卫生救援领导小组工作,组织专家对伤病员及救治情况进行综合评估。同时,迅速组织开展医疗卫生救援工作,并及时向市政府和突发事件应急指挥机构以及省卫生计生委报告有关处理情况。
凡属启动市级应急预案的响应,市级突发事件医疗卫生救援领导小组按照相关规定启动应急工作。市级负责的突发事件医疗卫生救援工作要及时向省卫生计生委汇报,接受督导,必要时请求省卫生计生委派专家组提供技术指导和支持。
4.1.4Ⅳ级响应。
(1)Ⅳ级响应的启动。符合下列条件之一的,启动医疗卫生救援应急的Ⅳ级响应:
①发生一般突发事件,区县政府启动县级突发事件应急预案。
②其他符合医疗卫生救援一般事件(Ⅳ级)级别的突发事件。
(2)Ⅳ级响应行动。区县卫生计生行政部门接到关于医疗卫生救援一般事件的有关指示、通报或报告后,应立即启动医疗卫生救援领导小组工作,组织医疗卫生救援机构开展突发事件的现场处理工作,组织专家对伤病员及救治情况进行调查、确认和评估,同时向本级人民政府和突发事件应急指挥机构报告有关处理情况。凡属启动县级应急预案的响应,县级突发事件医疗卫生救援领导小组按相关规定启动工作。
市卫生计生委对区县负责的突发事件医疗卫生救援工作进行督导,必要时应当快速组织专家对救援工作进行技术支持和指导。
4.2现场医疗卫生救援及指挥
医疗卫生救援机构或相应医疗救治专业应急队伍在接到救援指令后要及时赶赴现场,并根据现场情况全力开展医疗卫生救援工作。在实施医疗卫生救援过程中,既要积极开展救治,又要注重自我防护,确保安全。
为及时准确掌握现场情况,做好现场医疗卫生救援指挥工作,确保医疗卫生救援工作有序进行,有关卫生计生行政部门应在事发现场设置现场医疗卫生救援指挥部,主要或分管负责人亲临现场,靠前指挥,减少中间环节,提高决策效率,加快抢救进程。现场医疗卫生救援指挥部要接受突发事件现场处置指挥机构的领导,加强与现场各救援部门的沟通与协调。
4.2.1现场抢救。到达现场的医疗卫生救援应急队伍,要迅速将伤员转送出危险区,本着“先救命后治伤、先救重后救轻”的原则开展工作,按照国际统一的标准对伤病员进行检伤分类,分别用蓝、黄、红、黑4种颜色,对轻、重、危重伤病员和死亡人员作出标志,分类标记用塑料材料制成腕带,扣系在伤病员或死亡人员的手腕或脚踝部位,以便后续救治辨认或采取相应措施。现场伤员人数较多时,应在现场安全区域,按照国际统一检伤分类标准颜色分区设置伤病员等待区,按照病情轻重等待转运分流。
4.2.2转送伤员。当现场环境处于危险或在伤病员情况允许时,要尽快将伤病员转送并做好以下工作:
(1)对已经检伤分类待送的伤病员进行复检。对有活动性大出血或转运途中有生命危险的急危重症者,应就地先予抢救、治疗,做必要的处理后再实施监护下转运。
(2)认真填写转运卡提交接纳的医疗机构,并报现场医疗卫生救援指挥部汇总。
(3)在转运中,医护人员必须在医疗仓内密切观察伤病员病情变化,并确保治疗持续进行。
(4)在转运过程中要科学搬运,避免造成二次损伤。
(5)合理分流伤病员或按现场医疗卫生救援指挥部指定的地点转送。
(6)接受转运救治任务的医疗机构在接到指令以后要立即启动应急机制,做好救治准备工作,保证救治工作及时有效,并与转送机构做好交接。任何医疗机构不得以任何理由拒诊、拒收伤病员。
4.3疾病预防控制和卫生监督工作
突发事件发生后,有关卫生计生行政部门要根据情况组织疾病预防控制和卫生监督等有关专业机构和人员,开展卫生学调查和评价、卫生执法监督,采取有效的预防控制措施,防止各类突发事件造成次生或衍生突发公共卫生事件,避免发生灾后疫情。
4.4信息报告和发布
医疗急救中心(站)和其他医疗机构接到突发事件报告后,在迅速开展应急医疗卫生救援工作的同时,立即将人员伤亡、抢救等情况报告现场医疗卫生救援指挥部或当地卫生计生行政部门。
现场医疗卫生救援指挥部和承担医疗卫生救援任务的医疗机构每日向上级卫生计生行政部门报告伤病员情况、医疗救治进展等,重要情况要随时报告。有关卫生计生行政部门要及时向本级人民政府和突发事件应急指挥机构报告有关情况。
各级卫生计生行政部门要按有关规定认真做好突发事件医疗卫生救援信息发布工作。
4.5应急响应终止
突发事件现场医疗卫生救援工作完成,伤病员在医疗机构得到救治,经本级政府或同级突发事件应急指挥机构批准,或经同级卫生计生行政部门批准,医疗卫生救援领导小组可宣布医疗卫生救援应急响应终止,并将医疗卫生救援应急响应终止的信息报告上级卫生计生行政部门。
5应急保障
各级卫生计生行政部门应遵循“平战结合、常备不懈”的原则,加强突发事件医疗卫生救援工作的组织和队伍建设,组建医疗卫生救援应急队伍,制订各种医疗卫生救援应急技术方案,保证突发事件医疗卫生救援工作顺利开展。
5.1信息系统
在充分利用现有资源的基础上建设医疗救治信息网络,实现医疗机构与卫生计生行政部门之间、卫生计生行政部门与相关部门之间的信息共享。
5.2急救机构
加强急救指挥调度。市卫生计生委建立医疗急救指挥调度中心,并与市政府及市相关部门应急指挥机构实现对接,与各级卫生计生行政部门、急救中心以及承担医疗救援任务的医疗机构实现联网。各区县建立覆盖本行政区域的医疗急救指挥中心,直接隶属卫生计生行政部门,承担日常医疗急救和紧急情况下的医疗卫生救援指挥、调度任务。县级以上综合医院及镇中心卫生院要加强急诊急救能力建设,建立功能完善、运转高效的急诊急救科室,加强人员培训,提高日常急救水平和应急反应能力。各级传染病医院和综合医院感染性疾病科要加强人员培训,提高日常救治水平和应急反应能力,及时应对突发传染病疫情。按照“平战结合”的原则,加强化学中毒医疗救治,以及核辐射应急医疗救治专业机构建设和科研攻关。
5.3专家组
各级卫生计生行政部门要建立由临床、公共卫生、卫生监督、行政管理、危机处理等方面专业人员组成的专家组,对突发事件医疗卫生救援工作提供咨询建议、技术指导和支持。在应急状态下,可根据突发事件的性质建立临时专业性专家组。采供血机构要加强血液采集与储备,加强稀有血型献血者资源的动态管理。根据全市用血规划,制定并保持合理的血液库存。建立血液库存预警制度,在突发事件临床用血量突然大量增加、或因气候季节等原因造成采血困难,血液库存严重不足时,组织各区县、市直各部门、各企事业单位、各高校开展应急献血,必要时,经请示省卫生计生委同意,启动全省应急血液保障联动机制,保证应急状态下的血液供应。
5.4应急队伍
各级卫生计生行政部门成立急性传染病(含生物毒剂)、食物中毒、化学中毒(含化学毒剂)及灾害与创伤等专业救治队伍,承担相应突发事件的医疗救援工作。市卫生计生委针对不同类别的突发事件,组织各方面专家制订不同病种(事件)医疗救治技术方案。技术方案要及时补充、修订、完善。专业救治队伍市级不少于60人,县级不少于30人。
各级卫生计生行政部门要保证医疗卫生救援工作队伍稳定,严格管理,定期开展培训和演练,提高应急救治能力。
医疗卫生救援演练需要公众参与的,须报经本级政府同意。
5.5物资储备
卫生计生行政部门提出医疗卫生救援应急药品、医疗器械、设备、快速检测器材和试剂、卫生防护用品等物资的储备计划建议。医药储备物资的动用,按相关规定执行。应急储备物资使用后要及时补充。
5.6救援经费
财政部门负责安排应由政府承担的突发事件医疗卫生救援所必需经费,并做好经费使用监督工作。
自然灾害导致的人员伤亡,各级财政按照有关规定承担医疗救治费用或给予补助。
安全生产事故引起的人员伤亡,事故发生单位应向医疗卫生救援机构支付救援过程中发生的费用,有关部门应负责督促落实。
社会安全突发事件中发生的人员伤亡,由有关部门确定的责任单位或责任人承担医疗救治费用,有关部门应负责督促落实。各级财政根据有关政策规定或本级政府的决定对医疗救治费用给予补助。
各类保险机构要按照有关规定对参加人身、医疗、健康等保险的伤亡人员做好理赔工作。
5.7交通运输保障
各级医疗卫生救援机构和专业应急队伍要根据实际工作需要配备救护车辆、交通工具和通讯设备。
铁路、交通、民航、公安(交通管理)等有关部门要保证医疗卫生救援人员、物资运输的优先安排、优先调度、优先放行,确保安全畅通。情况特别紧急时,对现场及相关通道实行交通管制,开设应急救援“绿色通道”,保证医疗卫生救援工作顺利开展。
5.8其他保障
公安机关负责维护突发事件现场治安秩序,保证现场医疗卫生救援工作顺利进行。
科技部门根据需要制订突发事件医疗卫生救援应急技术研究方案,组织科研力量开展医疗卫生救援应急技术科研攻关,统一协调、解决检测技术及药物研发和应用中的科技问题。
海关负责突发事件医疗卫生救援急需进口特殊药品、试剂、器材的优先通关验放工作。
食品药品监管部门负责突发事件医疗卫生救援药品、医疗器械和设备的监督管理。
红十字会负责按照相关应急预案组织群众开展现场自救互救,做好相关工作,并根据突发事件具体情况,依法接受国内外组织和个人的捐赠,提供急需的人道主义援助。
驻济部队根据有关规定,组织医疗卫生技术人员和力量,支持和配合突发事件医疗卫生救援工作。
6公众参与
各级卫生计生行政部门要做好突发事件医疗卫生救援知识普及工作,依托广播、电视、报刊等媒体扩大对社会公众的宣传教育;各部门、企事业单位、社会团体要加强对所属人员的宣传教育;各医疗卫生机构要做好宣传资料提供和师资培训工作。在广泛普及医疗卫生救援知识的基础上逐步组建以公安干警、企事业单位安全员和卫生员为骨干的群众性救助网络,经过培训和演练提高其自救互救能力。
7附则
7.1责任与奖惩
突发事件医疗救援工作实行责任制和责任追究制。各级卫生计生行政部门对突发事件医疗卫生救援工作作出突出贡献的集体和个人按规定给予表扬和奖励。对失职、渎职的有关责任人,要依据有关规定严肃追究责任,构成犯罪的,依法追究刑事责任。
7.2预案制定与修订
各区县可结合实际制订本地区突发事件医疗救援应急预案,报市突发事件医疗卫生救援领导小组备案。
本预案定期进行评审,根据突发事件医疗卫生救援实施过程中发现的问题及时进行修订和补充。
7.3预案解释部门
本预案由市卫生计生委负责解释。
7.4预案实施时间
本预案自印发之日起实施。
济南市突发重大动物疫情应急预案
目录
1总则
1.1编制目的
1.2编制依据
1.3适用范围
1.4工作原则
1.5突发动物疫情分级
2应急组织体系及职责
2.1应急指挥机构
2.2日常管理机构
2.3专家委员会
2.4应急处理机构
3监测预测
3.1预防
3.2监测
3.3预测
4预警
4.1预警分级
4.2预警发布
4.3预警响应
5信息报告
5.1报告主体
5.2报告形式
5.3报告时限和程序
5.4报告内容
6应急响应和终止
6.1应急响应的原则
6.2应急响应
6.3应急响应的终止
7善后处理
7.1灾害补偿
7.2抚恤和补助
7.3恢复生产
7.4社会救助
7.5总结评估
8信息发布和新闻报道
8.1原则
8.2管理
9应急保障
9.1应急队伍保障
9.2经费保障
9.3物资保障
9.4医疗卫生保障
9.5交通运输保障
9.6治安保障
9.7应急处置人员的安全防护
9.8通信与信息保障
9.9技术保障
10监督管理
10.1预案演练
10.2宣传和培训
11附则
11.1名词术语和缩写语的定义与说明
11.2预案管理与更新
11.3预案解释部门
11.4预案实施时间1总则
1.1编制目的
及时、有效地预防、控制、扑灭突发重大动物疫情,最大程度减轻突发重大动物疫情对畜牧业及公众卫生造成的损失和危害,保持畜牧业持续稳定健康发展,维护人民群众身体健康。
1.2编制依据
依据《中华人民共和国动物防疫法》《中华人民共和国进出境动植物检疫法》《重大动物疫情应急条例》《山东省动物防疫条例》《山东省重大动物疫情应急办法》《山东省突发重大动物疫情应急预案》《济南市突发事件总体应急预案》等规定,制定本预案。
1.3适用范围
本预案适用于我市行政区域内突然发生,造成或者可能造成畜牧业生产严重损失和社会公众健康严重损害的重大动物疫情的应急处置工作。
1.4工作原则
1.4.1统一领导,分级负责。突发重大动物疫情应急处置工作由各级政府统一领导和指挥,实行属地管理。根据突发重大动物疫情范围、性质和危害程度,对突发重大动物疫情实行分级管理。
1.4.2快速反应,协同应对。健全突发重大动物疫情应急反应机制,加强应急物资储备管理,强化部门协作和信息公开发布,提高突发重大动物疫情应急处置能力。发生突发疫情时,按照“早、快、严、小”的原则,及时通知市防控重大动物疫病指挥部成员单位,共同采取有效措施进行控制和扑灭。
1.4.3预防为主,群防群控。贯彻“预防为主、防检结合、全面控制和重点扑灭”的方针,加强防疫知识宣传,落实免疫、监测、预警等各项防范措施,做到疫情早发现、快行动、严处理。突发重大动物疫情应急处置工作要依靠群众,全民防疫,动员一切资源,做到群防群控。
1.4.4依法防治,科学防控。依据国家有关法律法规规定,落实防疫责任,强化责任追究,依法依规控制和消灭疫情。不断总结重大动物疫病防控工作的成功经验,加强动物疫病快速诊断、防治等技术的研究、推广和应用,制定科学、规范的防控措施,提高重大动物疫病科学防控水平。
1.5突发动物疫情分级
根据突发动物疫情的性质、危害程度、涉及范围,将突发重大动物疫情划分为特别重大(I级)、重大(II级)、较大(III级)和一般(IV级)四个级别。
1.5.1特别重大突发动物疫情(I级)。
(1)高致病性禽流感在21日内,我市10个区县连片发生疫情;或相邻地区10个以上区县发生疫情。
(2)口蹄疫在14日内,我市及相邻地区连片发生,并涉及区县数量达10个以上;或疫点数达到20个以上。
(3)动物暴发疯牛病等我国尚未发生的动物疫病,并继续大面积扩散蔓延且感染到人。
(4)农业农村部认定的其他特别重大突发动物疫情。
1.5.2重大突发动物疫情(II级)。
(1)高致病性禽流感在21日内,5个以上、10个以下区县连片发生疫情;或者疫点数达到20个以上;或相邻地区10个以下区县发生疫情。
(2)口蹄疫在14日内,5个以上区县发生疫情;或者出现新的口蹄疫亚型引发疫情。
(3)在1个平均潜伏期内,全市区县均发生猪瘟、新城疫、高致病性猪蓝耳病疫情,或疫点数达到30个以上。
(4)我国已消灭的牛瘟、牛肺疫等在我市又有发生,或我国尚未发生的疯牛病、非洲猪瘟、非洲马瘟等疫病传入我市或发生。
(5)在1个平均潜伏期内,布鲁氏菌病、结核病、狂犬病、炭疽等二类动物疫病暴发流行,波及全市,或其中人畜共患病发生感染人的病例,并有继续扩散趋势。
(6)农业农村部或省畜牧兽医局认定的其他重大突发动物疫情。
1.5.3较大突发动物疫情(III级)。
(1)高致病性禽流感在21日内,2个以上区县发生疫情,或疫点数达到3个以上。
(2)口蹄疫在14日内,2个以上区县发生疫情,或疫点数达到5个以上。
(3)在1个平均潜伏期内,5个以上区县发生猪瘟、新城疫疫情,或疫点数达到10个以上。
(4)在1个平均潜伏期内,5个以上区县发生布鲁氏菌病、结核病、狂犬病、炭疽等二类动物疫病暴发流行。
(5)高致病性禽流感、口蹄疫、炭疽等高致病性病原微生物菌种、毒种发生丢失或遗漏。
(6)市级以上政府畜牧兽医主管部门认定的其他较大突发动物疫情。
1.5.4一般突发动物疫情(IV级)。
(1)高致病性禽流感、口蹄疫、猪瘟、新城疫疫情在1个区县内发生。
(2)二、三类动物疫病在1个区县暴发流行。
(3)县级以上人民政府畜牧兽医主管部门认定的其他一般突发动物疫情。
2应急组织体系及职责
2.1应急指挥机构
市防控重大动物疫病指挥部负责全市范围内突发重大动物疫情应急处理工作。各区县政府成立本级防控重大动物疫病指挥部,负责本行政区域内突发重大动物疫情应急处理工作。
2.1.1市防控重大动物疫病指挥部组成及职责。分管副市长担任市防控重大动物疫病指挥部指挥,市政府分管副秘书长(办公厅副主任)及市农业局、市卫生计生委、市畜牧兽医局主要负责同志担任副指挥,负责重大突发动物疫情应急处置的统一领导和指挥,作出处理突发重大动物疫情的重大决策。指挥部成员单位根据突发重大动物疫情性质和应急处理工作需要确定,主要有市委宣传部、市农业局、市发改委、市经济和信息化委、市科技局、市公安局、市民政局、市财政局、市人力资源社会保障局、市城管局、市城乡交通运输委、市林业和城乡绿化局、市商务局、市卫生计生委、市环保局、市工商局、市质监局、市食品药品监管局、市金融办、市畜牧兽医局、济南海关、中铁济南局集团、市邮政管理局、济南警备区、武警济南支队等。
指挥部办公室设在市畜牧兽医局,市畜牧兽医局局长兼办公室主任。办公室主要负责指挥部日常工作;按指挥部要求,制定具体防控政策;部署和协调扑灭重大动物疫情工作;督促各区县及有关部门按要求落实各项防控措施。
指挥部各成员单位职责如下:
市委宣传部:组织新闻媒体及时报道国务院畜牧兽医主管部门和省政府授权发布的突发重大动物疫情信息;积极配合有关部门正确引导舆论,加强突发重大动物疫情应急处置的宣传报道和动物防疫知识普及。
市畜牧兽医局:负责组织制定突发重大动物疫情防控技术方案;统一组织实施突发重大动物疫情防控措施,并进行检查、督导;根据预防控制工作需要,依法提出对有关区域实施封锁等建议;紧急组织调拨疫苗、消毒药品等应急防疫物资等;提出启动、停止疫情应急控制措施建议;组织对扑杀及补偿等费用和疫情损失的评估;组织制定分预案。
市发改委:负责动物防疫基础设施建设的立项工作。
市经济和信息化委:负责组织协调各地基础电信运营企业,为突发重大动物疫情应急处置(包括报告)提供通信保障。
市科技局:根据实际情况和需要,制订突发重大动物疫情应急防治技术研究方案;组织科研力量开展应急防治技术科研攻关;协调解决检测技术、药物、疫苗研发和应用中的科技问题。
市公安局:负责密切关注动物疫情动态和与动物疫情有关的社会动态;参与做好疫区封锁、动物扑杀等工作;依法及时、妥善处置与动物疫情有关的突发事件;依法查处违法犯罪活动,维护社会稳定。
市民政局:负责受灾群众生活救助,指导组织开展救灾捐赠,做好社会捐助款物管理工作。
市财政局:负责动物防疫基础设施建设及突发重大动物疫情应急处置所需资金筹集、拨付和监管;会同市畜牧兽医局研究制定动物扑杀补偿、病死动物及动物产品无害化处理补助政策;研究制定受疫情影响损失严重的企业及养殖户的扶持政策等。
市人力资源社会保障局:负责会同有关部门指导当地落实参与突发重大动物疫情应急处置工作人员的工伤待遇政策。
市城管局:负责依法查处饲养家禽家畜影响市容和环境卫生的行为。
市城乡交通运输委:负责协调突发重大动物疫情应急处置人员以及防治药品、器械等应急物资和有关样本的运输保障;配合相关部门设立动物卫生监督检查站,防止疫情传入传出。
市林业和城乡绿化局:组织开展陆生野生动物的资源调查和观测;组织专家分析有关陆生野生动物分布、活动范围和迁徙动态趋势等预警信息;协助畜牧兽医主管部门组织开展陆生野生动物疫源疫病监测工作;发生陆生野生动物疫情时,会同有关部门快速采取隔离控制等措施。
市商务局:在发生突发重大动物疫情期间,负责做好生活必需品市场供应工作。
市卫生计生委:负责做好人畜共患病在高危人群中的监测、预防和治疗工作;及时与畜牧兽医主管部门互通疫情信息。
市工商局:负责督促指导属地工商部门协助相关部门、市场主办方关闭规定区域内动物及其产品交易市场,依法查处违法行为。
市质监局:负责依法对我市企业生产的应急物资的产品质量实施监督。
市食品药品监管局:负责各类集贸市场、批发交易市场屠宰后入市食用畜禽及其产品的监督检查,严禁无检疫证明的食用畜禽及其产品上市。
市金融办:负责协调保险监管部门做好保险理赔工作,保护重大动物疫情应急处理中被保险人的合法权益。
济南海关:负责做好出入境动物及动物产品的检疫检验,防止动物疫病传入传出;及时收集、分析境外重大动物疫情信息,并及时向指挥部报告有关情况。
中铁济南局集团:负责保证突发重大动物疫情应急处置人员以及防治药品、器材等应急物资、有关样本的铁路运输安全,实施快速运送,防止疫病扩散。
市邮政管理局:负责突发重大动物疫情期间,寄递渠道安全风险防控工作,督促邮政、快递企业加强对邮件、快件的检查,发现涉及疫情的可疑邮件、快件及时处置,并向指挥部报告有关情况。
济南警备区:负责军队系统突发重大动物疫情应急处置工作;协调军队有关防疫资源支援突发重大动物疫情应急处置工作。
武警济南支队:负责组织指挥武警部队参与突发重大动物疫情的应急处置行动,参与做好疫区封锁、疫点内动物扑杀工作。
其他有关部门根据本部门职责和突发重大动物疫情应急处置需要,组织做好相关工作。
2.1.2区县防控重大动物疫病指挥部的组成和职责。区县防控重大动物疫病指挥部由本级政府有关部门组成,政府分管负责人担任指挥,负责本行政区域内突发重大动物疫情应急处理的指挥,对本行政区域内突发重大动物疫情应对作出决策。
2.2日常管理机构
市畜牧兽医局负责全市突发重大动物疫情应急处置的日常管理工作。主要职能:依法组织协调有关突发重大动物疫情应急处理工作;提出有关疫情应急处置的方针、政策、措施;组建并完善疫情监测和预警系统;制定突发重大动物疫情应急预案,并组织预案演练;对兽医专业人员和基层防疫队伍进行有关突发重大动物疫情应急知识和处理技术培训;指导各区县实施突发重大动物疫情应急预案。
2.3专家委员会
市畜牧兽医局组建防控重大动物疫病专家委员会,具体职责:
(1)对突发重大动物疫情相应级别采取的技术措施提出建议。
(2)提出突发重大动物疫情应急准备的建议。
(3)参与制订或修订突发重大动物疫情应急预案和处置技术方案。
(4)对突发重大动物疫情应急处置进行技术指导和培训。
(5)对突发重大动物疫情应急响应的终止、后期评估提出建议。
(6)承担防控重大动物疫病指挥部和日常管理机构交办的其他工作。
区县畜牧兽医主管部门可根据本行政区域内重大动物疫病防控工作需要,组建防控重大动物疫病专家委员会。
2.4应急处理机构
2.4.1动物卫生监督机构。主要负责突发重大动物疫情发生后对动物及动物产品的检疫、监督;实施封锁、隔离、紧急免疫、扑杀、无害化处理、消毒等措施,并加强监督。
2.4.2动物疫病预防控制机构。主要负责突发重大动物疫情报告;现场流行病学调查;开展现场临床诊断和实验室检测以及其他动物疫病预防、控制等技术指导工作。
2.4.3海关。发生突发重大动物疫情时,负责加强对出入境动物及动物产品的检疫检验、案情报告、消毒处理、流行病学调查和宣传教育等。
2.4.4其他有关部门。按照职责分工,负责做好突发重大动物疫情应急处理工作。
3监测预测
3.1预防
市防控重大动物疫病指挥部密切关注周边地区疫情状况,根据动物疫病预防与控制机构提供的动物疫病检测结果,在全市部署强化补免、消毒灭源、落实家禽养殖封闭管理和加强疫病监测等防控措施。
3.2监测
全市建立突发重大动物疫情监测、报告网络体系。市、区县畜牧兽医主管部门应对监测工作加强管理和监督,保证监测质量。
区县畜牧兽医主管部门会同林业、海关等部门按照国家有关规定,结合本地区实际,定期组织开展重大动物疫病监测。
3.3预测
动物疫病预防与控制机构具体实施动物疫情监测、预测;组织专家对动物疫情进行风险评估,对风险隐患进行预测分析,对可能发生和可以预警的突发重大动物疫情及早预防、预警和处置。
4预警
4.1预警分级
按照突发动物疫情发生的紧急程度、发展趋势和可能造成的危害程度,预警级别由低到高划分为四级、三级、二级、一级4个级别,分别用蓝色、黄色、橙色、红色标示。
4.1.1蓝色预警。根据省畜牧兽医部门通报,在我市周边地区个别区县出现高致病禽流感、口蹄疫、猪瘟、新城疫、高致病性猪蓝耳病、小反刍兽疫等动物疫情呈点状发生,预测动物疫情对我市有较大影响。
4.1.2黄色预警。预测高致病性禽流感、口蹄疫、猪瘟、新城疫、小反刍兽疫疫情可能在1个区县发生;二、三类动物疫病在1个区县可能暴发流行;区县畜牧兽医主管部门预测的其他一般突发动物疫情将要发生。
4.1.3橙色预警。预测高致病性禽流感在2个以上区县可能发生疫情,或疫点数达到3个以上;口蹄疫2个以上区县可能发生疫情,或疫点数达到5个以上;猪瘟、新城疫、小反刍兽疫在5个以上区县可能发生疫情,或疫点数达到10个以上;人畜共患病在5个以上区县可能暴发流行;高致病性禽流感、口蹄疫、炭疽等高致病性病原微生物菌种、毒种发生丢失或遗漏;市畜牧兽医局认定的其他较大突发动物疫情即将临近。
4.1.4红色预警。预测高致病性禽流感在5个以上、10个以下区县连片发生疫情;或者本市辖区内疫点数达到20个以上;或相邻地区10个以下区县可能发生疫情;或者出现新的口蹄疫亚型引发的疫情;有10个区县可能发生猪瘟、新城疫、高致病性猪蓝耳病、小反刍兽疫疫情,或疫点数达到30个以上;我国已消灭的牛瘟、牛肺疫等在我市又有可能发生,或我国尚未发生的疯牛病等疫病传入我市或发生;人畜共患病呈暴发流行,波及全市或者感染到人;农业部或省畜牧兽医部门认定的其他重大突发动物疫情即将发生,事态正在逐步扩大。
4.2预警发布
蓝色预警由区县防控重大动物疫病指挥部发布;黄色预警由市防控重大动物疫病指挥部发布;橙色预警由市政府提请省防控重大动物疫病指挥部发布;红色预警由市政府提请省防控重大动物疫病指挥部或农业部发布。
4.3预警响应
4.3.1蓝色预警响应措施。各级动物疫病预防与控制机构加强对动物疫病监测、预警;实行24小时专人值班和领导带班制度,确保责任明确、物资人员到位、联络畅通。及时通过报纸、网站、广播、电视、短信等宣传防控应急常识、发布应对工作提示。
4.3.2黄色预警响应措施。在蓝色应急响应措施的基础上,加强疫情信息监控、收集,疫病防控技术人员进入待命状态。各级畜牧兽医部门加强对畜禽养殖场的封闭式管理督查,对养殖场(户)、屠宰场(点)、交易市场、候鸟栖息地等进行消毒。检查、调集所需应急防疫物资和设备。
4.3.3橙色预警响应措施。在黄色应急响应措施的基础上,派出疫病防控技术人员、专家到现场进行技术指导。各级畜牧兽医部门、疫病预防控制机构、动物卫生监督机构主要领导在岗在位,保持通信联络畅通,启动相关应急预案的应急响应处置疫情。
4.3.4红色预警相应措施。在橙色应急响应措施的基础上,市防控重大动物疫病指挥部及各成员单位的主要领导要在岗在位,保持通信联络畅通,启动相关应急预案的应急响应处置疫情。
5信息报告
任何单位和个人有权利向当地政府及有关部门报告突发重大动物疫情及其隐患;向上级政府部门举报不履行或者不按照规定履行突发重大动物疫情应急处置职责的部门、单位及个人。
5.1报告主体
5.1.1责任报告单位。
(1)市、区县两级动物卫生监督机构和动物疫病预防与控制机构。
(2)辖区内各级各类兽医实验室。
(3)海关。
(4)畜牧兽医主管部门。
(5)各级政府。
(6)有关动物饲养、屠宰、经营、隔离、运输和动物产品生产、经营、运输的单位和个人,各类动物诊疗机构等相关单位。
5.1.2责任报告人。执行职务的市、区县两级畜牧兽医主管部门、动物卫生监督机构、动物疫病预防与控制机构、海关等单位的兽医工作人员;各类动物诊疗机构的兽医;饲养、经营动物和生产、经营动物产品的人员等。
5.2报告形式
市、区县畜牧兽医主管部门、动物卫生监督机构和动物疫病预防与控制机构应按国家有关规定报告疫情;其他责任报告单位和个人以电话或书面等形式报告。
5.3报告时限和程序
发现可疑动物疫情时,应立即向当地区县畜牧兽医主管部门、动物卫生监督机构或者动物疫病预防与控制机构报告。区县动物疫病预防与控制机构接到报告后,应当立即派员赴现场诊断,必要时可请市或省动物疫病预防与控制中心派人协助进行诊断。初步认定为疑似重大动物疫情的,应在1小时内将疫情报至市动物疫病预防与控制中心,同时报区县畜牧兽医主管部门。市动物疫病与控制机构应当在接到报告后立即派专家到现场诊断并采样进行实验室检测,认定为疑似疫情的应在1小时内向市畜牧兽医局和省动物疫病预防与控制中心报告。市畜牧兽医部门应当在接到报告1小时内报省畜牧兽医部门,同时报市政府。
认定为疑似较大动物疫情的,应立即按要求采集病料样品送省动物疫病预防与控制机构实验室确诊,并按规定逐级上报。省动物疫病预防与控制机构不能确诊的,以及按照规定应由国家参考实验室检测确定的,及时送国家参考实验室确诊。
5.4报告内容
疫情发生时间、地点;染疫或疑似染疫动物种类和数量、同群动物数量、免疫情况、死亡数量、临床症状、诊断情况;流行病学和疫源追踪情况;已采取的控制措施;是否有人员感染;疫情报告的单位、负责人、报告人及联系方式等。
6应急响应和终止
6.1应急响应的原则
发生突发重大动物疫情时,事发地区县政府、市政府及其有关部门按照分级响应的原则启动应急响应。同时,遵循突发重大动物疫情发生发展的客观规律,结合实际情况和预防控制工作需要,及时调整预警和响应级别。根据不同动物疫病的性质和特点,注重分析疫情发展趋势,对势态和影响不断扩大的疫情,应及时升级预警和响应级别;对范围局限、不可能进一步扩散的疫情,应相应降低响应级别,及时撤销预警。
突发重大动物疫情应急处置要采取边调查、边处理、边核实的方式,有效控制疫情发展。
未发生突发重大动物疫情的区县,畜牧兽医主管部门接到疫情通报后,应组织做好人员、物资等应急准备工作,采取必要的预防控制措施,防止突发重大动物疫情在本行政区域内发生,并服从市畜牧兽医主管部门的统一指挥,支援突发重大动物疫情发生地的应急处置工作。
6.2应急响应
6.2.1特别重大突发动物疫情(I级)、重大突发动物疫情(II级)应急响应。确认我市发生特别重大和重大突发动物疫情后,市畜牧兽医部门应及时向市政府提出启动应急响应建议,并由市政府提请省防控重大动物疫病指挥部批准启动。
(1)县级以上政府。
①组织协调有关部门参与较大突发动物疫情处置。
②根据特别重大和重大突发动物疫情处置需要,调集本行政区域内各类人员、物资、交通工具和相关设施、设备参加应急处置工作。
③发布封锁令,对疫区实施封锁。封锁疫区涉及跨市的,以及封锁疫区导致中断干线交通的,由市政府及时提请省政府决定。
④在本行政区域内采取限制或者停止动物及动物产品交易、扑杀染疫或相关动物,临时征用房屋、场所、交通工具,封闭被动物疫病病原体污染的公共饮用水源等紧急措施。
⑤组织协调畜牧、铁路、交通运输、民航等部门依法在交通站点设置临时性的动物卫生监督检查站,对进出疫区、进出境的交通工具进行检查和消毒。
⑥按规定做好信息发布工作,信息发布要做到及时主动,准确把握,规范有序,注重社会效果。
⑦组织镇(街道)、村委会(社区居委会)开展群防群控。
⑧组织有关部门保障商品供应,平抑物价,严厉打击造谣传谣、制假售假等违法犯罪和扰乱社会治安的行为,维护社会稳定。
(2)畜牧兽医主管部门
①立即向市政府和省畜牧兽医局报告疫情,并向市政府提出启动应急预案的建议。
②组织动物卫生监督机构和动物疫病预防控制机构开展特别重大和重大突发动物疫情的调查与处理;划定疫点、疫区、受威胁区。
③组织突发重大动物疫情专家委员会对特别重大突发动物疫情进行评估,提出启动突发重大动物疫情应急响应。
④根据需要组织开展紧急免疫和预防用药。
⑤各级畜牧兽医主管部门对本行政区域内应急处理工作加强督导和检查。
⑥对新发现的动物疫病,及时按照国家规定开展有关技术标准和规范的培训工作。
⑦有针对性开展动物防疫知识宣教,提高群众防控意识和自我防护能力。
⑧组织专家对特别重大突发动物疫情的处理情况进行综合评估,包括疫情、现场调查情况、疫源追踪情况以及对扑杀动物、无害化处理、消毒、紧急免疫等措施的效果评价。
(3)动物疫病预防控制机构。
①各级动物疫病预防控制机构做好特别重大突发动物疫情的信息收集、报告与分析工作。
②组织动物疫病诊断和流行病学调查,向畜牧兽医主管部门报告,提出并实施有针对性的防控措施。
③按规定采集病料,送省级实验室或国家参考实验室确诊。
④负责特别重大突发动物疫情应急处置人员的技术培训。
(4)动物卫生监督机构。
①组织对易感动物进行紧急免疫和预防用药。
②组织对疫区内染疫动物及其同群动物进行扑杀,指导做好动物尸体、粪污等的无害化处理,指导开展疫点及其周边环境的消毒灭源工作。
③指导做好疫区临时性动物卫生监督检查站的监督检查工作和防疫消毒。
(5)海关。
①境外发生重大动物疫情时,会同有关部门停止从疫区国家或地区输入相关动物及其产品;加强对来自疫区运输工具的检疫和防疫消毒;参与打击非法走私进境动物或动物产品等违法活动。
②境内发生特别重大突发动物疫情时,加强出口货物的查验,会同有关部门停止疫区和受威胁区的相关动物及其产品的出口;暂停使用位于疫区内的依法设立的进出境相关动物临时隔离检疫场。
③在检疫工作中发现特别重大动物疫情或者疑似特别重大动物疫情时,立即向当地畜牧兽医主管部门报告,并协助当地动物卫生监督机构采取区域封锁、动物扑杀和消毒等措施,做好疫情控制和扑灭工作。
6.2.2较大突发动物疫情(III级)应急响应。确认我市较大突发动物疫情发生后,市畜牧兽医部门应及时向市政府提出启动本级应急预案建议,并采取相应综合措施。
(1)市政府。市政府根据市畜牧兽医部门建议,启动应急预案,统一领导和指挥我市行政区域内的突发重大动物疫情应急处置工作。组织有关部门和人员参与扑疫;紧急调集各种应急物资、交通工具和相关设施设备;发布和督导发布封锁令,对疫区实施封锁;依法设置临时动物卫生监督检查站查堵疫源;限制或停止动物及动物产品交易、扑杀染疫或相关动物;封锁被动物疫源污染的公共饮用水资源等;按规定监督做好信息发布工作;组织区县、镇(街道)、村委会(社区居委会)开展群防群控;组织有关部门保障商品供应,平抑物价,维护社会稳定。
(2)市畜牧兽医局。较大突发动物疫情确认后,立即向市政府和省畜牧兽医部门报告疫情,并向市政府提出启动应急预案的建议。同时,迅速组织有关单位开展疫情应急处置工作。组织开展较大突发动物疫情的调查与处理;划定疫点、疫区、受威胁区;对较大突发动物疫情应急处置进行评估;对区县应急处置工作实施监督检查;开展有关技术培训工作;有针对性开展动物防疫知识宣教,提高群众防控意识和自我防护能力。加强对区县畜牧兽医主管部门应急处置较大突发动物疫情的督导,根据需要组织有关专家协助实施应急处置,并及时向有关市通报情况。必要时,建议市政府协调有关部门给予必要技术和物资支持。
(3)区县政府。疫情发生地区县人民政府根据本级畜牧兽医主管部门的建议,启动应急响应。在市政府及市防控重大动物疫病指挥部的统一领导下,组织有关部门开展疫情应急处置工作,落实有关防控措施,具体组织实施突发重大动物疫情应急处置工作。区县畜牧兽医主管部门对较大突发动物疫情进行确认,并按照规定向本级政府和市畜牧兽医部门报告。
6.2.3一般突发动物疫情(IV级)应急响应。区县政府根据本级畜牧兽医主管部门建议,启动应急预案,组织有关部门开展应急处置工作。
区县防控重大动物疫病指挥部组织区县畜牧兽医、卫生应急等专业队伍开展疫情应急处置工作,并按规定向本级政府和市畜牧兽医主管部门报告。
区县畜牧兽医主管部门对一般突发动物疫情确认后,立即向本级政府和市畜牧兽医部门报告,并向本级政府提出启动应急预案的建议。
市畜牧兽医部门应组织专家对疫情应急处置进行技术指导。
6.2.4非突发重大动物疫情发生地区的应急响应。应根据发生疫情地区的疫情性质、特点、发生区域和发展趋势,分析本行政区域受波及的可能性和程度,重点做好以下工作:
(1)密切保持与疫情发生地的联系,及时获取相关信息。
(2)组织做好本区域应急处置所需人员、物资准备。
(3)开展对养殖、运输、屠宰和市场环节的动物疫情监测和防控工作,防止疫病发生、传入和扩散。
(4)开展动物防疫知识宣传,提高公众防护能力。
(5)按规定做好公路、铁路、航空、港口、水运交通的检疫监督工作。
6.3应急响应的终止
突发重大动物疫情应急响应的终止需符合以下条件:疫区内所有动物及其产品按规定处理后,经过该疫病后至少一个最长潜伏期无新的病例出现。
特别重大突发动物疫情,逐级报请农业农村部对疫情控制情况进行评估,提出终止应急措施的建议,报国务院或全国防控重大动物疫病指挥部批准宣布。
重大突发动物疫情,逐级报请省畜牧兽医部门对疫情控制情况进行评估,提出终止应急措施的建议,报省政府或省防控重大动物疫病指挥部批准宣布,并向农业农村部报告。
较大突发动物疫情,由市畜牧兽医部门对疫情控制情况进行评估,提出终止应急措施建议,报市政府或市防控重大动物疫病指挥部批准后宣布,并向省畜牧兽医部门报告。
一般突发动物疫情,由区县畜牧兽医主管部门对疫情控制情况进行评估,提出终止应急措施的建议,报请区县政府或区县防控重大动物疫病指挥部批准后宣布,并向市政府和省、市畜牧兽医部门报告。
市畜牧兽医部门可根据区县畜牧兽医主管部门的请求,及时组织专家对突发重大动物疫情应急措施终止的评估提供技术指导和支持。
7善后处理
7.1灾害补偿
按照重大动物疫情灾害补偿规定,确定数额等级标准,按程序进行补偿。补偿对象是为扑灭或防止重大动物疫病传播,其牲畜或财产受损失的单位和个人;补偿标准按照国家、省、市有关规定执行。具体工作由市财政局会同市畜牧兽医局负责。
7.2抚恤和补助
各级政府组织有关部门对因参与应急处置工作致病、致残、死亡人员,按照国家有关规定,给予相应补助和抚恤。
7.3恢复生产
突发重大动物疫情扑灭后,取消贸易限制及流通控制等限制性措施。根据各种重大动物疫病的特点,对疫点和疫区进行持续监测,符合要求的,方可重新引进动物,恢复畜牧业生产。
7.4社会救助
发生重大动物疫情后,市、县两级民政部门应按照《中华人民共和国公益事业捐赠法》《救灾捐赠管理办法》及国家、省、市有关政策规定,做好社会各界向疫区提供救援物资及资金的接收、分配、使用工作,并加强监督管理。
7.5总结评估
突发重大动物疫情扑灭后,市及区县畜牧兽医主管部门应在本级政府领导下,组织有关人员对突发重大动物疫情处置情况进行评估。评估内容应包括:疫情基本情况、疫情发生经过、现场调查及实验室检测的结果;疫情发生的主要原因分析、结论;疫情处置经过、采取的防治措施及效果;应急过程中存在问题与困难,以及针对本次疫情暴发流行原因、防治工作中存在的问题与困难等,提出改进建议和应对措施。
评估报告报送本级政府,同时抄送上级畜牧兽医主管部门。
8信息发布和新闻报道
8.1原则
对动物疫情的信息发布和新闻报道依法进行管理。引导广大群众在充分了解动物疫情危害性的基础上,主动配合政府做好动物疫情防控工作。通过正确舆论导向,消除人民群众恐慌心理,积极维护社会稳定。
8.2管理
动物疫情的新闻报道工作,按照国家有关规定,由市防控重大动物疫病指挥部办公室会同市宣传部门管理。信息发布形式按照我市突发事件新闻发布有关规定执行。
9应急保障
市、区县政府及农业、畜牧兽医、卫生计生、财政、城乡交通运输、公安、食品药品监管、工商、质监等部门按照职责分工,做好突发重大动物疫情处置的应急保障工作。
9.1应急队伍保障
市、区县政府应建立突发重大动物疫情应急处置预备队伍,具体实施扑杀、消毒、无害化处理等疫情处置工作。
市级成立不少于40人的预备队伍。人员由畜牧兽医、卫生计生、公安等部门人员组成,且相对固定。其中,畜牧兽医部门20人,卫生计生、公安、食品药品监管等部门不少于5人。区县级预备队伍人员及规模可视情自行确定。
9.2经费保障
市、区县财政部门按照分级负担的原则,为突发重大动物疫病防治工作提供合理充足的资金保障。
每年用于紧急防疫的物资储备、扑杀病畜补贴和疫情处理、疫情监测所需经费,由市、区县财政予以保障。具体经费补助标准和管理办法由畜牧兽医主管部门会同财政部门共同制定。如发生不可预测的重大疫情,实际资金需求与预算安排有差距的,市、区县级财政部门应予以追加,以保证支出需要。
市、区县财政在保证防疫经费及时、足额到位的同时,应对防疫经费使用加强监督管理。
9.3物资保障
市、区县两级畜牧兽医主管部门应按计划建立紧急防疫物资储备库,储备足够的药品、疫苗、诊断试剂、器械、防护用品、交通及通信工具等。
储备物资应根据动物养殖量和疫病控制情况,进行合理计划。主要包括:诊断试剂、兽用生物制品、消毒设备、防护用品、运输工具、通信工具、扑杀器械及其他用品。
9.4医疗卫生保障
卫生计生部门负责对涉及重大动物疫病(人畜共患病)的人群实施监测,做好有关预防、控制和医疗救治保障工作。市、区县两级畜牧兽医主管部门在做好疫情处理的同时,应及时通报疫情,积极配合卫生计生部门开展工作。
9.5交通运输保障
城乡交通运输部门协调做好紧急防疫物资的调运。
9.6治安保障
公安部门协助做好疫区封锁和强制扑杀工作,做好疫区安全保卫和社会治安管理。
9.7参与处置人员的安全防护
为确保参与疫情应急处置人员的安全,针对不同的重大动物疫病,特别是一些重大人畜共患病,指导应急处置人员采取特殊的防护措施(穿戴防护服、接种相应的疫苗、定期进行血清学监测等)。
9.8通信与信息保障
市、区县两级防控重大动物疫病指挥部应建立重大动物疫病防控指挥信息平台,并将车载电台、对讲机等通讯工具纳入紧急防疫物资储备范畴,按规定做好储备保养工作,确保通信畅通。
通信管理部门应根据国家有关规定协调相关单位对紧急情况下的电话、电报、传真等予以保障,无线电管理部门做好相关无线电频率储备。
9.9科技保障
建立重大动物疫病防控专家组。市、区县防控重大动物疫病指挥部办公室专家组由部门技术人员、动物疫病防治专家、流行病学专家、野生动物专家、动物福利专家、经济学家、风险评估专家、法律专家组成,负责疫病防控策略和方法的咨询,参与防控技术方案的策划、制定和执行。
10监督管理
10.1预案演练
市、区县防控重大动物疫病指挥部办公室定期组织动物疫情应急演练,检验预备队的快速反应能力,提高各部门之间协调配合和现场处置能力,确保各部门在紧急状态下有效沟通和统一行动,实现对重大动物疫病应急处置的规范化、程序化。
10.2宣传和培训
10.2.1宣传。区县政府应组织有关部门利用广播、影视、报刊、互联网、手册等多种形式,对社会公众广泛开展突发重大动物疫情应急知识普及教育,并充分发挥有关社会团体在普及动物防疫应急知识、科普知识方面的作用,指导群众以科学的行为和方式对待突发重大动物疫情。
10.2.2预备队培训。预备队组建后,市、区县防控重大动物疫病指挥部对预备队人员进行系统培训。培训内容包括:动物疫病的预防、控制和扑灭知识(包括免疫、流行病学调查、诊断、病料采集与送检、消毒、隔离、封锁、检疫、扑杀及无害化处理等措施);动物防疫法律、法规;个人防护知识;治安与环境保护;工作协调配合有关要求等。
10.2.3在未发生突发重大动物疫情状态下,市、区县防控重大动物疫病指挥部办公室每年对预备队举行1次演练或培训,不断提升应急处置工作能力。
11附则
11.1名词术语和缩写语的定义与说明
重大动物疫情:是指陆生、水生动物突然发生重大疫病,且迅速传播,导致动物发病率或者死亡率高,给养殖业生产安全造成严重危害,以及可能对人民群众身体健康与生命安全造成危害,对经济社会具有重要影响。
暴发:是指一定区域短时间内发生波及范围广的疫情且出现大量患病动物或死亡病例,其发病率远远超过常年的发病水平。
疫点:患病动物所在的地点划定为疫点。疫点一般是指患病畜禽所在的畜禽养殖场(村)或其他有关屠宰、经营单位。
疫区:以疫点为中心的一定范围内的区域划定为疫区。疫区划分时,应注意考虑当地的饲养环境、天然屏障(如河流、山脉和交通)等因素。
受威胁区:疫区外一定范围内的区域划定为受威胁区。
本预案有关数量的表述中:“以上”含本数,“以下”不含本数。
11.2预案管理与更新
本预案应定期评审,并根据突发重大动物疫情形势变化和实施中发现的问题及时进行修订。各区县及有关部门制定的重大动物疫情应急预案及时报市畜牧兽医部门备案。
11.3预案解释部门
本预案由市畜牧兽医局负责解释。
11.4预案实施时间
本预案自印发之日起实施。
济南市重污染天气应急预案
【作废说明:根据《济南市人民政府办公厅关于印发济南市突发地质灾害应急预案等11个应急预案》(济政办函〔2019〕14号),该预案于2019年11月12日废止。】
目录
1总则
1.1编制目的
1.2编制依据
1.3适用范围
1.4预案体系
1.5工作原则
2组织领导
2.1组织机构
2.2机构职责
3预报预警
3.1预警分级
3.2监测预报
3.3预警发布和解除
4应急响应
4.1响应分级
4.2响应程序
4.3响应要求
4.4响应措施
4.5分级响应
4.6应急措施的执行与监督
4.7响应终止
4.8评估和修订
5应急保障
5.1通信、信息及交通保障
5.2监测与预警能力保障
5.3技术保障
6信息公开
6.1预案发布与备案
6.2预警信息公开
7应急培训
8应急演练
9应急宣传教育
10监督问责
11附则1总则
1.1编制目的
有效应对重污染天气,保障人民群众身体健康。
1.2编制依据
依据《中华人民共和国环境保护法》、《中华人民共和国大气污染防治法》、《中华人民共和国突发事件应对法》、《环境空气质量标准》(GB3095-2012)、《环境空气质量指数(AQI)技术规定(试行)》(HJ633-2012)、《城市大气重污染应急预案编制指南》(环办函〔2013〕504号)、《重污染天气预警分级标准和应急减排措施修订工作方案》(环大气〔2017〕86号)、《山东省重污染天气应急预案修订指导意见》(鲁重污染天气应急办〔2018〕2号)、《山东省重污染天气应急预案》(鲁政办字〔2017〕198号)、《济南市大气污染防治条例》、《济南市突发事件总体应急预案》(济政发〔2016〕13号)等规定,制定本预案。
1.3适用范围
适用于我市行政区域内出现重污染天气时的应急工作。
本预案所指重污染天气,是指根据《环境空气质量指数(AQI)技术规定(试行)》(HJ633—2012),环境空气质量指数(AQI)大于200,即空气环境质量达到5级(重度污染)及以上污染程度的大气污染。
因沙尘造成的重污染天气,参照应对沙尘天气相关规定执行,不适用本预案。
1.4预案体系
市重污染天气应急预案体系包括本预案、各区县重污染天气应急预案体系、市有关部门重污染天气应急响应专项实施方案、相关企事业单位的重污染天气应急响应减排操作方案。
各区县重污染天气应急预案体系应当包括各区县重污染天气应急预案、各区县有关部门重污染天气应急响应专项实施方案以及辖区内列入限产、停产、轮产、错峰生产和错峰运输企业编制的重污染天气应急响应减排操作方案。
1.5工作原则
坚持以人民为中心,统筹兼顾,积极预防;属地负责,部门联动;积极应对,区域联动;信息公开,社会参与的原则。
2组织领导
2.1组织机构
市政府成立市重污染天气应急工作指挥部(以下简称市指挥部),总指挥由分管环保工作的副市长担任,副总指挥由市政府分管环保工作的副秘书长和市环保局局长担任。成员由市委宣传部、市经济和信息化委、教育局、公安局、国土资源局、城乡建设委、城管局(城管执法局)、环保局、城乡交通运输委、城乡水务局、农业局、林业和城乡绿化局、卫生计生委、住房保障管理局(城市更新局)、气象局、国网济南供电公司及各区县政府(代管镇、街道的功能区管理机构,下同)相关负责人组成。
市指挥部办公室设在市环保局,市环保局局长兼任办公室主任。市指挥部下设预报预警组、专家咨询组。
2.2机构职责
市指挥部承担全市重污染天气应急领导工作,修订和完善市级重污染天气应急预案,负责应急处置重大事项决策,预警发布与解除,应急响应启动和终止,督促指导各区县政府、市有关部门的应急管理、应急响应、信息公开、应急保障、应急培训、应急演练、监督问责等工作。
市指挥部办公室负责协调各成员单位建立重污染天气应急工作联动机制,制定辖区预案和部门应急响应专项实施方案;根据空气质量变化趋势和预报预警信息及建议,向市指挥部提出发布预警及启动应急响应建议,并组织实施;负责解除预警及终止应急响应;协调相关部门接受媒体采访,提供新闻稿件;向省重污染天气应急工作小组办公室报告有关情况;承担市指挥部日常协调、管理等工作。
预报预警组由市环保、气象部门组成,负责根据空气质量和气象观测数据,对全市大气环境质量进行监测预报,确定重污染天气预报预警信息和建议,及时报送市指挥部办公室。
专家咨询组由市环保、气象部门聘请相关专家组成,负责重污染天气发生时提供相关技术支持和对策建议。
市指挥部各成员单位职责分工详见附件1。
3预报预警
3.1预警分级
预警统一以空气质量指数(AQI)日均值为指标,按连续24小时(可以跨自然日)均值计算,以AQI>200持续天数作为各级别预警启动的基本条件。AQI采用我市省控(含)以上环境空气监测点位监测结果。重污染天气预警等级由低到高依次为黄色预警(Ⅲ级)、橙色预警(Ⅱ级)、红色预警(Ⅰ级)。
黄色预警(Ⅲ级):预测AQI日均值>200将持续2天(48小时)及以上,且未达到高级别预警条件;
橙色预警(Ⅱ级):预测AQI日均值>200将持续3天(72小时)及以上,且未达到高级别预警条件;
红色预警(Ⅰ级):预测AQI日均值>200将持续4天(96小时)及以上,且预测AQI日均值>300将持续2天(48小时)及以上;或预测AQI日均值达到500。
3.2监测预报
市环保、气象部门负责整合空气质量和气象监测资源,完善重污染天气监测预报平台。市环保部门负责环境空气质量监测;市气象部门负责气象状况观测。市环保、气象部门充分共享信息资源,联合组织开展城市环境空气质量预报工作,对未来3天城市环境空气质量进行预报,对未来5天环境空气质量变化趋势进行预测。
完善重污染天气联合会商机制。市环保、气象部门开展重污染天气预报会商,会商后联合发布城市环境空气质量预报。当预测AQI日均值>200持续1天时,随空气质量预报信息发布健康防护提示性信息。可能出现长时间、大范围重污染天气时,根据上级预警提示,结合我市实际确定预警级别。发生重污染天气时,适当增加环境空气质量联合预报频率,必要时邀请专家组参与会商。
3.3预警发布和解除
3.3.1预警发布。当预测未来空气质量可能达到相应级别预警启动条件时,提前24小时以上发布预警信息。当监测AQI达到重度及以上污染级别,通过会商达到预警条件时,立即发布相应级别的预警。
市级预警。市环境监测中心站与市气象台每日定时进行联合会商,对空气质量进行监测预报。预测未来将出现重污染天气并达到预警条件时,市环境监测中心站须以电子邮件和书面形式将预警信息报送市指挥部办公室。经市指挥部批准,市指挥部办公室协调有关部门统一发布预警,并报省重污染天气应急工作小组(以下简称省应急工作小组)备案。
区域预警和应急联动。以京津冀及周边地区区域内城市平均AQI作为启动指标,以黄色、橙色、红色预警启动限值作为启动条件,当达到区域应急联动启动条件时,按照生态环境部和省重污染天气应急领导小组通报的预警提示信息,及时组织开展区域应急联动,发布相应等级的预警,启动应急响应,采取应急减排措施。
黄色、橙色预警发布由市指挥部总指挥批准;红色预警发布由市长批准,或市长授权市指挥部总指挥批准。
3.3.2预警解除与调整。当空气质量改善到相应级别预警启动标准以下,且预测将持续36小时以上时,市环境监测中心站与市气象台提出降低预警级别或解除预警建议。市指挥部办公室根据降低预警级别或解除预警建议发布降低预警级别或预警解除指令,预警解除时不再另行报批。
当预测发生前后两次重污染过程,但间隔时间未达到解除预警条件时,应按一次重污染过程从严启动预警。当预测空气质量达到更高级别预警条件时,应提前升级预警并发布信息。
4应急响应
4.1响应分级
对应预警等级,实行3级响应。
1.当发布黄色预警(Ⅲ级)时,启动Ⅲ级响应。
2.当发布橙色预警(Ⅱ级)时,启动Ⅱ级响应。
3.当发布红色预警(I级)时,启动I级响应。
4.2响应程序
重污染天气预警信息发布后,市指挥部按照本预案及时启动应急响应,并由市指挥部办公室通过市政府门户网站发布应急响应通告,市委宣传部门组织新闻媒体对应急响应通告进行宣传发布。在启动I级应急响应时,市经济和信息化部门负责组织通信运营企业通过手机短信及时向公众发布应急响应信息。
应急响应通告发布后,市指挥部办公室立即向市指挥部成员单位发出通知。各成员单位按照职责分工、辖区预案及部门应急响应专项实施方案迅速采取与预警级别相对应的应急措施。
4.3响应要求
启动重污染天气应急响应期间,全社会二氧化硫(SO2)、氮氧化物(NOx)、颗粒物(PM)等主要污染物在黄色、橙色和红色预警级别的减排比例应分别达到10%、20%、30%以上,挥发性有机物(VOCs)减排比例分别达到10%、15%和20%以上。根据辖区内污染排放构成,可内部调整SO2和NOx的减排比例,但二者减排比例之和不应低于上述总体要求。
4.4响应措施
4.4.1工业企业应急减排。根据源解析结果和污染物排放构成选取应急管控重点对象,实行差别化的应急减排限停产措施,严禁“一刀切”。优先管控污染排放较大的行业;同行业内企业根据污染物排放绩效水平进行排序并分类管控,优先采取行业内不同企业轮流停产、企业内生产线轮换停产等方式;企业优先选取污染物排放量较大且能够快速安全减排的工艺环节;优先对城市建成区内的高污染企业、使用高污染燃料的企业等采取停产、限产措施。石化、玻璃等因生产工艺无法快速实现停限产的行业,采取减少装卸和运输量等措施实现减排,并在执行现有污染物排放标准基础上,参照各级别预警的污染物减排比例,采取加严排放限值、限定产量或投料量的方式实现污染减排,通过在线监控实施监管。由于生产工艺原因不能停产的企业采用降低生产负荷、提高治污效率等方式实施应急减排。对实施民生供暖的企业采取应急管控措施时,在保障供暖安全的前提下,以热定产。对涉及民生的其他行业企业,在确保民生不受影响的情况下,要做到应急减排最大化。对量大面广的产业聚集地,按片划分,采取区域性轮流停产措施。
纳入重污染天气应急预案减排措施清单的工业企业要制定“一企一策”应急响应减排操作方案,方案包含企业基本情况、主要生产工艺流程、主要涉气产污环节及污染物排放情况,并载明不同预警等级下的应急减排措施,明确具体的停产生产线及工艺环节,给出各类减排措施的关键性指标(如天然气用量、用电量等)。对于采取提高治污效率降低污染物排放的企业或工艺环节,要载明执行的污染物排放标准以及不同预警级别下的排放限值。应制定企业操作方案“一企一策”公示牌,安装在厂区入口等显要位置。
建立绿色环保企业清单制度。由各区县政府根据辖区内企业污染物排放水平提报绿色环保企业候选名单,经市政府批准认定后,纳入我市绿色环保企业清单。纳入绿色环保企业清单的工业企业重污染天气应急响应期间可不采取应急减排措施。
4.4.2坚持应急减排与错峰生产相结合。钢铁、建材、铸造、炭素、化工等实施秋冬季错峰生产的行业企业,在错峰生产期内的重污染天气应急响应期间,可不再采取其他临时性应急减排措施。错峰生产豁免企业在重污染天气应急响应期间,原则上应当根据不同预警级别采取相应应急减排措施,并在重污染天气应急预案减排措施清单中予以明确。
4.4.3坚持应急减排与错峰运输相结合。钢铁、建材、电力、炭素、化工、矿山等实施秋冬季错峰运输的重点用车企业,在制定错峰运输方案时,要明确重污染天气应急响应操作措施,在橙色及以上重污染天气应急响应期间,原则上不允许重型载货车进出厂区(保证安全生产运行、运输民生保障物资或特殊需求产品,以及为外贸货物、进出境旅客提供港口集疏运服务的达到国Ⅴ及以上排放标准的车辆和新能源车辆除外)。实施秋冬季错峰运输的重点用车企业在重污染天气预警期间,应当及时做好储备原辅材料和产品运输等相关贮备措施,并在车辆出入口安装视频监控系统,保留监控记录3个月以上,重污染天气应急响应期间每日登记所有重型载货车进出情况,将视频资料和进出车辆号牌等数据资料保留备查。
4.4.4重点治堵工程应急响应。由城乡建设、城乡交通运输等部门提出并经市指挥部认定的重点治堵工程,按照“一工程一方案”要求,由建设单位编制重污染天气扬尘污染防治应急响应实施方案。方案经城乡建设、城乡交通运输等部门审核后报市指挥部办公室备案。城乡建设、城乡交通运输等部门要按照职责分工,做好督促落实工作。
4.5分级响应
4.5.1Ⅲ级响应措施。Ⅲ级响应时,应当至少采取以下措施:
1.强制性减排措施。
(1)加强城市道路和公路保洁,非冰冻期适当增加道路保洁洒水降尘作业频次和范围。
(2)严格施工工地、道路扬尘和堆场扬尘监督管理;强化各类施工工地、裸露地面、物料堆场扬尘控制措施,适当增加洒水降尘频次,减少物料堆场装卸量;停止拆除工程施工作业;停止土石方施工作业(含爆破、基坑(槽)开挖及回填、道路刨掘等);停止水泥、砂石、渣土等易飞扬细颗粒材料和易扬尘垃圾清扫、归方码垛及装卸作业;停止切割、喷涂、粉刷、搅拌等室内外作业(应急、抢险、救灾和生产工艺要求不能立即间断的施工作业除外,地下工程除外)。
(3)绕城高速公路以内及各区县建成区禁行渣土砂石运输车。
(4)涉及大宗物料运输的重点工业企业按照我市重污染天气错峰运输方案要求实施错峰运输。
(5)非煤矿山露天开采、矿石破碎企业(设施)停止作业。
(6)纳入重污染天气应急预案减排措施清单的工业企业严格按照“一企一策”方案执行黄色预警应急减排措施。
2.建议性污染减排措施。倡导公众绿色出行。尽量骑乘自行车、乘坐公共交通工具或电动汽车等方式出行。倡导公众绿色消费,单位和公众尽量减少含挥发性有机物的涂料、油漆、溶剂等原材料及产品的使用。
3.健康防护措施。
(1)儿童、老年人和呼吸道、心脑血管病及其他慢性疾病患者尽量留在室内,避免户外活动。
(2)一般人群减少或避免户外活动;室外工作、执勤、作业、活动等人员采取必要防护措施。
(3)市、区县教育主管部门组织中小学、幼儿园停止室外课程及活动。
(4)医疗卫生机构加强对呼吸类疾病患者的就医指导和诊疗保障。
4.5.2Ⅱ级响应措施。Ⅱ级响应时,在实施Ⅲ级响应措施的基础上,至少增加以下措施:
1.强制性减排措施。
(1)停止建筑、市政、道路、水务、园林绿化等建设工程易产生扬尘污染的室内外施工作业(应急、抢险、救灾和生产工艺要求不能立即间断的施工作业除外,地下工程除外)。
(2)绕城高速公路以内及各区县建成区全面限行达不到国Ⅳ排放标准的重型柴油营运货车、三轮汽车和低速货车(民生保障车辆和正在执行紧急公务的军车、警车、消防车、救护车、工程及电力抢险等车辆除外)。
(3)绕城高速公路以内及各区县建成区,以柴油为燃料的工程施工机械(包括但不限于装载机、推土机、压路机、沥青摊铺机、非公路用卡车、挖掘机、开槽机、桩工机械、起重机、发电机等)停止使用。
(4)纳入重污染天气应急预案减排措施清单的工业企业严格按照“一企一策”方案执行橙色预警应急减排措施。
2.建议性污染减排措施。倡导企事业单位在应急响应期间采取调休、错峰上下班、远程办公等弹性工作制。
3.健康防护措施。停止举办大型群众性户外活动。
4.5.3Ⅰ级响应措施。Ⅰ级响应时,在实施Ⅱ级响应措施的基础上,至少增加以下措施:
1.强制性减排措施。
(1)停止所有建筑、市政、道路、水务、园林绿化等工程的施工现场作业(应急、抢险、救灾和生产工艺要求不能立即间断的施工作业、地下工程除外,市指挥部确定的市重点工程及民生工程按照“一工程一方案”要求施工)。
(2)纳入重污染天气应急预案减排措施清单的工业企业严格按照“一企一策”方案执行红色预警应急减排措施。
(3)增加公共交通运力,延长公交车运行时间。
2.健康防护措施。在市、区县教育主管部门指导下,有条件的中小学、幼儿园可采取停课措施。
4.6应急措施的执行与监督
市指挥部办公室负责组建督查组,主要负责对市指挥部成员单位应对重污染天气的履职情况进行监督检查,通报、曝光未能有效应对重污染天气的单位及责任人,情节严重的,移送纪检监察部门依法依纪追究责任。
市指挥部各相关成员单位也要组建督查组,分别督导检查本辖区和相关行业领域的应急措施落实情况。
重污染天气应急工作实行各级各单位行政一把手负责制和责任追究制。各项措施要责任到人,对于涉及企业、工地、车辆的应急措施,要明确具体监管责任单位、监管责任领导和监管责任人,确保相关应急措施落实到位。
4.7响应终止
重污染天气预警解除后,市指挥部办公室依据本预案及时终止应急响应,并通知市指挥部成员单位。
4.8评估和修订
市指挥部各成员单位要在应急响应终止3个工作日内,对每次重污染天气应急响应情况进行总结评估,并将总结评估报告报送市指挥部办公室。市指挥部办公室对全市应急响应情况进行总结评估,并将总结评估报告报送市指挥部及省应急工作小组。总结评估报告应包括应急响应采取的措施、取得的成效、发现的问题及改进措施等。
根据生态环境部对本应急预案评估情况和有关要求,及时修订完善应急预案。根据我市产业结构、能源结构调整、大气污染治理工作进展情况和上级有关要求,及时对应急预案减排措施项目清单进行更新、完善和修订,应急预案减排措施项目清单修订工作于每年9月中旬之前完成,并按程序报生态环境部备案。
市指挥部各成员单位要依据市重污染天气应急预案,根据重污染天气应急响应情况和有关要求,及时组织对本辖区重污染天气应急预案、本部门重污染天气应急响应专项实施方案进行修订。建立重污染天气应急响应启动台账管理和备案督查制度,对重污染天气应急响应启动情况进行督查,确保各项应急措施落实到位,有效发挥应急工作“削峰降频”作用,切实减少重污染天气影响。
5应急保障
5.1通信、信息及交通保障
市指挥部各成员单位之间应保持应急信息快速传输;市环保、气象部门要建立信息共享网络,保证数据快速、及时传递;建立应急组织机构通讯录;按照我市公务用车制度改革方案要求,切实做好重污染天气应急状态下的公务用车保障工作。
5.2监测与预警能力保障
市环保局负责按照国家要求建立健全全市空气质量自动监测网,完善空气质量信息发布平台,与市气象局联合开展环境空气质量预报预警,提高预测预警能力。
5.3技术保障
健全重污染天气监测预警专家咨询和会商机制,为重污染天气事件应急处置及善后工作提供科学技术支持,为各级决策提供科学依据。
6信息公开
6.1预案发布与备案
对应急预案进行修订或对应急预案减排措施项目清单进行调整的,市、区县政府应及时公布最新应急预案、应急减排企业名单和减排措施等。对专项实施方案进行修订的,相关部门应及时公布本部门专项实施方案。应急预案和专项实施方案要在印发后20个工作日内报送市指挥部备案。
6.2预警信息公开
6.2.1公开内容。预警期间信息公开内容包括环境空气质量监测数据、重污染天气可能持续的时间、污染程度、潜在危害及防范建议、应急工作进展情况等。
6.2.2公开形式。通过报纸、广播、电视、网络、政务新媒体、移动通讯等载体,以信息发布、科普宣传、情况通报、专家访谈等形式向社会公布。
6.2.3公开时间。重污染天气应急响应期间,适时公开环境空气质量状况、应急工作进展情况等信息,通过各类媒体平台及时发布。
6.2.4组织实施。市指挥部办公室负责协调重污染天气应急信息公开工作,各级宣传部门负责组织新闻宣传和舆情引导。
7应急培训
市、区县政府负责建立健全重污染天气应急预案培训制度,根据应急预案职责分工,制定培训计划。市指挥部成员单位应对各自职责落实和监管方式进行培训,确保应急期间监督执法到位;相关企事业单位对各自所需实施的应急措施进行技术培训,确保各项应急措施安全、有效、全面落实。
8应急演练
市、区县政府应定期组织预案演练,明确演练目的、方式、参与人员、内容、规则以及场景等,重点检验重污染天气预警信息发布、应急响应措施落实、监督检查执行等情况,演练后要及时进行总结评估,提出改进建议,完善应急措施和机制。
9应急宣传教育
市、区县宣传部门负责预警条件下的应急宣传,组织相关单位及媒体依据应急预案,全面宣传重污染天气预警信息和应急响应措施,密切关注舆论动态,及时正面引导舆论,回应社会关切,动员社会参与,为重污染天气应急响应工作营造良好舆论氛围。
10监督问责
各区县政府应健全重污染天气应急预案体系,区县重污染天气应急预案体系和各部门专项实施方案中要逐级细化各项措施,落实到具体单位和事项,加大对重污染天气应急期间工业源、移动源和扬尘源等减排措施的监管力度。对市指挥部成员单位应对重污染天气的履职情况加强监督,因工作不力、效率低下、履职缺位或慢作为不作为等导致未能有效应对重污染天气的,依法依纪严肃追究责任。
相关职能部门应对企事业单位应急措施落实情况加大监督检查力度,对应急响应期间偷排偷放、屡查屡犯的企业,依法责令其停止生产,除予以经济处罚外,还要依法追究法律责任。
11附则
根据国家、省重污染天气应急工作部署要求和本预案实施过程中发现的问题等情况,市指挥部办公室负责对本预案适时进行修订和完善,并经市政府批准后执行。
本预案自印发之日起施行。
附件:1.市指挥部成员单位职责分工表
2.市重污染天气应急预案体系图
附件1
附件2
济南市粮食应急预案
目录
1总则
1.1编制目的及依据
1.2适用范围
1.3等级划分
1.4工作原则
2组织机构和职责
2.1市粮食应急工作指挥部
2.2各区县粮食应急机构及其职责
3预警监测
3.1市场监测
3.2应急预警
3.3应急报告
4应急响应
4.1应急响应程序
4.2信息报告
4.3特别重大(Ⅰ级)应急响应
4.4重大(Ⅱ级)应急响应
4.5一般(Ⅲ级)应急响应
4.6应急终止
5应急保障
5.1粮食储备、加工、供应能力保障
5.2粮食应急保障系统
5.3应急设施建设和维护
5.4通信保障
5.5培训演练
6后期处置
6.1总结和改进
6.2应急经费和清算
6.3应急能力恢复
6.4奖励和处罚
7附则1总则
1.1编制目的及依据
为有效应对各类突发公共事件或其他原因引起的市内粮食市场异常波动,保障粮食市场供应和价格基本稳定,维护正常的社会秩序和社会稳定,确保粮食安全,根据《中华人民共和国突发事件应对法》《中华人民共和国价格法》《粮食流通管理条例》《国家粮食应急预案》《山东省粮食应急预案》《济南市突发事件总体应急预案》等,制定本预案。
1.2适用范围
本预案适用于在我市境内粮食应急状态下,对原粮及成品粮(含食用油,下同)采购、调拨、加工、运输、供应和进出口等方面的应对工作。
1.3等级划分
本预案所称粮食应急状态,是指因各类突发公共事件或者其他原因引起市内粮食供求关系突变,在较大地域范围内出现群众大量集中抢购、粮食脱销断档、价格大幅度上涨等粮食市场急剧波动的状况。
全市粮食安全应急工作实行市政府统一领导下的分级、分部门负责制。各区县政府(含代管镇、街道的功能区管理机构,下同)建立相应的粮食安全应急机制,当出现区域性粮食紧急情况时,切实承担起本辖区粮食安全责任。市政府有关部门要根据预案要求,尽快制定和落实相应的应急保障措施。
粮食应急状态分为特别重大(Ⅰ级)、重大(Ⅱ级)和一般(Ⅲ级)三级。
1.3.1特别重大(Ⅰ级)。省级粮食应急预案启动,或者全市多个区县同时出现粮食应急状态、超过市政府处置能力的情况。
1.3.2重大(Ⅱ级)。市内历下区、市中区、槐荫区、天桥区、历城区及济南高新区、市南部山区出现粮食应急状态,以及超过区县政府处置能力和市政府认为需要按照市级粮食应急状态应对的情况。
1.3.3一般(Ⅲ级)。市内1个区县较大范围内出现粮食应急状态,以及区县政府认为需要按照区县级粮食应急状态应对的情况。
1.3.4区县政府可以根据本地区实际情况,研究制定一般(Ⅲ级)以下粮食应急状态分级和应急处理办法。
1.4工作原则
(1)统一领导、分级负责。在市政府统一领导下,对不同等级的粮食应急工作,由市、区县两级政府按照各自粮食事权各负其责。
(2)科学监测、预防为主。树立防范突发事件意识,加强对粮食市场的跟踪监测,出现前兆及时预报,提前做好应对准备,防患于未然。
(3)反应及时、果断处置。出现粮食应急状态要立即做出反应,及时报告有关情况,并迅速采取相应措施,确保应急处置快速果断,取得实效。
(4)整合资源、信息共享。在明确责任的基础上,建立合作与协调的应急联动机制,充分发挥各种资源的整体效能,实现信息资源共享。
2组织机构和职责
2.1市粮食应急工作指挥部
成立市粮食应急工作指挥部,由分管副市长任总指挥。市委宣传部、市发改委(市粮食局、市物价局)、市商务局、市公安局、市民政局、市财政局、市城乡交通运输委、市农业局、市卫生计生委、市统计局、市工商局、市食品药品监管局、市政府新闻办、中国农业发展银行山东省分行营业部、国网济南供电公司等部门(单位)有关负责人为成员。
市粮食应急工作指挥部办公室设在市发改委(市粮食局),由市粮食局主要负责人兼任办公室主任。办公室成员由指挥部组成部门有关人员组成。
2.1.1市粮食应急工作指挥部职责。
(1)掌握粮食市场形势,向市政府提出启动或终止实施应急措施的建议,经市政府同意后组织实施。
(2)督查和指导区县政府和有关部门开展粮食应急工作。
(3)及时向省粮食应急工作指挥部及市委、市政府报告事态发展变化情况,落实上级指示,并根据需要向驻济部队通报有关情况。必要时,经市政府批准后通过新闻媒体向社会公布有关应急政策及相关信息。
(4)根据需要,及时向市政府提出请求省及外市地支援的建议。
(5)完成市政府交办的其他事项。
2.1.2市粮食应急工作指挥部办公室职责。
(1)根据应急状态下全市粮食市场动态,向市粮食应急工作指挥部提出相应行动建议。
(2)根据市政府和市粮食应急工作指挥部指示,联系指挥部成员单位和区县政府有关部门开展应急工作。
(3)协助有关部门核定实施本预案应急行动的各项费用开支。
(4)向市粮食应急工作指挥部提出对实施预案单位和个人的奖惩意见。
(5)负责应急预案实施的日常工作。
(6)完成市粮食应急工作指挥部交办的其他工作。
(7)针对应急工作实际情况,提出修订本预案的意见。
2.1.3市粮食应急工作指挥部成员单位职责。指挥部成员单位按照预案要求和各自职能分工,认真抓好应急措施落实。
(1)市委宣传部和市政府新闻办:会同市发改委(市粮食局)负责组织协调新闻发布和报道,加强互联网相关信息的管理监督,正确引导舆论。
(2)市粮食局:负责应急工作的综合协调,做好粮食市场调控和供应工作,及时提出动用地方储备粮的建议。组织应急粮食采购、加工、调运、供应、网络建设和协调应急粮食进口接运等工作;在粮食市场出现异常变化的情况下,按照市政府下达动用地方储备粮的计划安排,做好地方储备粮调运、加工、供应等工作。
(3)市商务局:负责农产品批发市场及大中型超市粮食供应情况的调查分析。
(4)市物价局:负责监督检查粮食市场价格,依法查处价格违法行为,实施价格干预措施和紧急措施。
(5)市公安局:负责指导各地依法维护粮食供应场所的治安秩序,保障道路交通运输通畅,配合有关部门及时打击扰乱市场秩序的违法犯罪活动。
(6)市民政局:负责协调财政部门落实救灾款,并妥善安置受灾群众基本生活。
(7)市财政局:会同有关部门安排、审核实施本预案所需经费,并及时足额拨付。
(8)市城乡交通运输委:根据粮食应急工作的需要,负责做好交通运输调度,优先保证应急粮食运输。
(9)市农业局:负责根据粮食生产及市场供求情况,采取有力措施增加粮食产量,促进产需基本平衡,保持粮食生产稳定。
(10)市统计局:负责协调国家统计局调查队系统统计监测相关粮食生产情况。
(11)市工商局:负责查处粮食经营活动中的无照、超范围经营以及粮食销售活动中违反工商行政管理法律法规的违法违规行为,维护粮食市场秩序。
(12)市食品药品监管局:负责对粮食生产加工环节进行监管,严肃查处掺假掺杂和其他违反食品安全标准的违法行为。
(13)中国农业发展银行山东省分行营业部:负责在满足贷款条件前提下,落实采购、加工、调拨、供应应急粮食所需贷款。
(14)国网济南供电公司:负责做好粮食加工、供应企业电网侧供电保障工作,指导做好用户侧用电保障。
(15)其他有关部门在市粮食应急工作指挥部的统一领导下,做好相关配合工作。
2.1.4建立粮食应急联动机制。鉴于粮食突发事件社会影响大,涉及面广,情况变化快,市粮食应急工作指挥部应及时向有关方面通报情况,沟通信息。通过召开紧急联席会议、专题会议、信息快报等形式,与社会有关方面紧密联系,建立有效的应急联动机制。
2.2各区县粮食应急机构及其职责
各区县政府应结合各自实际,成立相应的应急工作指挥部,负责领导、组织和指挥本行政区域内粮食应急工作,建立完善粮食市场监测预警系统和粮食应急防范处理责任制,及时上报信息,安排必要经费,保证粮食应急处理工作正常进行。在本区县出现粮食应急状态时,首先启动本区县粮食应急预案。若未达到预期的调控效果或应急状态升级,由区县粮食应急工作指挥部提请市粮食应急工作指挥部进行调控。市粮食应急预案启动后,应按照市粮食应急工作指挥部统一部署,完成各项应急任务。
3预警监测
3.1市场监测
市发改委(市粮食局)会同有关部门建立全市粮食监测预警系统,加强对全市、全省乃至全国的粮食市场供求形势监测和预警分析,随时掌握粮食市场供求和价格动态变化情况,及时向市政府报告主要粮食品种的生产、库存、流通、消费、价格、质量等信息,为制定粮食生产、流通和消费政策措施提供依据。
区县政府相关部门要加强对辖区内粮食生产、需求、库存、价格及粮食市场动态的实时监测分析,并按照市政府有关部门要求及时报送市场监测情况。特别要加强对重大自然灾害和其他突发公共事件的跟踪监测,出现紧急情况随时报告。
3.2应急预警
市粮食应急工作指挥部办公室为全市粮食市场异常波动的接警、报警机构,在监测、收集、接收到重大或特别重大粮食突发事件信息时,办公室要及时汇总,第一时间报市粮食应急工作指挥部总指挥,并通过应急联动机制召开有关会议,准确分析判断突发事件性质及严重程度。要根据会商分析结果,报经市粮食应急工作指挥部总指挥审定后,及时通知成员单位,做好应急准备,果断实施防控,努力将危害减少到最低程度。
3.3应急报告
市发改委(市粮食局、市物价局)会同市商务局等相关单位建立市粮食市场异常波动应急报告制度。有下列情形之一的,应当要求下级相关部门上报情况,并立即进行调查核实,同时向市政府及上级主管部门报告。
(1)发生自然灾害,造成粮食市场异常波动的。
(2)发生重大传染性疫情、群体性不明原因疾病、重大食物中毒和职业中毒等突发事件,引发公众恐慌,造成粮食市场异常波动的。
(3)其他引发粮食市场异常波动的情况。
4应急响应
4.1应急响应程序
出现粮食市场异常波动时,有关区县粮食应急工作指挥部应立即进行研究分析,指导有关镇(街道)迅速采取措施稳定市场。确认出现一般(Ⅲ级)粮食应急状态时,按照区县级粮食应急预案规定,立即做出应急反应,对应急工作进行安排部署,并向市粮食应急工作指挥部办公室报告。
接到区县粮食应急工作指挥部紧急报告后,市粮食应急工作指挥部应立即组织有关人员迅速掌握分析有关情况,并做出评估和判断,确认出现重大(Ⅱ级)粮食应急状态时,要按照本预案规定,迅速作出应急响应,并向省粮食应急工作指挥部办公室报告。
4.2信息报告
信息报告责任主体:突发事件发生地有关单位和个人应及时将有关情况向当地或上级政府、有关部门报告。事发单位、各级各有关部门(单位)是受理报告和向上级政府及其有关部门报告突发事件信息的责任主体。区县政府和有关单位应当建立专(兼)职信息报告员制度。
信息报告时限和程序:重大、特别重大突发事件发生后,事发地政府及其有关部门(单位)应立即向上一级政府及其有关部门报告,报至市政府的时间须在事发后1.5小时之内(力争在20分钟内电话报告、45分钟内书面报告);较大和比较敏感的一般突发事件须在2小时以内逐级报至市政府。突发事件信息报告应当及时、客观、真实,不得迟报、谎报、瞒报、漏报。紧急情况下,可先以电话报告,后书面报告。特殊情况可越级上报,但必须同时报告被越过的政府及其有关部门(单位)。突发事件本身比较敏感或发生在敏感地点、敏感事件、涉及敏感群体,以及可能演化为较大、重大、特别重大突发事件的预测预警信息要及时向市政府报告。
信息报告内容:突发事件发生的时间、地点、信息来源、事件类别、影响范围、基本过程情况、事件发展趋势、对事件的初判级别、已采取的措施、警报发布情况、群众疏散地、需要支援事项和亟需帮助解决的问题,以及现场负责人和报告人的姓名、单位、联系电话等。
4.3特别重大(Ⅰ级)应急响应
出现特别重大(Ⅰ级)粮食应急状态后,市粮食应急工作指挥部应在省粮食应急工作指挥部的领导下,做好以下应急工作。
4.3.1实行全市粮食市场24小时动态监测报告制度。各区县粮食应急机构要随时掌握本地粮食市场动态和供求情况,如遇重大情况须在第一时间内迅速上报。
4.3.2迅速采取重大(Ⅱ级)状态的各项应急措施。如超出市政府处置能力,及时召开形势分析会议,研究并报请省政府动用省级储备粮食物资,按照省粮食应急工作指挥部要求做好储备粮食物资的组织供应工作。
4.3.3召开新闻发布会,发布有关粮食市场供应通告,重申粮食市场法律法规政策,告诫经营者遵纪守法,纠正粮食市场违法行为,告知广大消费者不要盲目跟风,并举报违法经营者。
4.3.4依法打击各种违法行为,维护社会稳定。
4.3.5请求省粮食应急指挥部批准采取其他措施。
4.4重大(Ⅱ级)应急响应
4.4.1出现重大(Ⅱ级)粮食应急状态时,市粮食应急工作指挥部按照本预案规定,在接到有关信息报告后,立即向省粮食应急工作指挥部及市政府上报有关情况。经市政府批准后,启动本预案,采取相应措施,对应急工作作出安排部署。市粮食应急工作指挥部办公室须24小时值班,及时记录并反映有关情况。
4.4.2向市政府请示启动本预案时,应当包括以下内容:
(1)动用市级储备粮的品种、数量、质量、库存成本、销售价格。
(2)动用市级储备粮的资金安排、补贴来源。
(3)动用市级储备粮的使用安排和运输保障,如实物调拨、加工供应、市价销售、低价供给或无偿发放以及保障运输的具体措施等。
(4)其他配套措施。
4.4.3市政府批准启动本预案后,市粮食应急工作指挥部立即进入应急工作状态,各成员单位主要负责人应立即组织有关人员按照本单位的职责,迅速落实各项应急措施。
(1)市粮食应急工作指挥部要随时掌握粮食应急状态发展情况,并迅速采取应对措施,做好应急行动部署。及时向省粮食应急工作指挥部、上级有关部门、市政府及有关区县政府通报情况。必要时,报经市新闻主管部门同意,及时、准确、客观、全面、统一发布相关新闻,正确引导粮食生产、供求和消费,引导群众理性消费。
(2)根据市粮食应急工作指挥部的安排,市发改委(市粮食局)负责市级储备粮动用计划的执行,具体落实粮食出库库点,及时上报重点运输计划,商有关部门合理安排运输,确保在规定时间内将粮食调拨到位,并将有关落实情况分别报送市粮食应急工作指挥部成员单位。市储备粮实行送货制或取货制,调运费用由调入方负担。
(3)在粮食应急状态下,当市内可能出现粮食供不应求时,市粮食应急工作指挥部应立即报告省粮食应急工作指挥部,请求援助。同时,要加大向周边或外省市采购粮食的力度,弥补地方储备的不足。
(4)经市政府批准,市粮食应急工作指挥部依法统一紧急征用粮食经营者的粮食、交通工具以及相关设施,并给予合理补偿。有关单位及个人应当予以配合,不得以任何理由予以拒绝。必要时在重点地区对粮食实行统一发放、分配,或在市区实行居民定量供应,根据事态发展和粮源情况,确定居民定量供应标准和范围,本地居民凭居民户口本、流动人口凭暂住证到政府指定的粮店或零售店购买,供应价格执行销售最高限价,粮食部门组织实施居民定量供应,确保人民群众基本生活需要。大中专院校的在校生,由其所在院校凭集体户口办理集体伙食供粮手续。
(5)按照“先前方、后后方,先部队、后地方”的原则,保障当地驻军的粮食供应。
(6)实行价格干预。根据国家法律法规的规定,由市发改委(市物价局、市粮食局)会同市财政局等部门制订价格干预措施,按程序报省政府批准后实施。
(7)在特定时间、特定区域,由同级人民政府决定向特定群体开仓借粮。
(8)加强粮食市场监管,依法严厉打击哄抬粮价、非法加工和销售不符合国家标准的粮食等违法经营行为,维护正常的粮食流通秩序。
4.4.4区县粮食应急工作指挥部接到上级粮食应急工作指挥部通知后,要立即组织有关人员按照职责迅速落实应急措施。
(1)进入重大(Ⅱ级)粮食应急状态后,区县粮食应急工作指挥部应24小时监测本地区粮食市场动态,并于每日11时、17时前,将粮食市场波动等情况向当地政府及市粮食应急工作指挥部报告。如遇紧急情况,随时上报。
(2)各有关部门按照职能分工,及时采取应急措施,做好粮食调配、加工和供应工作,加强市场监管,维护粮食市场秩序。
(3)迅速执行相应上级粮食应急工作指挥部下达的各项指令。
4.5一般(Ⅲ级)应急响应
4.5.1出现一般(Ⅲ级)粮食应急状态时,由区县粮食应急工作指挥部报同级政府批准后,启动本区县粮食应急预案,并向市粮食应急工作指挥部办公室报告有关情况。
4.5.2区县粮食应急预案启动后,区县粮食应急工作指挥部要根据粮食市场出现的应急状态,立即采取相应措施,增加市场供给,平抑粮价,保证供应。必要时,应及时动用地方储备粮。如动用地方储备粮仍不能满足应急供应,确需动用市级储备粮的,由区县政府提出申请,市发改委(市粮食局)会同市财政局提出动用方案,报市政府批准。
4.5.3实行粮食市场供应情况日报。各区县粮食应急机构于每日16时前,将粮食市场供应情况、出现的问题及对策建议等向当地政府及市粮食应急工作指挥部报告。如遇紧急情况,随时上报。
4.5.4市粮食应急工作指挥部办公室启动应急工作制度,并根据事态发展和工作需要随时抽调各成员单位人员集中办公,安排专人值班,密切关注事态变化,及时掌握市场动态,分析市场形势,准确判断决策,并指导事发地区县粮食应急机构,积极做好各项应急准备工作。
4.6应急终止
粮食应急状态消除后,属重大(Ⅱ级)应急状态的,由市粮食应急工作指挥部进行调查评价,报请市政府批准后,由市政府宣布应急状态解除;属一般(Ⅲ级)应急状态的,由各区县政府宣布应急状态解除。
5应急保障
5.1粮食储备、加工、供应能力保障
按照《粮食流通管理条例》要求,完善市级和地方粮食储备制度,保持必要的储备规模和企业周转库存,增强对粮食市场异常波动的防范意识和应对能力。
5.1.1原粮储备。各区县要认真落实地方粮食储备规模,按照“产区保持3个月销量,销区保持6个月销量”的要求,加强和充实地方粮食储备,并根据市场需求情况以及应对粮食应急状态的需要,优化储备布局和品种结构。
5.1.2粮食经营库存。依据有关规定,粮食收购、批发、销售、成品粮加工企业必须服从政府对粮食宏观调控的需要,承担保证市场供应、稳定市场粮价的义务。各级粮食行政管理部门要加强对粮食收购、加工、储存、运输活动和政策性用粮的购销活动,以及执行粮食最低和最高库存量制度、粮食流通统计制度的监管,组织掌握社会粮食资源,发挥市场调节作用。国有或国有控股粮食企业要发挥市场主渠道作用。市粮食应急预案启动后,粮食经营者按照本预案要求承担应急任务,保证应急工作需要。
5.1.3应急成品粮油储备。根据市政府建立的地方储备食用油和成品粮(面粉)储备规模要求和调控需要,在粮油储备、加工和经营企业合理布局应急成品粮油储备,并纳入市级储备粮油管理。各区县也要根据当地应急工作需要,建立一定规模的应急成品粮油储备,优化品种布局,加强管理,以保证应急需要。
5.2粮食应急保障系统
进入特别重大(Ⅰ级)和重大(Ⅱ级)粮食应急状态后,有关应急粮源的加工、运输及成品粮供应,应在省(市)粮食应急工作指挥部统一指挥协调下,由市、区县政府及有关部门通过市及区县粮食应急网络组织实施。同时根据市、区县实际情况,建立健全粮食应急供应保障系统,确保粮食应急工作需要。
5.2.1建立健全粮食应急加工网络。按照统筹安排、合理布局的原则,根据粮食应急加工需要,由市、区县粮食行政管理部门掌握、联系,并扶持一批靠近粮源及重点销售地区、交通便利、设施较好且常年具备加工能力的大中型粮油加工企业,作为应急加工指定企业,承担应急粮食加工任务。
市确定济南民天面粉有限责任公司、山东荣元粮油有限公司、济南华杰面粉有限公司、济南伊荣面粉有限公司、济南鲁和面粉有限公司为我市主要应急面粉加工企业。各区县都要确定一定数量的日加工能力总计150吨以上的应急面粉加工企业。
5.2.2建立完善粮食应急供应网络。根据城镇居民、当地驻军、重大军事行动和城乡救济的需要,完善粮食应急销售和发放网络。市确定山东金德利集团快餐连锁有限责任公司的各经营网点和济南民天面粉有限责任公司的成品粮油专卖店为主要应急供应骨干网点。各区县政府有关行政主管部门要选择认定一些信誉好的国有或国有控股粮食零售网点、粮油放心店和军供网点以及连锁超市、商场及其他粮食零售企业,委托其承担应急粮食供应任务。
5.2.3建立粮食应急储运网络,做好应急粮食的调运准备。根据粮食储备、加工设施、供应网点的布局,科学规划,设立应急粮食调运的“绿色通道”,提前确定好运输线路、储存地点、运输工具等,确保应急粮食运输。进入应急状态后,对应急粮食要优先安排计划、优先运输,各级政府及其有关部门要确保应急粮食运输畅通。
5.2.4市及区县政府有关行政主管部门应当与应急指定加工和供应企业签订书面协定,明确双方的权利、责任和义务,并随时掌握企业动态。应急加工和供应指定企业名单,要分别报省及市上级主管部门备案。粮食应急预案启动后,指定的应急加工和供应企业必须服从统一安排和调度,保证应急粮食的重点加工和供应。
5.3应急设施建设和维护
各级政府要增加投入,加强对市及区县驻地及其他重点地区粮食加工、供应和储运等应急设施的建设、维护工作,保障应急工作需要。
5.4通信保障
参与粮食应急工作的市、区县政府有关部门要分别向省和市粮食应急工作指挥部办公室提供准确有效的通信联络方式,并及时更新,保证通信畅通。
5.5培训演练
市、区县政府有关部门要加强对本预案的学习培训,并结合日常工作进行演练,尽快形成一支熟悉日常业务管理、能够应对各种突发事件的训练有素的专业化队伍,保障各项应急措施贯彻落实。
6后期处置
6.1总结和改进
特别重大(Ⅰ级)、重大(Ⅱ级)粮食应急结束后,市粮食应急工作指挥部要组织成员单位,对突发事件应急处置情况进行全面总结,必要时开展专题调查,总结经验,吸取教训,对组织实施中存在的问题进行研究并提出改进措施,进一步修订、完善市粮食应急预案。
6.2应急经费和清算
6.2.1财政部门会同政府有关部门(单位),对应急动用地方储备粮发生的价差和费用开支进行审核并报政府批准后,及时进行拨付、清算。
6.2.2对应急动用的地方储备粮占用的贷款,由中国农业发展银行山东省分行营业部与地方储备粮承储企业及时清算、收回贷款。
6.2.3各区县政府按照经济补偿、分级负责的原则,对征用企业周转库存、民粮和农民因恢复粮食生产所造成的经济损失,按事权责任负担补偿。
6.3应急能力恢复
根据应急状态下对粮食的需要和动用等情况,及时采取促进粮食生产、增加粮食收购或适当进口等措施,补充地方储备粮食库存及商品粮库存,恢复应对粮食应急状态的能力。
6.4奖励和处罚
6.4.1对有下列突出表现的单位或个人,市粮食应急工作指挥部应按规定给予表扬和奖励。
(1)出色完成应急任务的;
(2)对应急工作提出重要建议,实施效果显著的;
(3)及时提供应急粮食或节约经费开支,成绩显著的;
(4)有其他突出贡献的。
6.4.2有下列行为之一的,依法依规从严处理。
(1)不按照本预案规定和市粮食应急工作指挥部要求采取应急措施的;
(2)在粮食销售中以假充真、以次充好、哄抬物价、扰乱市场秩序的;
(3)拒不执行粮食应急指令,指定加工企业和销售网点不接受粮食加工和供应任务的,不按指定供应方式供应或擅自提价的;
(4)有特定职责的国家工作人员在应急工作中玩忽职守,失职、渎职的;
(5)粮食储备或粮食经营企业的库存量未达到规定水平,影响应急使用的;
(6)对粮食应急工作造成危害的其他行为。
7附则
7.1各区县政府应根据本预案和本地区实际情况,制订和完善本区县粮食应急预案。
7.2本预案由市发改委(市粮食局)负责解释。
7.3本预案自印发之日起实施。





