首页
>
部门信息公开
>
济南市气象局
>
公示公告
索引号:
12370100004189605T/2020-20678
组配分类:
公示公告
成文日期:
2020-08-11
发布日期:
2020-08-11
发布机构:
济南市气象局
统一编号:
标题:
济南市气象证明开具流程
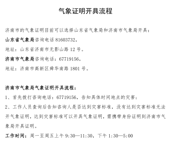
济南市气象证明开具流程
信息来源:济南市气象局
浏览次数:
次
字体:【
大
中
小
】
分享:
打印此页
关闭窗口