喜讯!山东省肿瘤医院质子中心实验室在Science子刊发表封面文章
近日,山东第一医科大学附属肿瘤医院质子中心实验室在国际顶级期刊Science旗舰子刊Science Translational Medicine(IF=14.6)上发表了题为“Myeloma interaction with bone marrow stromal cells suppresses ciliogenesis and osteogenic potential in myeloma bone disease”的研究论文,该论文获选为当期的封面文章。该论文首次揭示了骨髓瘤骨病中骨髓基质细胞初级纤毛生成和成骨分化抑制的分子机制,探索了靶向CD40-SENP1-OFD1轴缓解骨破坏的可行性,这些发现为骨髓瘤骨病的创新治疗方法提供了理论依据和潜在靶点。
大约80%的多发性骨髓瘤患者伴发骨损伤,主要表现为骨髓基质细胞的骨形成能力下降和/或破骨细胞活性异常升高,引发骨代谢紊乱。这种骨骼病变为肿瘤增殖提供了适宜的微环境,既往研究对此机制的探讨主要集中在细胞因子对破骨细胞活化的促进作用以及对成骨细胞功能的抑制效应,然而关于成骨前体细胞中细胞器功能及其调控机制的研究仍属空白。
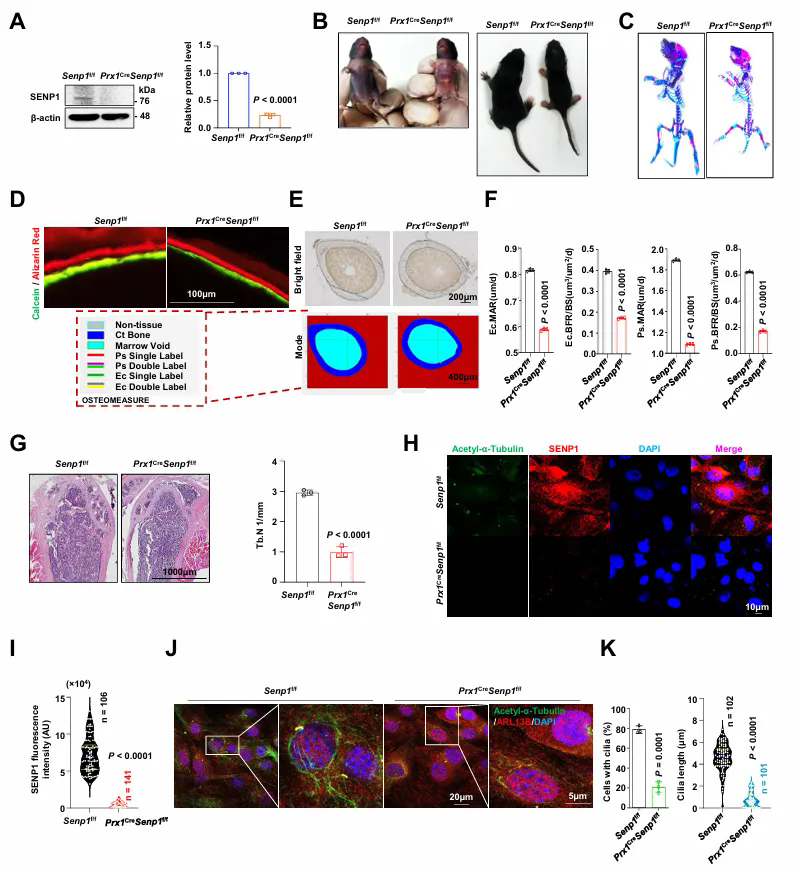
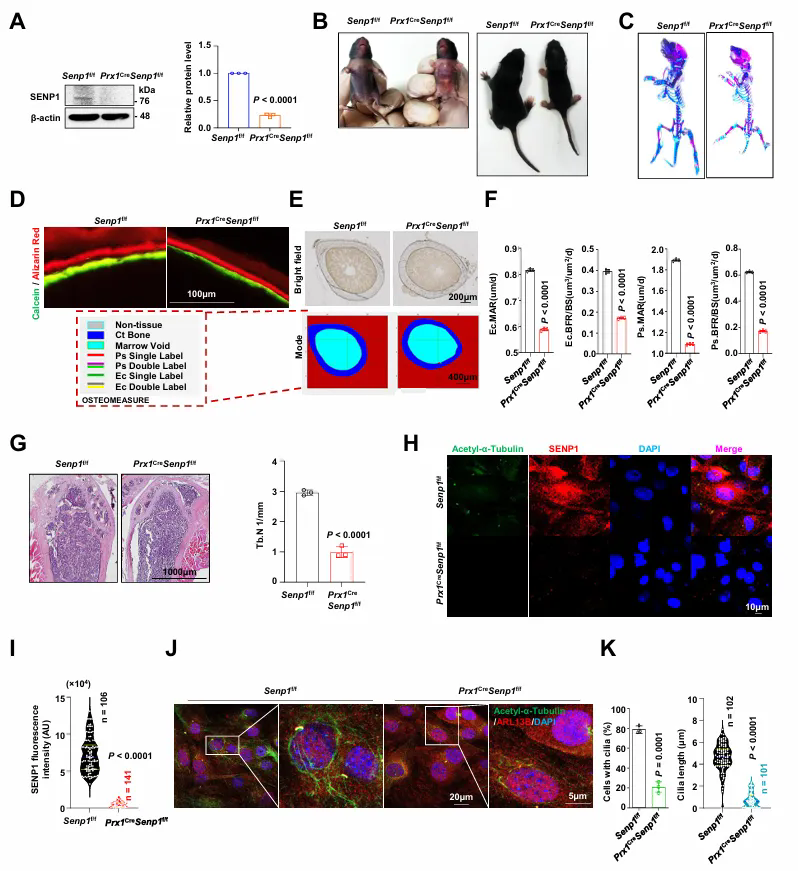
该研究在骨髓瘤患者的骨髓基质细胞中首次发现初级纤毛数量显著减少的现象(图1)。为阐明这一现象的成因,系统分析了肿瘤细胞与基质细胞的相互作用模式,并利用体外共培养体系,发现SENP1基因表达水平降低与基质细胞纤毛形成障碍及成骨能力减弱密切相关。为验证SENP1在体内的骨调控作用,构建了Prx1-Cre;Senp1-flox条件性敲除小鼠,发现在骨髓基质细胞中特异性敲除Senp1不仅出现骨形成功能缺陷,其骨髓基质细胞的纤毛形成和成骨分化能力也明显减弱,这为Senp1缺失导致纤毛发育异常并引发严重骨骼发育障碍提供了直接证据(图2)。
图1.骨髓瘤细胞抑制骨髓基质细胞初级纤毛形成
图2.靶向骨髓基质细胞敲除Senp1损害小鼠骨形成
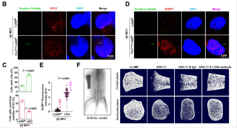
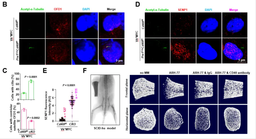
SENP1是一种参与蛋白质SUMO化修饰的关键调控酶,主要参与SUMO分子的成熟以及底物蛋白的去SUMO化。在骨髓基质细胞中,研究发现SENP1与两个参与纤毛形成相关的核心蛋白OFD1和PCM1形成复合体,其中PCM1作为分子支架维持SENP1-OFD1复合体的稳定性,而OFD1则通过SUMO化修饰增强OFD1蛋白自身稳定性。生理条件下,OFD1在初级纤毛的基底部聚集则促进其生成,而在微卫星定位则抑制其生成;SUMO化的OFD1被阻滞于微卫星处,而经SENP1去SUMO化修饰的OFD1则转位至基底部促进纤毛形成。通过对蛋白相互作用位点的解析,发现OFD1通过其386-390氨基酸片段与SENP1结合,且K931位点是其关键的SUMO化修饰位点。
该研究通过分析临床患者样本发现,骨髓瘤细胞CD40表达量与基质细胞SENP1水平呈明显负相关,且与骨质损伤程度正相关。通过体外实验锁定CD40-CD40L信号轴是介导肿瘤-基质互作并抑制SENP1的关键通路。借助Vk*MYC模型、SCID-hu人源化MM模型及Cd40l条件性敲除小鼠等实验体系,结合CD40中和抗体的干预,最终证实阻断CD40信号可有效改善骨髓瘤相关的骨质破坏(图3)。
图3.靶向CD40缓解骨损伤和恢复受损的初级纤毛
第一作者:山东第一医科大学附属肿瘤医院谢英助理研究员,天津医科大学刘召云博士、李倩博士
通讯作者:天津医科大学总医院付蓉教授、天津市第五中心医院刘晓智教授、山东第一医科大学附属肿瘤医院刘志强教授(主要通讯)





