当前位置:
首页
/
专题
/
2025年专题
/
优化营商环境
/
人才禀赋
/
人才政策
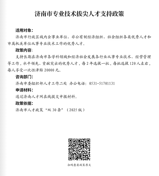
△济南市专业技术拔尖人才支持政策
发布日期:2025-06-16 10:17
信息来源:济南市投资促进局
浏览次数:
次
字体:【
默认
大
超大
】
【打印本页】
【关闭窗口】
热点推荐
相关阅读